


标题:开云官方端网站登录入口35kV及以下用户变配电站监控解决方案
产品概述
| 品牌 | Acrel/开云官方端网站登录入口 | 产地 | 国产 |
|---|---|---|---|
| 加工定制 | 否 |
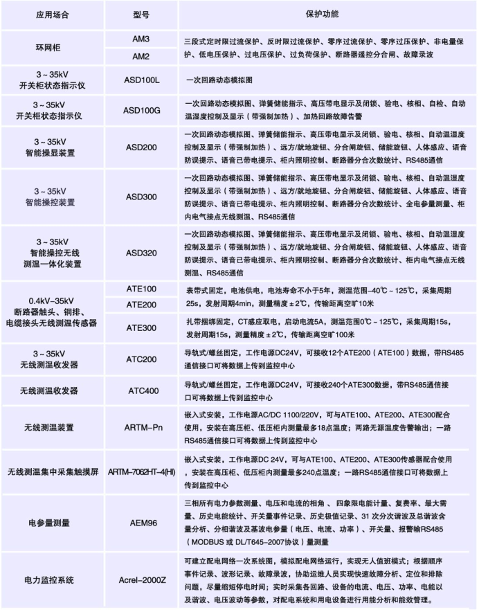
Acrel-2000Z电力监控系统是开云官方端网站登录入口电气股份有限公司根据电力系统自动化及无人值守的要求,针对35kV及以下电压等级研发出的一套分层分布式变电站监控管理系统。该系统是应用电力自动化技术、计算机技术和信息传输技术,集保护、监测、控制、通信等多功能于一体的开放式、网络化、单元化、组态化的系统,适用于35kV及以下电压等级的城网、农网变电站和用户变电站,可实现对变电站的控制和管理,满足变电站无人或少人值守的需求,为变电站安全、稳定、经济运行提供了坚实的保障。
2、应用场所
2)商业建筑(商场、金融机构建筑等)
4)科教文卫建筑(文化、教育、科研、医疗卫生、体育建筑、会展中心等)
6)交通运输建筑(机场、车站、码头建筑等)
AM5SE系列:


<div id="content" font-size:14px;"="" style="margin: auto; padding: 0px; color: rgb(51, 51, 51); font-family: 宋体; font-size: 12px; white-space: normal; background-color: rgb(255, 255, 255);">

