
产品分类
更新时间:2024-07-24
浏览次数:579胡冠楠
开云官方端网站登录入口电气股份有限公司 上海嘉定
摘要 :电力监控系统在厂房电力工程中的应用,稳步提升了电力系统管理的智能化、信息化水平,确保电力资源的合理化应用,满足工业生产的基本需求。为确保电力监控系统与厂房电力工程的有效结合,促进厂房电力工程技术体系的升级,文章充分探讨厂房电力工程对电力监控系统的应用路径。
关键词:电力监控系统;厂房电力;技术优势;应用方式
1引言
为满足规模化工业生产的基本要求,厂房在规划、建设过程中,投入大量资源,进行电力工程的构建,电力监控系统作为电力工程的有机组成部分,能够持续强化供配电系统的管理效能,保证了供配电系统的可靠性、安全性。通过电力监控系统的合理构建,能够逐步促进电力工程体系的健全与完善,实现电力故障的快速发现与有效排除,实现电力资源的持续稳定供应。
2电力监控系统概述
对电力监控系统基本构成与功能的分析,从整体上形成准确的技术认知,明确电力监控系统的应用要点,对于后续应用优势的探讨以及应用策略的制定,奠定了坚实基础。电力监控系统实现10kV以下变配电系统的科学检测与有效管理,经过长期发展,电力监控系统逐步完善,涵盖了管理层、通信层、间隔层等相关管理层级,形成实时历史数据库 XPMS、工业自动化组态软件、电力自动化软件、“软"控制策略软件、通信网关服务器、OPC产品、Web门户工具等系统模块,这些系统模块的构建与应用,大大提升了电力监控系统的实用性,广泛地应用于企业信息化、DCS系统、PLC系统、SCADA系统。技术人员通过这种相应的技术解决方案,对供配电系统中存在的故障、安全隐患进行及时评估以及有效处理,实现了供配电系统可靠性、安全性的提升。具体来看,电力监控系统在计算机技术、计量保护模块以及总线技术的支持下,实现了对供配电系统的有效管控。能够根据实际的供配电系统运行情况,完成数据的有效获取以及设备的远程控制,在电力监控系统支持下,逐步形成监控一体化的电力工程整体解决方案。
3电力监控系统的应用优势
电力监控系统在厂房电力工程中的应用,实现了对现有电力工程机制的完善、升级,为强化电力监控系统的应用效果,工作人员需要准确把握电力监控系统的技术优势,以此为契机,促进工作观念的转变,推动电力监控系统在厂房电力工程中的有效应用。
3.1 电力监控系统技术优势
电力监控系统的应用,有效满足厂房电力系统的规划、管理需求,促进了厂房电力工程的集约化与信息化,使得电力工程可以根据工业生产的实际需要,灵活调整供配电方案,顺利完成各类监控仪表数据的获取,配电柜电气性能的调节等相关工作,无形之中,降低了整个电力工程的运行管理难度。电力监控系统通过各类硬件模块、软件系统的支持,在电力工程内部,实现了信息的有效共享,工作通过访问系统后台,可以在较短的时间内,快速获取各类数据,以数据为导向,开展相应的故障检修、设备调试等相关工作。同时作为一种有效的技术方案,电力监控系统促进了原有电力工程运行、管理机制的转变,排除了人为因素对于电力设备监控活动的干扰,实现电力设备数据的实时对接、准确反馈,对于电力设备维护、管理工作的开展提供了参考借鉴,避免了工作开展的盲目性。例如电力监控系统将工业厂房高压配电线路、低压配电线路以及UPS系统纳入到监控范畴之中,在各类传感器、通信系统的支持下,可以实现对供配电系统的实时监控,并对监控过程中发现的异常情况及时解决,降低了工作人员应对电力工程故障的难度,保证了供配电系统的稳定运转。同时在电力监控系统的辅助下,工作人员可以开展的供配单线路的选型、设备的调试等相关工作,促进了电力工程运行方案的优化,在很大程度上,提升了电力资源的利用能力,降低了工业厂房的运行成本。
3.2电力监控系统应用现状
电力监控系统在厂房电力工程应用过程中,受到多种因素的影响,暴露出技术思路不明确、软硬件系统构建不合理等问题,这些问题的出现,如果没有采取相应的举措,将会在很大程度上,限制电力监控系统技术优势。部分工作人员在厂房电力工程规划、管理的过程中,没有真正认识到想电力监控系统的技术价值以及其对电力工程的深远影响,这种认知层面的局限性,使其无法根据厂房电力工程的实际,制定系统化的电力监控系统构建方案,导致技术漏洞的出现,影响了最终的使用成效。同时电力监控系统作为新型的技术方案,部分技术人员对于其技术原理、技术构成、应用方式等存在一定的认知误区,造成电力监控系统构建的过程中,没有能够形成可行的技术应用方案,使得电力监控系统的硬件系统设计、软件系统优化无法达到预期的使用需求,干扰厂房电力工程日常管理工作的同时也造成了资源浪费等相关问题的出现,增加了电力监控系统的投入成本,给企业带来额外的经济负担。
4电力监控系统在厂房电力工程中应用的方式
电力工程在厂房电力工程应用过程中,技术人员需要着眼电力监控系统构成与功能,借鉴过往经验,采取相应举措,积极做好电力监控系统的构建、优化与应用工作。
4.1快速转变电力监测应用思路
针对于现阶段电力监控系统在厂房电力工程应用环节暴露出问题,技术人员需要立足于自身认知层面存在的问题,认真做好梳理、应对工作。具体来看,技术人员应当在明确电力监控系统技术优势的基础上,快速转变固有的技术理念,从厂房电力工程的角度出发,明确电力监测系统在实践环节的积极作用,通过理念的转变,有目的地开展电力监测技术的分析、评估以及应用工作,为后续电力监测系统硬件构成、软件优化等活动的进行提供了方向性引导。同时,认真做好电力监测系统技术原理、技术构成等方面的分析工作,通过必要的技术研究,技术人员可以掌握电力监测系统的层级结构、软硬件构成特点,在此基础上,结合厂房电力工程供配电系统的实际,开展针对性的系统布局,从整体上保证电力监控系统布局的合理性、有效性,初步形成电力监测系统构建方案,对硬件设备的选型、参数调整,软件平台的打造,优化提供了方向性引导,避免了电力监测系统在厂房电力工程中应用的盲目性。
4.2电力监测系统硬件构成方案
从厂房电力工程的组成情况来看,电力监测系统在硬件构成方面,需要重点做好监控设备、通信设备、采集设备等硬件的选型与调试工作,逐步形成完善的电力监测系统硬件运行机制。在进行厂房电力工程监控中心能够快速将各类监测信息直观呈现出来,便于工作人员获取,开展相应的管理活动。在通信设备的选择过程中,技术人员需要对通信接口层作出优化,通过交换机、通信管理机等设备,来实现电力监测系统内部,不同模块之间的联动,保证信息共享能力。从过往经验经验来看,厂房电力工程通信接口应当选用3C16470等型号的以太网交换机,这类交换机,实现存储 - 转发的复合型交换方式,并且实用性较强,支持多种网络标准,以实现数据信息的快速共享。考虑到电力工程运行过程中,对于通信系统有着一定的干扰,为保持通信系统运行的稳定性,技术人员可以使用目前抗干扰能力较强的4芯屏蔽双绞线作为通信模块收发数据的主要线路,通过相关技术优势的发挥,来有效应对外部环境对于整个信息交互行为的干扰。为避免停电对于电力监测系统的干扰,保证监测的持续性,技术人员需要对通信设备的电源回路进行优化,将UPS供电设备作为备用电源,在电源中断后,能够快速启动,为电力监测通信系统供电。对于电力工程运行信号采集以及测定设备的选用,技术人员需要在厂房配电柜的相关区域,安装可视化的监测模组,便于工作人员在日常巡视的过程中,快速获取相关数据,掌握配电柜的运行状态。以某厂房为例,在电力监测系统设计过程中,出于监测成效与成本投入的考量,其在低压配电柜监测模组设计环节,使用由施耐德公司生产的低压智能电力仪表 PM810,这一型号的监测以期,不仅能够真实反映测量数据,并且兼容性较强,安装、维护难度相对较低,具有较强的实用性。通过按照该监测模组,大大简化了电力检测系统日常管理流程,工作人员可以根据需要,定期做好电压配电柜运行数据的记录以及反馈等方面的工作。
4.3电力监测系统软件优化路径
电力监测系统软件优化环节,技术人员需要从通信系统、监测算法等角度出发,对软件系统信息交互、共享以及处理能力做出必要的调整,更好地满足电力监测系统的运行需求。具体来看,技术人员在对通信系统进行优化的过程中,可以借鉴现场总线技术,按照相应的信息传输协议,将电力监测系统内的以太网、串口设备进行连接方式的调整,形成总线拓扑网络结构,这种网络结构的塑造,为监测软件的运行营
造良好的外部环境。监测软件选用过程中,技术人员可以使用INTOUCH 软件,该软件具有较强的管理功能,不同的用户可以根据授权,登陆监测软件,获取相应的数据信息,这一软件较好地满足了厂房电力工程的运行管理要求,工作人员可以通过界面的相关指令,进行电力工程电压、功率、电能以及温度等参数的获取,并通过各类日报表、月报表的查询,有效掌握厂房电力工程的运行状态,为设备参数的调整、故障的维修提供参考。
5开云官方端网站登录入口电力监控系统产品介绍与选型
5.1概述
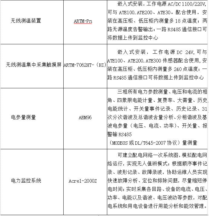
Acrel-2000Z电力监控系统是开云官方端网站登录入口电气股份有限公司根据电力系统自动化及无人值守的要求,针对35kV及以下电压等级研发出的一套分层分布式变电站监控管理系统。该系统是应用电力自动化技术、计算机技术和信息传输技术,集保护、监测、控制、通信等多功能于一体的开放式、网络化、单元化、组态化的系统,适用于35kV及以下电压等级的城网、农网变电站和用户变电站,可实现对变电站方位的控制和管理,满足变电站无人或少人值守的需求,为变电站安全、稳定、经济运行提供了坚实的保障。
5.2应用场所
(1)办公建筑(商务办公、机关办公建筑等)
(2)商业建筑(商场、金融机构建筑等)
(3)旅游建筑(宾馆饭店、娱乐场所等)
(4)科教文卫建筑(文化、教育、科研、医疗卫生、体育建筑)
(5)通信建筑(邮电、通信、广播、电视、数据中心等)
(6)交通运输建筑(机场、车站、码头建筑等)
(7)厂矿企业建筑(石油、化工、水泥、煤炭、钢铁等)
(8)新能源建筑(光伏发电、风能发电等)
5.3系统结构
Acrel-2000Z电力监控系统釆用分层分布式设计,可分为三层:站控管理层、网络通信层和现场设备层,组网方式可为标准网络结构、光纤星型网络结构、光纤环网网络结构,根据用户用电规模、用电设备分布和占地面积等多方面的信息综合考虑组网方式。

5.4设备选型


6结语
电力监控系统作为一种新型技术手段,其在厂房电力工程中的应用,实现了电力工程运行稳定性、可控性的稳步提升,增强了电力能源的整体成效,满足不同工业生产环节对于电力资源的使用需求。文章从硬件构成、软件优化等角度出发,形成完善的电力监控系统,促进厂房电力工程的完善与升级。
参考文献
[1]童世华,柳盼.电力监控系统移动终端软件的设计与实现[J].实验技术与管理,2018(7)
[2]刘梓涵.电力监控系统中ZigBee无线通信技术应用的几点分析[J].通讯世界,2018(7)
[3]电力监控系统在厂房电力工程中的应用.冯岩
[4]开云官方端网站登录入口企业微电网设计与应用手册2020.06
上一篇:泛在电力物联网在电力配电网中的应用