
产品分类
产品中心/ PRODUCTS CENTER




标题:开云官方端网站登录入口三相LCD显示多功能电表
产品概述
| 品牌 | Acrel/开云官方端网站登录入口 | 工作原理 | 电子式 |
|---|---|---|---|
| 电源性质 | 交流表 | 相数 | 三相 |
| 产地 | 国产 | 加工定制 | 否 |
三相交流网络电力监控可编程智能电流表型号说明:

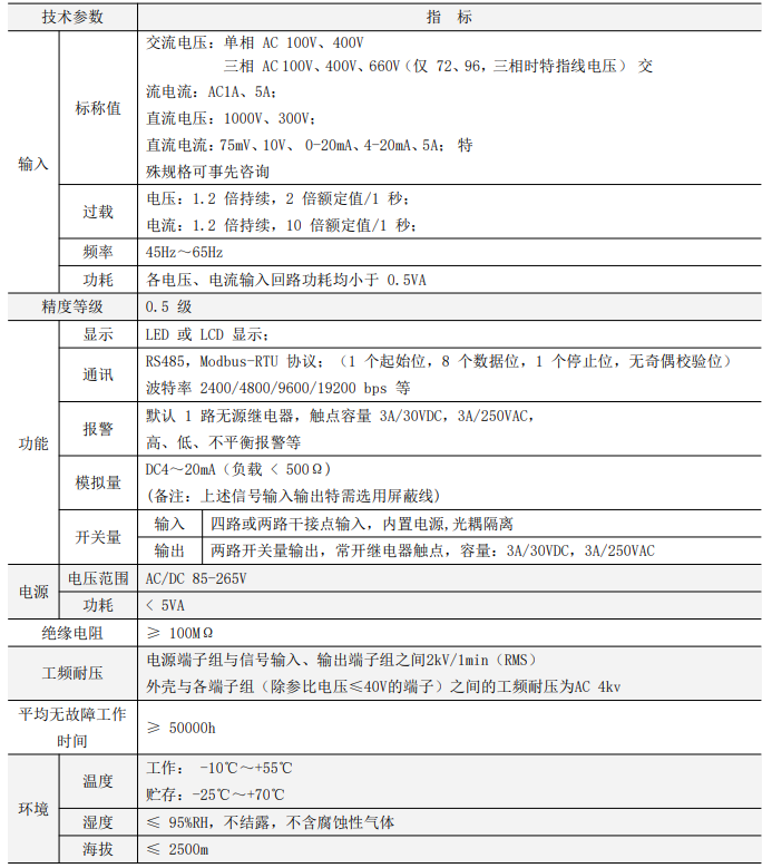
三相交流网络电力监控可编程智能电流表技术参数:

外形尺寸:




按键编程说明:

错误校验(CRC)域占用两个字节,包含了一个 16 位的二进制值。CRC值由传输设备计算出来,然后附加到数据帧上,接收设备在接受数据时重新计算 CRC 值,然后与接收到的 CRC 域中的值进行比较,如果这两个值不相等,就发生了错误。
CRC 运算时,首先将一个 16 位的寄存器预置为全 1,然后连续把数据帧中的每个字节中的 8 位与该寄存器的当前值 进行运算,仅仅每个字节的 8 个数据位参与生成 CRC,起始位和停止位以及可能使用的奇偶位都不影响CRC。在生成 CRC 时,每个字节的 8 位与寄存器中的内容进行异或,然后将结果向低位移位,高位则用“0" 补充,低位(LSB)移出并 检测,如果是 1,该寄存器就与一个预设的固定值(0A001H)进行一次异或运算, 如果低位为 0,不作任何处 理。
数据(Data)域
数据域包含了终端执行特定功能所需的数据或终端响应查询时采集到的数据。这些数据可能是数值、参量 地 址或者设置值。 例如:功能域告诉终端读取一个寄存器,数据域则需要指明从哪个寄存器开始及读取多少个数据,内嵌的 地址和 数据依照类型和从机之间的不同而内容有所不同。
错误校验(Check)域
该域采用 CRC16 循环冗余校验,允许主机和终端检查传输过程中的错误。有时由于电噪声和其它干扰,一组数据从 一个设备传输到另一个设备时,在线路上可能会发生一些改变,错误校验能够保证主机或从机不去响应那些发生改变的 数据,这就提高了系统的安全性、可靠性和效率。