产品分类

PRODUCT CATEGORY

技术文章/ TECHNICAL ARTICLES

我的位置:首页  >  技术文章  >  浅谈开云网页版登录入口EMS2.0物联网平台在医药工业洁净厂房的设计与应用

浅谈开云网页版登录入口EMS2.0物联网平台在医药工业洁净厂房的设计与应用

更新时间:2023-03-03      浏览次数:458

胡冠楠

开云网页版登录入口电气股份有限公司 上海嘉定 

摘要:近年来,随着我国人民生活水平的不断提高,健康已成为广大人民群众的基本需要,受到广大人民群众的日益重视,由此促进了医药保健品行业较快发展。目前,医药工业洁净厂房的设计与施工逐渐增多。洁净厂房由于其具有的密闭性等`特殊要求,且医药工业生产工艺复杂,生产过程中使用多种化学危险物品,火灾危险性较大,有的药品价格昂贵,一旦发生火灾,损失严重。因此,洁净厂房的电气消防设计对于降低火灾危险性、发现及扑救早期火灾、减少火灾损失和安全疏散生产人员有着重要的作用。 
关键词:医药工业;洁净厂房;电气设计 
0.引言
       医药药品的生产贯彻执行《药品生产质量管理规范》,简称《GMP》。医药洁净厂房的电气设计同样要符合药品生产的洁净要求,除执行该规范外,还要遵守GB50073-2001洁净厂房设计规范及有关电气规范和法律法规。下面就医药洁净厂房中的电气设计和具体做法作一简要论述。医药工业洁净厂房空气洁净度等级,分一百级、一万级、十万级和大于十万级(相当于三十万级)。
1.动力配电 
       医药工业洁净厂房的用电负荷和供电要求应根据现行国家标准(供配电系统设计规范》(CBSX)(52)和生产工艺的要求确定其低压配电电压应采用220/308V,因洁净厂房内大部分电子设备为线性负荷存在,配电线路存在高次谐波电流,致使中性线流有较大的电流,系统接地型式易采用TN-S或TN-C-S系统,因这两种接地型式均有专用不带电的保护接地线(EP),安全性好。为了便于火灾发生时可靠切断电源,洁净室电源进线(不包括消防用电),应设置切断装置,并宜设在非洁净区便于操作管理的地方。因为洁净度的要求,大型落地的配电设备一般都设于非洁净区,洁净室内应选择不易积尘的便于擦拭的小型暗装设备功率较大的设备由配电室直接供电,实际中洁净区配电箱面板及门选用不锈钢材料效果较好。配电管线一般也采用暗数设,穿线导管采用不燃烧材料,实际中采用阻燃导线穿镀锌钢管暗敷设较多,照明及擂座回路均设专用EP线。在实际施工中,不同级别洁净室之间电气管线口应做好密封,防止由于压差使尘粒通过电气管线空隙渗入洁净室。在施工监理中,管线的封堵是个需要注意的控制点。 
2.照明 
       洁净区的照明电源要求直接从变电所用电缆引来。原料药、制剂药生产是洁净区的均为封闭式,人工采光尤其重要。国家标准 GB50034-92((工业企业照明设计标准》中的条文,不适用无窗厂房设计。根据我们对洁净区照度的测试和长期实践经验及参照该标准,我们认为洁净区的照度、包括洁净走廊不低于300Ix为宜,从洁净区到非洁净区的照度应逐渐减少,便于保护用眼卫生。洁净区的照明灯具不宜采用嵌人式,因灯具四周和吊顶材料间的缝隙难于做到密封。 所以采用IP54以上的吸顶净化荧光灯,吸顶灯具与顶棚间缝隙采用密封条较易处理。洁净区顶棚上有许多出风口和回风口,灯具的布置应让开这些风口。根据药品生产的要求,有时房间需要安装紫外线杀菌灯,一般20m的范围安装一只30W的紫外线杀菌灯。因为洁净区是封闭式,所以应急照明显得更加重要。每间房间均要设应急照明,一般放在靠门处,大房间和走廊要多设几盏,应急时间不小于90。疏散走廊每隔20m设置一只红色应急诱导灯,消防安全门上和出人口门上均设置红色安全出口应急诱导灯标志,以便火灾时人员能有方向的顺利撤离现场。另外,在车间通向洁净区的各出人口,门外的两侧各安装一只电击式杀虫灯,防止蚊虫进人车间。在门内两侧各安装一只驱虫翻即灭鼠器,防止老鼠和嶂螂。杀虫灯和驱虫器一般配置插座连接,安装高度1.5米左右。照明配电箱与组合配电箱一样不宜放在洁净区内。目前洁净区内照明灯的控制为两种,一种为分散控制,灯开关安装在洁净区内;另一种在照明配电箱上集中控制。
3.接地 
       洁净区内有爆炸危险的场所和有粉尘的场所均要防静电设计和防雷电设计。在设计中我们将重复接地、防静电接地、防雷接地连成一体,接地电阻小于1欧姆。近几年药品生产厂房设计低压配电系统的接地型式采用TN-C-S或TNS系统。根据国标GB50054-95《低压配电设计规范》中第四节接地故障保护第4.4.4条规定要作等电位联结,以往设计仅在电气设计及施工说明中书写一条。按照该规范,我认为应该设计等电位连接平面图和系统图,再书写说明为宜。国家标准图集97SD567《等电位联结安装》第6页<总等电位联结系统图示例>中未画出工艺管道的等电位联结,该图集适用民用设计,工业设计应该加上工艺管道,更加明了。黑龙江乌苏里江制药有限公司工程项目和今年上海雅培制药有限公司二期工程(b)项目都设计了等电位联结图。 
4.消防 
       根据《GMP》及GB50116-98火灾自动报警系统设计规范,洁净厂房需设置火灾自动报警系统。通常采用探测器、手动报警按钮、声光警报器、消火栓按钮、火灾广播及火灾显示盘与报警控制器组成系统,并进行联动,收到发生火灾信号时,能切除非消防电源及空调电源,关闭空调系统防火阀,同时启动消防泵。自从新的洁净规范实施以来,洁净厂房增加了防排烟系统,利于火灾初期时排除烟雾、人员疏散和消防人员救火,火灾自动报警系统也需与其联动,火灾发生后能打开排烟口,同时启动排烟风机,但火灾温度上升到280℃时,应自动关闭排烟系统。所有的消防配线均采用耐火电缆或导线。凡与消防有关的用电设备均由双电源供电,末端自动切换。或采用新型的专为消防使用的应急电源EPS,它只需一路电源,本身自带充电电池柜,应急时间可根据要配制,符合消防电源的使用要求。 
5.火灾自动报警 
       大多数制药洁净厂房内都设有贵重设备,一旦着火,损失巨大,应设置火灾自动报警装置。根据不同的工艺条件,选择不同的报警探测器,需要注意的是:气体探测器,当被检测气体比重小于空气时,探测器应安装于距顶棚30一印cm 处且传感器部位向下,并应避开灯饰及风口,其距离参见《民用建筑电气设计规范》(JTJ/T16一1992),探测器至送风口的距离不应小于1.5m;如果比重大于空气时,应安装于距地面30-60cm处且传感器部位向上。为减少损失,探测器报警后,经人工核实,确认是火灾后,按规定设置的联动控制设备进行操作并反馈信号。因为一旦关断净化空调系统,即使再恢复也会影响洁净度,使之达不到工艺生产要求而造成损失。报警信号应联动启动或手动启动相应的事故排风机,并应将报警信号送至消防控制室。
 
6.开云网页版登录入口AcrelEMS-BP能效管理系统在医药工业的解决方案
 
6.1平台概述
       AcrelEMS-BP能效管理系统,集电力监控、能源管理、设备运维于一体。平台采用自动化、信息化技术和集中管理模式,对企业的生产、输配和消耗环节实行集中扁平化的动态监控和数据化管理,监测企业电、水、气、冷热量及压缩空气等各类能源的消耗情况,通过数据分析、挖掘和趋势分析,帮助企业针对各种能源需求及用能情况、能源质量、产品能源单耗、各工序能耗、工艺、车间、产线、班组、重大能耗设备等的能源利用情况等进行能耗统计、同环比分析、能源成本分析、碳排分析,为企业加强能源管理,提高能源利用效率、挖掘节能潜力、节能评估提供基础数据和支持。
开云网页版登录入口生物制药能效管理系统是一个深度集成的自动化平台,它集成35KV/10KV 的10KV/O.4KV电力监控系统、智能马达监控系统、能耗管理系统、电气火灾监控系统、防火门监控系统、消防设备电源系统、消防应急照明和疏散指示系统,充电桩管理系统。用户可通过浏览器、手机APP获取数据,通过一个平台即可对制药厂区全局的用电和用电安全进行集中监控、统一管理、统一调度,同时满足用户用电可靠、安全、稳定、高效、有序的要求。
6.2平台拓扑图
6.3平台子系统
(1)电力监控主要针对10/0.4kV地面或地下变电所,对变电所高压回路配置微机保护装置及多功能仪表进行保护和监控,对0.4kV出线配置多功能计量仪表,用于测控出线回路电气参数和用能情况,可实时监控高低压供配电系统开关柜、变压器微机保护测控装置、发电机控制柜、ATS/STS、UPS,包括遥控、遥信、遥测、遥调、事故报警及记录   
 
(2)能耗管理系统
建立的能耗监测管理系统,对生物制药各点位的能源使用、报警等情况进行实时的监控。以便生物制药用户能够实时的监测各个点位的运作情况,同时能更快速的掌握点位的报警,并为生物制药削峰填谷、调整负载等技改措施提供数据支撑。
 
 
(3)马达监控
马达监控实现对管廊电机的保护、遥测、遥信、遥控功能,实现对电机过载、短路、缺相、漏电等异常情况的保护、监测和报警。在需要的情况下可以设置联动控制。
(4)智慧消防
智慧消防云平台基于物联网、大数据、云计算等现代信息技术,将分散的火灾自动报警设备、电气火灾监控设备、智慧烟感探测器、智慧消防用水等设备连接形成网络,并对这些设备的状态进行智能化感知、识别、定位,实时动态采集消防信息,通过云平台进行数据分析、挖掘和趋势分析,帮助实现科学预警火灾、网格化管理、落实多元责任监管等目标。实现了无人化值守智慧消防,实现智慧消防“自动化"、“智能化"、“系统化"需求。从火灾预防,到火情报警,再到控制联动,在统一的系统大平台内运行,用户、安保人员、监管单位都能够通过平台直观地看到每一栋建筑物中各类消防设备和传感器的运行状况,并能够在出现细节隐患、发生火情等紧急和非紧急情况下,在几秒时间内,相关报警和事件信息通过手机短信、语音电话、邮件提醒和APP推送等手段,就迅速能够迅速通知到达相关人员。
 
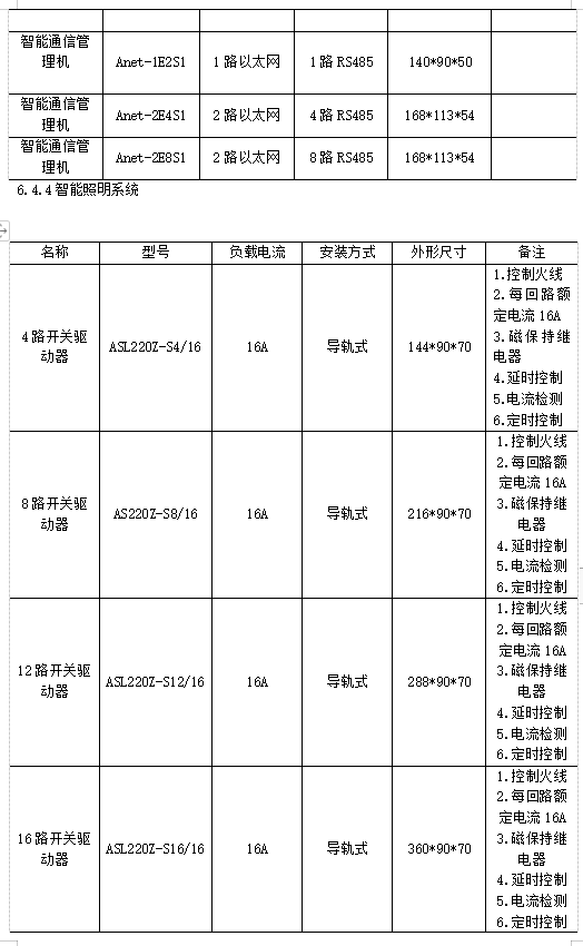
(5)照明控制系统
ALIBUS智能照明产品采用RS485总线技术,技术成熟可靠,安全稳定。开关驱动器具备独立工作的能力,适用于一些中小型的项目;模块化设计,可以任意拼接扩展,同时预留I/O口以及Modbus接口,还可以满足与AcrelEMS企业微电网管理云平台进行数据交换。
6.4相关平台部署硬件选型清单
6.4.1电力监控及马达保护系统
 
7.结语 
       综上所述,在医药工业洁净厂房的电气消防设计中,一定要把握规范要求,合理地设置电气消防设施,使消防系统能可靠运行,不断地提高电气消防设计的质量,及早发现和通报火灾,防止和减少火灾危害,保护人民群众的生命财产安全,将火灾的危害降到低程度。 
 
 
参考文献: 
[1]庄旭.现代医药工业建筑设计的研究[D].华南理工大学,2009.
[2]李文娟.医药工业洁净厂房的火灾危险性分析及建筑防火设计[J].科技情报开发与经济,2010(2):227-228.
[3]开云网页版登录入口企业微电网设计与应用手册2022.05版
[4]张慧超.医药工业洁净厂房的电气设计与探讨

关于开云网页版登录入口

公司简介

产品展示

Acrel-5000园区厂房能源监测管理系统 能源监测管理系统 能耗计量分析系统 光伏双向计量 学校智慧用电

服务与支持

技术文章新闻中心

联系我们

联系方式在线留言

电瓶车充电桩、电动汽车充电桩禁止非法改装!

版权所有 © 2025 开云网页版登录入口-开云中国    备案号:

技术支持:仪表网    管理登陆    sitemap.xml

手机:TEL

13774417047

地址:ADDRESS

上海市嘉定区育绿路253号

扫码关注我们