
产品分类
产品中心/ PRODUCTS CENTER





标题:铁塔基站多回路直流电能表 导轨式安装
产品概述
| 品牌 | Acrel/开云官方端网站登录入口 | 产地 | 国产 |
|---|---|---|---|
| 加工定制 | 否 |
1 概述
AMC16-DETT 基站直流电能计量模块主要是针对有共享需求,且开关电源无分用户电量计量功能的基站而设计的。仪表可对六个回路的直流电能进行计量,并可为配套的霍尔传感器提供工作电流,同时可通过上位机软件实现零漂校准,具有遥测、遥信、遥调、实时电量计量、供电质量异常告警、信息存储及处理、信息交互等功能。该模块可分别计量三家运营商的直流用电量,为基站节能改善提供详细的数据依据,为直流配电设备提供分项计量解决方案。
模块具有工业标准的 RS485 通讯接口,采用 YD/T1363.3-2014 规定的通讯协议,符合中国铁塔有限公司Q/ZTT 2205-2017《基站直流电能计量模块技术要求》相关技术要求。
2、产品型号
| 名称 | 型号 | 安装方式 | 备注 |
| 基站直流电能计量模块 | AMC16(L)-DETT | 35mm 导轨安装 | L:带液晶;AI:4-20mA输入 |
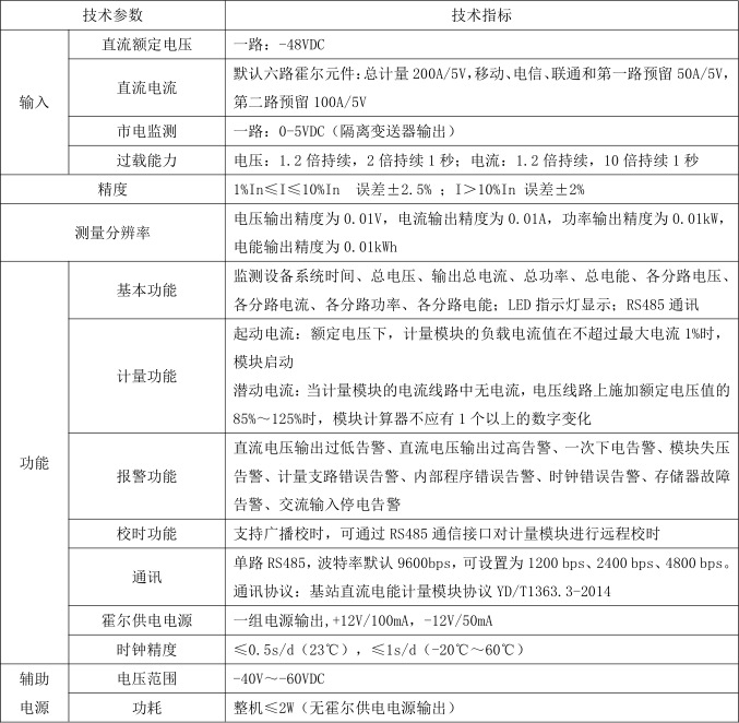
3、技术参数


4、外形尺寸
