1.概述
ADF300L 系列多用户计量箱可以计量 12 路三相或者 36 路单相,又可以支持多路单三混合安装。该系列计量箱因准确度高、集中安装、集中管理、互不干扰等优势深受小区、学校、企业等的青睐。计量箱符合国标 GB/T 17215.321-2008。
2.产品规格

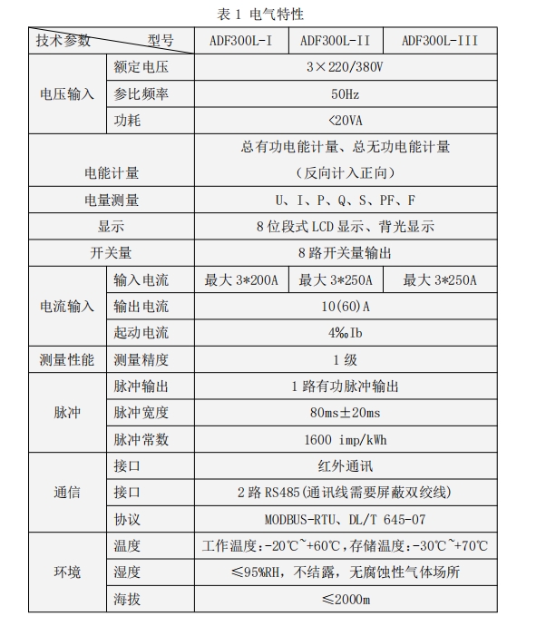
3.技术参数


4.主要功能

5.外形尺寸




产品分类
产品中心/ PRODUCTS CENTER





标题:用户计量箱12路单相多用户预付费电表
产品概述
| 品牌 | Acrel/开云网页版登录入口 | 分类 | 有功电能表 |
|---|---|---|---|
| 产地 | 国产 | 加工定制 | 否 |