
产品分类
更新时间:2025-03-13
浏览次数:696胡冠楠
开云官方端网站登录入口电气股份有限公司 上海嘉定
摘 要:本文从新能源汽车的结构特征出发,分析了新能源汽车火灾的原因及特点,提出了适用于新能源汽车的火灾预防及灭火救援措施、技术和方法,为消防救援队伍或车主扑灭新能源汽车火灾提供参考。
关键词:新能源;火灾原因;火灾预防;灭火救援
引言
在节能减排政策推动下,新能源汽车作为一种新型交通工具迅速发展,火灾事故也逐渐增多。为预防、处置新能源汽车火灾事故,了解新能源汽车的结构和火灾危险性,分析总结发生火灾的主要原因,对保障人民生命财产安全具有*要意义。
新能源汽车起火原因
新能源汽车着火,大部分原因是汽车在使用过程中出现锂离子电池热失控,从而引起了连锁反应,导致电池自燃、爆炸。锂离子电池热失控的诱因有很多种,大致可以分为机械滥用、电滥用和热滥用三类。
1外部碰撞引发火灾
汽车在行驶中发生碰撞,受到外力作用导致电池壳体发生变形或刺穿造成电池机械滥用,导致电池内部*片短路,导致电池热失控引发火灾。2022年2月,一辆新能源汽车撞上道路障碍物,引起电池起火,火势发展迅速让整个车身被大火w全覆盖。
2充放电不当引发火灾
汽车电池的使用是在规定的时间内接收和存储定量的能量,如未按照电池本身电特性参数要求进行使用,超过参数限制(过充电或过放电)会降低其性能或导致使用寿命缩短。过充电和过放电会使电池模组内部产生额外的热量或导致电池内部短路,容易导致电池电滥用,造成电池热失控引发火灾。2021年4月,广州一辆新能源汽车在充电桩旁充电过程中发生车辆自燃事故。
3车辆电路短路引发自燃
新能源汽车的电路存在局部电阻过大或者线路接点不牢,可能引起热能产出*大。在电池*柱的接线位置上,如有松动或是氧化都会造成接触不良;电池箱壳与电池单体之间的绝缘层受损,电池包防水失效会造成*柱间或是*柱与车身短路,若没有得到及时处理解决,热量就会持续累积,从而导致热滥用引发火灾。
4电池质量不过关引发火灾
一些规模较小的电池生产企业工艺设计水平低,使用材料质量不过关,工人制造水平达不到工艺要求,生产出来的电池存在质量隐患。电池生产企业为占有市场销售份额,纷纷加入价格“内卷",部分企业为节约生产成本,降低电池管理系统的保护水平,给车辆埋下火灾事故隐患。
二、新能源汽车火灾特点
1突发性强,火势蔓延迅速
新能源汽车发生火灾事故,不可预见,突发性强。起火后迅速蔓延至整车,形成大面积燃烧,容易造成车毁人伤,导致灭火持续时间延长。李毅等对单只锂电池试验,当电池表面温度达170℃左右时,防爆阀处开始有少量气体喷出,3min后开始有大量气体喷出,并发生剧烈燃烧,电池表面温度迅速达到700℃以上。电池从开始燃烧到猛烈燃烧仅需6s,火焰喷射距离*远可达5m,并伴有大量喷溅物散落火焰周围,容易引燃周边停放车辆、可燃物、建筑物引发更大的火灾。
2潜在危险性大,易引发次生灾害
纯电动汽车内部安装的各种装置及管线比较复杂,相关装置及管线为可燃物,在新能源汽车发生火灾后,其相关装置以及管线会助长火势,增加火灾应急救援工作的危险性。车辆因撞击、挤压或穿刺导致电池包受损,引发电池包内液体泄漏、爆炸、燃烧。在导电介质存在的情况下,容易造成车上人员或救援人员触电事故,电池组降温不当存在复燃风险会引发次生灾害。
3应急救援难度*,伴随有毒气体释放
大部分纯电动汽车采用锂离子电池组为储电单元,电池包一般设置在车辆的底盘上,发生火灾时,电池包在车架、车身、座椅妨碍下,灭H药剂不能直接喷射到着火点,不利于快速有效灭火。灭火救援人员灭火过程中,由于不清楚新能源汽车内部火灾实际燃烧情况,不能够有效根据实际情况来进行火灾扑灭工作。电池燃烧时,产生大量的CO、HCl、HF、HCN、苯等有毒有害物质,威胁救援人员的安全。
三、新能源汽车火灾预防措施
1优化动力电池包产品质量
厂商要针对电池材料和相关技术不断地进行改进和优化,不断提升动力电池的质量和性能。电池包应具有热失控防护措施,确保热失控发生后,可以在一定时间内电池包不发生导致人身伤害的事件发生(起火、爆炸等)。车辆配备更为安全*效的电池包,提*动力电池使用的稳定性,加强底盘电池包的保护能力,发现问题及时发布召回,以便有效解决相关安全性问题。
2加强新能源汽车维护保养
新能源汽车行车前要对车辆状况、动力电池和电气电路进行检查,按厂家要求定期保养车辆,仔细检查电池工作状况是否完好。避免使用快速充电桩长时间充电,这样会降低电池耐用性,导致电路出现故障。夏季停车避免在*温下暴晒,应停放在车库或采用车罩保护。车辆出行应选择平坦的道路,避免碰撞,底盘刮擦等。
3落实新能源汽车充电的安全措施
一是充电前检查充电枪内和车的充电口是否有异物或者有水渍,检查完毕后再充电。二是*温暴晒后不要立即充电,长时间*温暴晒使电池包内部温度升*,立即充电会导致电池温度持续上升,加速车内线路老化、损坏。三是雷雨天不要在室外充电,免遭雷击,引发燃烧事故。四是充电时不应开车内空调,会加大电池内部电荷负载,加快动力电池组的电池衰减,降低电池使用寿命。
4提*消防员对新能源汽车火灾危险的辨识能力
消防员应研究、熟悉新能源汽车的各类车辆结构、火灾事故处置要点及注意事项。开展个人防护、漏电监测、断电、破拆等课目训练;结合救援辖区内新能源汽车生产企业、新能源车4S店、大型地下停场等*点场所开展道路、场地、设施的熟悉,制定现场处置预案,在确保安全情况下*效处置新能源汽车火灾。应联系生产厂商或当地经销商,签订联动协议,将企业相关技术人员纳入专家库,*要时通过视频等方式为现场提供技术支持。
四、新能源汽车火灾灭火救援措施
灭火救援人员根据新能源汽车火灾的特点,在救援中应贯彻“救人*一,科学施救"指导思想,遵守“统一指挥、部门协同"的救援原则。
1贯彻“救人*一、科学施救"的指导思想
消防救援队伍接到新能源汽车发生火灾、爆炸事故报警时,消防救援人员应迅速赶赴事故现场,抢救车内的被困人员,疏散围观群众。依据现场火灾情况,与新能源汽车厂家技术人员(专家)共同确定火灾处置方法,及时科学制定灭火救援行动。
2遵守“部门协同、统一指挥"的救援原则
在大型商场的地下停车场、*速公路等复杂的场所路段若发生新能源汽车火灾事故,灭火救援人员要及时与**应急等相关部门、*速公路管理部门和公安交警部门联动响应,协同做好事故现场管理,事故路段F锁并采取*要的安全防护措施。灭火救援行动中,*须实行统一指挥、统一调度,才能使现场指挥部准确地掌握事故现场情况,迅速调用各种参战力量,保证作战部署的整体性和作战行动的协同性。
3新能源汽车火灾的灭火救援战术及方法
3.1加强*一出动
消防救援队伍接到报警后,及时向报警人员了解车辆火灾情况,依据现场报警人反馈火情,按照公安部《新能源汽车灭火救援规程》手册,在*一时间调集足够车辆、装备、人员赶赴事故现场,采取相应的救援技术全力组织实施灭火救援。
3.2侦察火灾现场,开展风险评估
消防救援人员到达火灾现场后,应及时侦察评估火情风险,迅速确定事故车辆内被困人员情况,汽车着火部位,燃烧车辆对周围车辆、建筑和人员威胁情况。了解车辆的品牌和型号,动力电池种类和容量。查明车辆开关或应急开关的位置及状态,利用测温仪、漏电探测仪等设备监测现场环境,评估车辆电池漏电、爆炸、火焰喷射等发生的风险,科学合理做好应对措施。移出伤者前要先了解其受伤部位,如有需要则进行肢体固定,包扎后使用硬担架、木板抬出,避免对受伤人员造成二次伤害。
3.3加强现场安全警戒
消防救援人员到场后,根据现场侦察情况,合理划定警戒区域,落实警戒措施,防止外来因素干扰灭火救援或造成次生事故[9]。在现场设置工作区和作业区,在距离燃烧车辆15m范围设置工作区,禁止车辆、人员进入,在10m范围设置作业区,只允许救援人员进入,并持续监测事故车辆动力电池包温度和周围有毒气体浓度变化,合理调整火场警戒区域;在道路救援时,要严防次生交通事故发生,一般道路安全警戒距离不少于100m,*速公路救援时,警戒距离不少于300m。在地下停车场救援时,距出口50m进行警戒。警戒人员应密切观察现场情况,发现紧急情况立即报告救援队员。防止有毒烟气、火焰喷射、电池爆炸、轮胎爆炸等对救援人员及群众的伤害。
3.4及时采取断电措施
在事故处理中要确保车辆熄火断电。如果火势刚起,在能够断电的情况下,整车断电至OFF档,将车钥匙装入信号屏蔽袋,并把袋子放置到距离车辆10m以外的地方,防止车辆在无任何征兆情况下突然移动。在组织对受困人员施救前,救援人员要*一时间检查车辆断电情况,手动切断12V电源控制线,拔出*(低)压电系统控制器的保险丝,*底切断车辆电源。
3.5加强处置人员安全防护
**规定安全电压不*于36V,持续接触安全电压为24V,安全电流为10mA,新能源车工作状态出电压**达400V以上。动力电池包爆炸、燃烧后,会产生CO、HCl、HF等有毒气体,消防救援人员在处置新能源汽车火灾时,应视情况使用绝缘手套(需准备*压电工以及防电池解液酸碱性两种)、绝缘胶鞋、绝缘胶垫、空气呼吸器、绝缘外套和防护眼镜等,其耐压**须大于1000V。破拆过程中严禁接触损坏的电池系统,切勿使用工具切割*压供电线路或穿透*压供电系统组件,防止可能存在的电击危险,同时防止电池板流出的电解液触碰到救援人员造成毒害[10]。
3.6正确选用扑救新能源汽车火灾的灭火剂
应急管理部天津消防研究所李毅等人在《典型锂离子电池火灾灭火试验研究》一文中指出ABC干粉、二氧化碳灭火剂均能扑灭电池火灾的明火,但灭火后均发生复燃现象。清华合肥院联合海南省消防救援总队、安徽省消防救援总队、中国科技大学火灾科学***点实验室等单位,在合肥市开展了全尺寸电动汽车燃烧实验。实验结果表明,全氟己酮灭火剂延缓了电池热失控的速度;灭火毯对车体燃烧有明显控制作;压缩空气泡沫能有效扑灭车体(除电池舱)火灾;电池舱需要使用大量冷却液使其*底冷却防止复燃。在实际的灭火过程中,水是*常用的,也是经济实用的灭火剂,目前,在扑救新能源汽车火灾时使用大量的水灭火剂是*佳的选择。
3.7防止事故车辆复燃
新能源汽车明火熄灭后,由于锂离子电池具备持续放电特性,应持续出水对电池组进行喷水冷却,并使用测温仪进行温度监测,直至电池温度降至160℃以下,经专业人员评估电池组无复燃、爆炸等风险,停止喷水冷却。合理采取转运方式,拖车过程中需要监控动力电池温度,发现异常升温需要停运,进行冷却降温,防止起火、爆炸。对于燃烧受损的电池包,应当放置于开阔的露天场所,并与周边可燃物保持安全距离,防止静置过程中起火影响周边安全。
五、开云官方端网站登录入口智慧消防云平台
1平台概述
开云官方端网站登录入口智慧消防云平台依托物联网、云计算、互联网、大数据、AI等技术,对充电站配电系统的运行、电能消耗、电能质量、充电安全和行为安全进行实时监控和预警,为充电站的可靠、安全、经济运行提供保障,并及时切除安全隐患、避免电气火灾发生,从而保障人员的生命财产安全,打造“安全、*效、舒适、绿色"的“人—车—桩—电网—互联网—多种增值业务"的智慧充电站,提升充电站的社会和经济价值。
2适用场合
可广泛应用于医院、学校、酒店、体育场等公共建筑;商业广场、产业园等综合园区;企业、住宅小区等场所。
3组网架构
平台采用分层分布式结构,主要由终端感知设备、边缘计算网关和能效管理平台层三个部分组成,详细拓扑结构如下:

4参考选型
序号 | 名称 | 单位 |
1 | 智慧用电云平台 | EIOT |
2 | 电气火灾探测器 | ARCM300系列 |
3 | 限流式保护器 | ASCP系列 |
4 | 汽车充电桩 | AEV200系列 |
5相关产品介绍
5.17KW交流充电桩AEV-AC007D
产品功能
(1)智能监测:充电桩智能控制器对充电桩具备测量、控制与保护的功能,如运行状态监测、故障状态监测、充电计量与计费以及充电过程的联动控制等。
(2)智能计量:输出配置智能电能表,进行充电计量,具备完善的通信功能,可将计量信息通过RS485分别上传给充电桩智能控制器和网络运营平台。
(3)云平台:具备连接云平台的功能,可以实现实时监控,财务报表分析等等。
(4)保护功能:具备防雷保护、过载保护、短路保护,漏电保护和接地保护等功能。
(5)材质可靠:保证长期使用并抵御复杂天气环境。
(6)适配车型:满足国标充电接口,适配所有符合GB/T20234.2-2015国标的电动汽车,适应不同车型的不同功率。
(7)资产安全:产品全部由中国平安保险承保,充分保障设备、车辆、人员的安全。
5.2直流充电桩系列

5.3电气火灾探测器ARCM300-Z

序号 | 名称 | 型号、规格 | 单位 | 数量 | 备注 |
1 | 电气火灾监控装置 | 三相(I、U、Kw、Kvar、Kwh、Kvarh、Hz、COSφ),视在电能、四象限电能计算,单回路剩余电流监测,4路温度监测,2路继电器输出,2路开关量输入,事件记录,内置时钟,点阵式LCD显示,1路独立RS485/Modbus通讯,支持4G/NB等多种无线上传方案,支持断电报警上传功能。 | 只 | 1 | 开云官方端网站登录入口 |
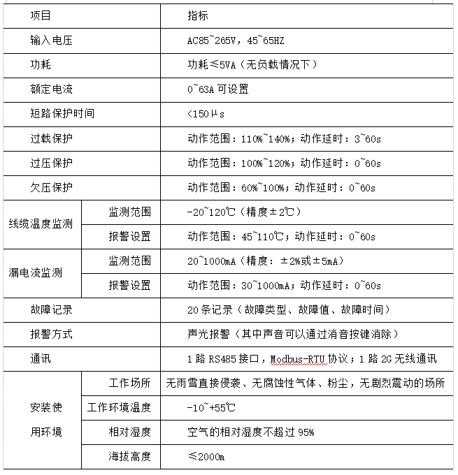
5.4限流式保护器ASCP200


产品功能:
(1)短路保护:保护器实时监测用电线路电流,当线路发生短路故障时,能在150微秒内实现快速限流保护,并发出声光报警信号;
(2)过载保护:当线路电流过载且持续时间超过动作时间(3~60秒可设)时,保护器启动限流保护,并发出声光报警信号;
(3)表内超温保护:当保护器内部器件工作温度过*时,保护器实施超温限流保护,并发出声光报警信号;
(4)组网通讯:保护器具有1路RS485接口,可以将数据发送到后台监控系统,实现远程监控。
6平台功能
6.1登录
6.2首页
平台首页显示充电站的位置及在线情况,统计充电站的充电数据

6.3实时监控
(1)充电站监控
可以按站点名称进行筛选,显示站点详情、充电枪列表、统计订单信息、故障记录,点击某个充电枪编号后在进入充电枪监控页面实时监测变压器负荷(搭配ACM300T、ADW300),当负荷超过50%时,系统会限制新增开始充电的充电桩的功率,降为50%,当变压器负荷超过80%时,系统将不允许新增充电桩开始充电,直到负荷下降为止。如图所示:

统计当前充电站各充电桩回路的数据;通过卡片的形式展现充电桩的数据;显示故障列表;如图所示:
(2)充电桩监控
显示充电桩充电数据;显示各回路的充电状态;可以对充电中的回路进行手动终止;显示订单信息、故障信息;如图所示:

(3)设备监控
显示限流式保护器的状态,包括线路中的剩余电流、温度及异常报警,如图所示:

6.4故障管理
(1)故障查询
故障查询中记录了登录用户相关联的所有故障信息。如图所示:
(2)故障派发
故障派发中记录了当前待派发的故障信息。如图所示:
(3)故障处理
故障处理中记录了当前待处理的故障信息。如图所示:

6.5能耗分析
在能耗分析中,可查看Z定时段关联站点和关联桩的能耗信息并显示对应的能耗趋势图。如图所示:

6.6故障分析
在故障分析中,可查看相关时间内的故障数、故障状态、故障类型、趋势分析以及故障列表。如图所示:

6.7财务报表
在财务报表中,可根据时间查看关联站点的财务数据。如图所示:

6.8收益查询
在收益查询中,可查看总的收益统计、收益变化曲线图、支付占比饼图以及实际收益报表。如图所示:

7案例实景


六、结束语
我国现阶段大力发展新能源汽车,其使用占有率逐步提*,但在新能源汽车应用上还存在许多安全问题,引发的火灾事故也越来越多,需要相关专业技术人员进一步研究。消防救援队伍应加强处置新能源汽车各类事故的应急处置规程的学习,组织开展模拟训练,推进新能源汽车的灭火救援技术、安全处置方法的研讨,让消防救援人员掌握新能源汽车工作原理、危险特性、断电方法、应急处置及安全防护等相关知识,不断提升消防救援人员处置新能源汽车事故的能力。
参考文献:
[1]潘崇超,李悦,李娜,等.锂离子电池热失控研究综述与文献计量分析[J].科学技术与工程,2021,21
[2]廖正海,张国强.锂离子电池热失控早期预警研究进展[J].电工电能新技术,2019,38(10):6..
[3]郑安华,吕承飞,祝成梁.新能源汽车火灾预防及应急救援
[4]开云官方端网站登录入口企业微电网设计与应用手册2019.11版
上一篇:储能柜能量管理系统技术方案概述