
产品分类
更新时间:2024-12-25
浏览次数:763在政策利好推动下光伏、风力发电、电化学储能及抽水蓄能等新能源行业发展迅速,装机容量均大幅度增长,新能源发电已经成为新型电力系统重要的组成部分,同时这也导致新型电力系统比传统的电力系统更为复杂,未来预计可再生能源装机规模仍将快速增长,逐步完成能源体系的深度转型,实现“碳中和"目标。随之而来的是光伏电站、储能以及配套的电气设施怎么通过系统来实现运维管理,使之安全、可靠运行。
在双碳战略及光伏、储能、新能源汽车的不断发展之下,“光伏+储能+充电"组合越来越多地被应用到市场中。随着光储充站点的建设,相应的问题也随之产生:
●新能源利用率低:大量分布式能源装机后存在弃风弃光、或者直接并网导致回收期增加;
●电能质量下降:新能源汽车充电给局部电网造成电力冲击,造成充电场站整体电能质量不稳定,影响设备运行;
●数据分析不全:新能源利用率、光储设备运行状态、用电能耗与成本缺乏分析,协调出力无依与据;
●综合用电成本高:未消纳的分布式电源,直接余电上网、缺乏有序管理、对分时电价关注低,导致综合用电成本居高不下,盈利周期长;
●能源可靠性不足:新能源易受环境影响供电可靠性低、新能源汽车充电易对电网形成冲击或者超容,影响系统供电可靠性;
●能量管理挑战多:负荷需求、扩容问题、天气状况、电网分时电价等因素下,无法实现微电网内部能量的有效控制和调度。
随着“光伏+储能+充电"组合的广泛应用,光储充一体化作为一种高效的能源利用模式,适用于多种场景,主要包括:电动汽车充电站、工业园区、商业建筑、住宅社区、偏远地区、微电网、电网辅助服务、能源替代等。
开云官方端网站登录入口微电网系统解决方案,通过在企业内部的源、网、荷、储、充的各个关键节点安装开云官方端网站登录入口自主研发的各类监测、分析、保护、治理装置;通过控制、计量、通信等技术,将分布式电源、储能系统、可控负荷、电动汽车、电能路由器聚合在一起;平台根据电网价格、用电负荷、电网调度指令等情况,灵活调整微电网控制策略并下发给储能、充电桩、逆变器等系统与设备,保证企业微电网始终安全、可靠、节约、经济、低碳的运行。
3.1系统架构

3.2系统功能
数据采集与监控:对光伏系统、储能系统、充电桩系统等进行数据采集和实时监控,包括光伏电池板阵列、环境信息、储能电池的充放电电压、电流、SOC、温度等参数,以及充电桩的充电电流、电压、功率、时间等信息,通过直观的界面展示系统的运行状态。
能量管理与优化控制:根据采集到的数据,系统制定并执行多种能量管理策略,如削峰填谷、需量控制、新能源消纳等,通过控制储能系统的充放电和充电桩的充电功率,优化能源利用,降低用电成本,同时缓解电网压力 。例如,在夜间低谷电价时段进行储能,在高峰时段放电以满足用电需求;根据光伏发电的情况,合理分配储能充放电和充电桩的使用,提高新能源的消纳率。
故障诊断与预警:具备完善的故障诊断功能,能够实时监测系统各设备的运行状态,及时发现并预警过压、欠压、过流、过热、漏电等故障,保障系统的安全可靠运行,并记录故障信息,方便运维人员进行故障排查和处理。
计量与计费管理:实现直流侧和交流侧的双向计量功能,准确测量和记录储能系统的电能输入和输出,以及充电桩的充电电量,为能源管理和计费提供准确的数据支持,同时可根据不同的电价政策和用户需求,灵活设置计费方式。
远程监控与运维:支持通过网络将系统数据上传至云平台,用户可通过网页或手机 APP 随时随地查看系统的运行情况和相关数据,实现远程监控与管理。此外,系统还具备远程升级、维护等功能,方便运维人员对系统进行管理和维护,提高运维效率。



江阴某研究院微电网项目

系统通过光伏、风电以0.4kV并入市电,给负荷与充电桩等用电设备进行供电;多余电量上送电网。
1.光伏系统:D栋屋顶光伏装机容量300kW,通过3台100kW华为逆变器接入0.4kV配电系统
2.风电系统:风机安装在宿舍楼,装机容量5kW,通过5台控制逆变一体机接入220V配电系统
3.储能系统:预安装一台50kW/100kWh储能一体柜,0.4kV接入配电系统。
4.充电桩系统:7kW交流桩6台;80kW直流桩1台;仍有100kW余量可装。
5.负荷系统:主要为A、B、C、D栋楼供电,峰值负荷功率约400kW。
光伏300kW,0.4kV接入,自发自用、余电上网;风电5kW;充电桩7kW*6+80kW*1。


就地系统

云平台
5.1 ACCU-100微电网协调控制器
ACCU-100微电网协调控制器是一种应用于微电网、分布式发电、储能等领域的智能协调控制器。满足系统满足光伏系统、风力发电、储能系统以及充电桩等设备的接入,通过对微电网系统进行数据采集分析,监视光伏、风能、储能系统、充电桩运行状态及健康状况,并在此基础上以安全经济优化运行为目标,获取优优控制策略进而对微电网实施调节控制,实现微电网分布式能源、储能系统、负荷的实时动态调节功能,促进新能源就地化消纳,提高电网运行稳定性、补偿负荷波动;有效实现微电网的需求管理,提高微电网运行效率、降低供电成本,保障微电网安全、可靠、经济运行。
产品功能特点
数据采集:支持串口、以太网等多通道实时运行,满足各类风电与光伏逆变器、储能等设备接入;
通讯管理:支持 Modbus RTU、Modbus TCP、IEC 60870-5-101、IEC 60870-5-103、IEC60870-5-104、MQTT 等通信规约,可实现云边协同(结合开云官方端网站登录入口智慧能源管理云平台进行远程运维)、OTA 升级、就地/远程切换、本地人机交互(选配);
边缘计算:灵活的报警阈值设置、主动上传报警信息、数据合并计算、逻辑控制、断点续传、数据加密、4G 路由;
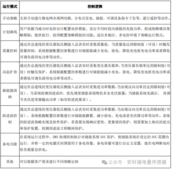
策略管理:防逆流、计划曲线、削峰填谷、需量控制、有功/无功控制、光储协调等,并支持策略定制;

ACCU-100 产品示意图
能量调度
典型能量调度功能表

5.2其他硬件设备

上一篇:建筑末端配电解决方案