
产品分类
更新时间:2024-10-17
浏览次数:316胡冠楠
开云网页版登录入口电气股份有限公司 上海嘉定
摘要:随着全球对可再生能源的需求不断增长,太阳能作为一种清洁、可持续的能源技术,得到了越来越广泛的应用。本项目通过在屋顶安装光伏组件,将太阳能转化为电能,然后通过逆变器将直流电转换为交流电,最终将电能全部并入电网,构建了一个总容量为5.98WM的分布式光伏10kV并网系统,以实现太阳能的有效利用和并网发电。该项目采用全额上网的方式,分布式光伏发电具有环保、节能、可再生等优点,能够有效地减少二氧化碳等温室气体的排放,同时还能够为用户带来一定的经济效益。
关键词:分布式光伏;全额上网;节能、环保;
太阳能可利用量巨大,据估算一年内到达地球表面的太阳能总量折合标准煤共约1.892*1013千亿吨,是目前世界已探明主要能源的一万倍[1]。大力开发太阳能、风能等新能源和可再生能源利用技术将成为减少环境污染的重要措施[2]。
分布式光伏发电特指采用光伏组件,将太阳能直接转换为电能的分布式发电系统。[3]分布式光伏运行方式分为全额上网、自发自用、自发自用余电上网三种运行方式,本项目采用全额上网的运行方式,此运行方式将所发电量全部用于上网。
本项目采用高效光伏组件,总容量为5.98WM,本项目电量结算原则为:全额上网。项目计划2024年3月底建成投产。选用Acrel光伏二次设计方案,利用光伏监控系统具备智能监控、保护装置具有稳定可靠等特点。配置适配的逆变器,将光伏组件产生的直流电转换为交流电,以满足并网要求。本项目的实施将为当地提供清洁、可再生的电力能源,有助于减少对传统能源的依赖,降低碳排放。
本项目modbus485和IEC60303-3-103相结合的方式对数据进行采集传输。现场设备层的四套并网逆变器、汇流箱、箱变测控装置分别利用modbus485将数据传输到光伏发电单监控装置,通过光纤将数据传输到网络通讯层的纵向加密装置进行是数据的传输,放置在二次舱的网络通信柜中的通讯管理机、公用测控及电能质量柜中的测控装置、电能质量装置、频率电压紧急控制柜的频率电压紧急控制装置利用网线连接到交换机,10kv就地分散保护装置主要布置在一次舱利用装置自身携带的网口全部连接到间隔层以太网交换机,再由以太网交换机传输到站控层交换机由此完成数据从间隔层到站控层的传输。
项目对时:本项目采用GPS与北斗两种卫星进行对时,保证了项目设备对时的准确性。对时装置分别利用以太网连接入站控层交换机从而完成对站控层监控室装置与远动上传装置的对时,利用IRIG-B通过接线的方式对一次舱二次舱的保护装置进行对时,保证设备时间的一致。
操作员兼五防工作站:配备了一套变电站综合自动化系统软件(Acrel-1000DP光伏监控系统)在windows操作系统的环境下实现了对现场保护设备和仪表设备的数据监视与管理,可以实时监测分布式光伏发电系统的电压、电流、功率等参数,可以通过网络将数据传输到监控中心。远程控制:可以通过监控中心对分布式光伏发电系统进行远程控制,如逆变器开关机、调节功率等。数据分析:可以对监测到的数据进行分析,如发电量、能耗等,为用户提供决策支持。报警功能:可以设置报警阈值,当系统出现异常情况时,会及时发出报警信号,提醒用户进行处理。兼容性强:可以与多种品牌的逆变器和数据采集器兼容,方便用户进行系统集成等特点配置五防工作站保证操作人员的人身的安全防止在操作时电气误操作确保变电站的安全运行。包括防止误分、合断路器防止带负荷分、合隔离开关等确保了操作的安全性。项目还配备了光功率预测服务器,在数据的传输中加入防火墙确保数据的安全。

图1 监控系统网络结构图
该项目采用“全额上网"模式,利用原有的电源点作为光伏高压并网点并入电网端,并网点设置集电线路柜,站用变柜,SVG柜,PT柜,计量柜,并网出线柜。新增的光伏系统配置自动化系统,实时采集并网信息,信息上传至当地调控中心DMS系统。光伏发电逆变器电源电压,经室内升压变升压至10kV后,通过高压电缆接入新增的10kV光伏高压柜,并入原10kV市电高压柜。

图2 光伏电站一次系统图
3.1. 客户需求
3.1.1. 继电保护及安全自动装置需求
继电保护及安全自动装置是电力系统中的重要组成部分,其主要作用是保护电力设备和电力系统的安全稳定运行。需要满足以下要求:
1.可靠性:继电保护及安全自动装置应具有高度的可靠性,能够在电力系统出现故障时及时、准确地动作,以保护电力设备和电力系统的安全。
2.选择性:继电保护及安全自动装置应具有选择性,能够准确地判断故障点,并仅对故障点附近的电力设备进行保护,避免不必要的停电范围。
3.灵敏性:继电保护及安全自动装置应具有灵敏性,能够在电力系统出现故障时及时动作,以保护电力设备和电力系统的安全。
4.速动性:继电保护及安全自动装置应具有速动性,能够在电力系统出现故障时快速动作,以缩短故障时间,减少故障损失。
5.适应性:继电保护及安全自动装置应具有适应性,能够适应不同的电力系统运行方式和故障类型,以保证其在各种情况下的可靠性和有效性。
6.可维护性:继电保护及安全自动装置应具有可维护性,能够方便地进行维护和检修,以保证其长期稳定运行。
3.1.2. 电能质量在线监测需求
光伏项目电能质量在线监测的需求包括实时监测、数据分析和报警、数据存储和查询、远程监测和控制、兼容性和扩展性以及安全性和可靠性等方面。以下是光伏项目电能质量在线监测的需求:
1.实时监测:需要实时监测光伏项目的电能质量,包括电压、电流、频率、功率因数等参数,以及电能质量指标如谐波、闪变、电压暂降等。
2.数据分析和报警:需要对监测到的数据进行分析和处理,及时发现电能质量问题,并发出报警信号,以便及时采取措施解决问题。
3.数据存储和查询:需要对监测到的数据进行存储和管理,以便后续查询和分析。
4.远程监测和控制:需要支持远程监测和控制,方便管理人员随时随地了解光伏项目的电能质量情况,并进行远程控制和调整。
5.兼容性和扩展性:需要具备良好的兼容性和扩展性,能够适应不同类型和规模的光伏项目,并能够与其他监测系统进行集成和联动。
6.安全性和可靠性:需要具备良好的安全性和可靠性,保证监测数据的准确性和完整性,防止数据泄露和丢失。
3.2. 技术方案
3.3.1继电保护及安全自动装置解决方案
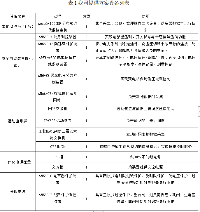
针对继电保护及安全自动装置的需求,我司使用以下保护设备以满足电力安全的需求。
1.线路保护测控装置:光伏电站线路发生短路故障时,线路保护能快速动作,瞬时跳开相应并网点断路器,满足全线故障时快速可靠切除故障的要求。
2.电容器保护装置:在高压配电室10kVSVG柜,装设1套电容器保护装置,实现欠电压,过电压,零序电压,不平衡电压保护,异常紧急控制功能,跳开电容器断路器。
3.频率电压紧急控制装置:实现变电站低周低压减载控制,具有测量两段母线或两条联络线的电压、频率,作为判别依据。
4.公共测控装置:适用于中压配电系统的进线、大容量主变压器出线回路,实现电参量遥测、开关状态与告警信号遥信功能。
5.防孤岛保护装置:针对电网失压后分布式电源可能继续运行、且向电网线路送电的情况提出。孤岛运行一方面危及电网线路维护人员和用户的生命安全,干扰电网的正常合闸;另一方面孤岛运行电网中的电压和频率不受控制,将对配电设备和用户设备造成损坏。防孤岛装置应具备线路故障时,确保电源能及时断开与电网连接,确保重合闸能正确动作。
6.光伏电站本体应具备故障和异常工作状态报警和保护的功能。
7.光伏电站应支持调度机构开展"四遥"(遥测、遥信、遥控、遥调)应用功能。
8.恢复并网:当光伏发电系统因电网扰动脱网后,在电网电压和频率恢复到正常运行范围之前,光伏发电系统不允许并网;在电网电压和频率恢复正常后,通过10kV电压等级并网的分布式电源恢复并网应经过电网调度机构的允许。
9.系统继电保护应使用专用的电流互感器和电压互感器的二次绕组,电流互感器准确级宜采用5P、10P级,电压互感器准确级宜采用0.5、3P级。
10.光伏电站内需配置直流电源屏(带蓄电池)和UPS电源,供新配置的保护装置、测控装置、电能质量在线监测装置等设备使用。
3.3.2电能质量在线监测解决方案
对于电能质量在线监测的需求,使用我司APView500电能质量在线监测装置。APView500电能质量在线监测装置采用了高性能多平台和嵌入式操作系统,遵照IEC61000-4-30《测试和测量技术-电能质量测量方法》中归定的各电能质量指标的测量方法进行测量,集谐波分析、波形采样、电压暂降/暂升/中断、闪变监测、电压不平衡度监测、事件记录、测量控制等功能为一体。装置在电能质量指标参数测量方法的标准化和指标参数的测量精度以及时钟同步、事件标记功能等各个方面均达到IEC61000-4-30 标准,能够满足110KV及以下供电系统电能质量监测的要求。
装置采用基于Xilinx SoC构架的双ARM内核处理器,ARM1运行嵌入式Linux、TCP/IP协议、Http协议、Web服务器、电能质量数据的存储、统计、分析,ARM2用来数据采样、电能质量数据计算。装置每周波采样高达1024点,具备高测量精度能准确记录故障波形。采用eMMC进口高速存储芯片容量达到32GB,可以长期存储事件记录与故障波形等数据。具备友好的人机界面,800*480像素点阵彩色大尺寸液晶可就地查看实时波形与故障波形,方便用户故障分析。
装置具有丰富的接口资源,具有四路交流电压,四路交流电流,十六路可编程无源继电器出口,二十二路有缘开关量输入,两路支持Modbus485的通讯接口,具有三个支持IEC60303-3-103以及IEC61850MMS的以太网接口,支持IRIG-B方式对时,具有专属的以太网调试接口,以及USB调试接口。
3.3. 配置设备清单

3.4现场应用图

图3 光伏电站屏柜布置图
图4 安全自动装置屏柜布置图

图5 光伏电站监控主机台布置图
4.1. 电能质量监视
在电能质量监控图中,可以直接查看电能质量装置的运行状态、电流电压总有效值、电压波动、电压总畸变、正反向有功电能、有功、无功功率等电能质量信息。可以根据这些信息监测现场电能的质量,及时的做出应对方案。

图6 电能质量监视界面图
4.2. 网络拓扑图
系统支持实时监视接入系统的各设备的通信状态,能够完整的显示整个系统网络结构;可在线诊断设备通信状态,发生网络异常时能自动在界面上显示故障设备或元件及其故障部位。

图7 站内设备系统网络拓扑图
4.3. 曲线查询
在曲线查询界面可以直接查看各电参量曲线,包括三相电流、三相电压、有功功率、无功功率、功率因数等曲线。

图8 曲线查询界面图
分布式光伏全额上网项目是推动可再生能源发展的重要举措,通过充分利用太阳能资源,为社会提供清洁、可持续的电力供应。光伏发电是全球能源科技和产业的重要发展方向,是具有巨大发展潜力的朝阳产业[4]。该项目的实施可以有效地推动可再生能源的发展,减少对传统能源的依赖,降低能源消耗和环境污染。通过分布式光伏的应用,我们成功实现了太阳能的利用,为社会提供了清洁、可持续的电力供应。在未来的发展中,我们将继续努力,为推动可再生能源的发展和应用做出更大的贡献。同时,我们也将不断提高技术水平和管理水平,确保项目的顺利实施和运行,为社会和环境的可持续发展做出积极贡献。
参考文献
[1]王绎,叶杨,张晓梅,等.分布式光伏发电系统电气设计与分析[J].云南电力技术论坛论文集,2014:308
[2]刘鉴民.太阳能利用原理.技术工程[M].北京:化学工业出版社,2009.
[3]网长贵,王斯成主编,太阳能光伏发电实用技术[M].北京:化学工业出版社2009.
[4]张国辉.分布式光伏发电项目后评价研究.[D].工程硕士论文,2015.
上一篇:运维平台在实现光伏发电数据监控的应用