
产品分类
更新时间:2024-08-07
浏览次数:469摘要:现阶段由于充电站内的电费计量模块不能接入电网公司电表系统,电网公司需额外加装电表获取充电数据。设计了一种基于储能电表的充电站,整合电表与充电站的重复功能模块。利用STM32F103C8T6微控制器结合控制器局域网络总线完成充电站与储能电表之间的电气连接和交互控制,并进行了样机开发验证。结果表明相较于传统充电站,基于储能电表的充电站可以简化充电站结构,降低充电站制造、安装成本,更好地实现电动汽车和电网间的互联。
关键词:电动汽车;储能电表;充电站;样机开发
0引言
近年来我国电动汽车(ElectricVehicle,EV)销量持续猛增,根据预测2021年中国新能源汽车销量或将超过180万辆,相较2020年销量同比增长明显。一方面持续增长的EV充电负荷会产生新的充电高峰,对电网运行造成冲击,另一方面,EV充电负荷有很强的时空灵活性和储能特性,可作为电网的后备电源。这就对电网的优化调度和EV的配套充电设施性能提出了更高的要求。为充分发挥EV移动储能特性,缓解EV充电对电网的不利影响,电网公司需要掌握EV的实时充电信息。
现有的充电站内部虽然有独立的电费计量模块,但是由于电网公司对其计量结果并不W全认可,因此未接入到电网公司电表系统,使得电网公司无法直接获取准确的EV充电数据。现有的解决方案是在充电站端口额外加装一块电网公司电表。由于加装电表和充电站在电费计量功能的重复性,这种方案不仅增加了充电设施体积还增加了充电设施制造、安装成本。
针对此问题,考虑到储能电表以智能芯片为核心,具有电能计量、自动控制、信息交互等功能的特点,本文设计了一种基于储能电表的充电站,对现有储能电表进行改装,拓展充电站控制功能,完成充电站和电表的有机结合。首先在储能电表中加入充电控制模块,然后使用控制器局域网络(ControllerAreaNetwork,CAN)总线连接电表和充电枪等器件,通过储能电表的控制模块对充电过程进行控制,并加装漏电保护装置、急停按钮以及防护外壳等器件。将储能电表拓展为一个完整的充电站。本文介绍了基于储能电表的充电站硬件组成部分,随后进行样机开发验证,之后总结现有方案的不足,展望了技术发展方向。
1基于储能电表的充电站硬件设计
电动汽车要完整的实现充电流程,离不开电能输送装置和电能计量装置。现有的充电站和加装在其端口的电网公司电表有很多相同功能模块,具体如图1所示。

相同的功能模块不仅使充电设施整体结构更加复杂,更增加了制造成本。在设计过程中考虑基于可接入电网公司系统的储能电表进行拓展,使其具备充电站控制功能,将充电站和电表进行整合。基于储能电表的充电站主要包括储能电表、充电站和前端断路器三部分,其结构如图2所示。从电网侧引入的火线和零线依次接入储能电表和充电站,以便储能电表对于通过火线和零线输入的电能进行采样和计量及充电站向EV输出电能。

1.1储能电表部分
基于DDSY1352型单相储能智能电能表进行设计开发,储能电表的主控单元采用STM32F103C8T6微控制器作为核心控制器件,控制RS485通信模块、电源模块、液晶显示器(LiquidCrystalDisplay,LCD)、采样模块以及充电站完成相应功能。主控单元组成结构如图3所示。

电源模块采用MC33063ADR2G电源芯片,经过内置降压器降压后,为其他各功能模块提供电能,其主要电路如图4所示。

通信模块方面,在大数据时代背景下为了设备间的通信,选用无线传输距离更远、传输速率更高、支持多站通信的RS485通信模块。储能电表中的采样模块经过分压电阻、采样电阻、电流互感器获得电压信号、火线电流信号和零线电流信号用于电能计量。LCD屏可显示充电费用、充电时长、充电电量、充电状态等内容。时钟复位电路用以保证时间的准确性。对于电表和充电站之间的连接及控制问题,使用实时性强、传输距离较远、抗电磁干扰能力强的CAN总线连接实现。此外储能电表内部还设有一组继电器,微控制单元(MicrocontrollerUnit,MCU)可通过控制继电器的开合来控制充电站输出电能。在实际应用过程中,MCU根据卡片感应信号、电能电量计量信号以及按键信号等信号,综合判断是否满足设定的充电电量、充电时长、充电费用等结束充电条件或者判断充电站是否出现异常状态。MCU根据判断结果控制继电器的开合。
1.2充电站部分
充电站主要包括充电枪、读卡器、蜂鸣器以及数据传输单元(DataTransferUnit,DTU)四部分。储能电表控制模块中MCU通过相互独立地电连接并控制充电枪和读卡器进而完成对充电站的控制。充电枪的输入端通过线束连接储能电表采样模块输出端的火线和零线,充电枪的输出端(枪头)可插入EV的充电接口。读卡器用于读写用户卡片的卡片感应信息,并且将卡片感应信息转换为相应的卡片感应信号并传输至MCU控制器。充电站还设有一个蜂鸣器用于提示充电站运行状态。基于储能电表的充电站分为单机版和网络版两种版本,其中网络版为了完成数据的无线传输,设有DTU转换器,可插入SIM(SubscriberIdentityModule)卡进而接入无线网络,实现充电站与客户端、服务端的互联。
1.3前端断路器
为了用电的安全性,基于储能电表的充电站设置一个前端断路器。考虑到直流充电站的应用越来越广泛,选择对直流电和交流电都起保护作用,保护范围更*的A型断路器。
2样机开发验证
2.1样机介绍
基于储能电表的充电站电表部分相较于普通电表,设置了双层防护壳以及漏电保护器,进一步提升了安全防护能力。其中*层防护壳带有物理锁,工作人员可使用钥匙开锁打开*层防护壳操作漏电保护器,*层防护壳使用螺丝固定。电表的LCD显示屏具有两种显示模式,即自动循环显示模式和按键触发显示模式。当按键被触发时,形成按键信号的同时背光灯自动启动,便于操作人员进行操作。在用户操作时,蜂鸣器根据用户不同的操作状态、充电站运行状态下发出不同的蜂鸣声。在电表侧面设置一个急停装置,在紧急情况下可按下红色按钮直接断开充电站与电网的连接,及时停止充电,保护用户生命、财产安全,避免事故进一步恶化。在上述经过改装的储能电表基础上采用CAN总线连接充电线枪等器件*终构成完整的充电站,具体如图5所示。

2.2样机测试
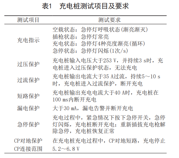
在样机开发后,为验证基于储能电表的充电站安全性,对其进行过压保护、过流保护、短路保护、漏电保护等项目测试,具体测试要求如表1所示。测试结果显示基于储能电表的充电站具备良好的安全性能,可以稳定地为EV充电。


3实际应用
在实际应用中,单机版基于储能电表的充电站为即插即用式。用户将充电枪插入EV,充电站开始为EV充电直至电满后自动断开。用户可在电表的LCD屏上查询充电状态、充电时间、充电电压、充电电流等具体充电信息。网络版基于储能电表的充电站配备客户端支持用户设定充电需求、查看充电详细信息,用户在充电前需下载相应APP(Application),其使用流程如图6所示。

用户需要充电时,首先在客户端查看附近可用充电站具体位置。用户到达相应位置后,首先将充电枪插入EV,然后使用APP扫描充电站身二维码设定充电需求,充电APP界面如图7所示,并将启动命令发送至云端服务器。



具体操作界面如图7a)所示。确认信息后服务器将启动命令发送到充电站DTU,充电站收到指令后启动充电。在充电过程中用户可以查看充电时间、充电电量、充电功率、充电电压等详细充电信息,具体界面如图7b)所示。充电结束后,用户会收到充电结算清单,包括具体充电电量、充电费用等信息,具体如图7c)所示。
在实际应用中,基于储能电表的充电站在保证充电稳定性和充电效率的情况下相较传统充电站额外加装电网公司电表的方式,制造、安装成本可以降低约15%,并且基于储能电表的充电站相较于普通充电站所需空间更小,可适应空间相对狭小的环境。
4 Acrel-2000MG充电站微电网能量管理系统
4.1平台概述
Acrel-2000MG微电网能量管理系统,是我司根据新型电力系统下微电网监控系统与微电网能量管理系统的要求,总结国内外的研究和生产的先进经验,专门研制出的企业微电网能量管理系统。本系统满足光伏系统、风力发电、储能系统以及充电站的接入,*进行数据采集分析,直接监视光伏、风能、储能系统、充电站运行状态及健康状况,是一个集监控系统、能量管理为一体的管理系统。该系统在安全稳定的基础上以经济优化运行为目标,促进可再生能源应用,提高电网运行稳定性、补偿负荷波动;有效实现用户侧的需求管理、消除昼夜峰谷差、平滑负荷,提高电力设备运行效率、降低供电成本。为企业微电网能量管理提供安全、可靠、经济运行提供了全新的解决方案。
微电网能量管理系统应采用分层分布式结构,整个能量管理系统在物理上分为三个层:设备层、网络通信层和站控层。站级通信网络采用标准以太网及TCP/IP通信协议,物理媒介可以为光纤、网线、屏蔽双绞线等。系统支持ModbusRTU、ModbusTCP、CDT、IEC60870-5-101、IEC60870-5-103、IEC60870-5-104、MQTT等通信规约。
4.2平台适用场合
系统可应用于城市、高速公路、工业园区、工商业区、居民区、智能建筑、海岛、无电地区可再生能源系统监控和能量管理需求。
4.3系统架构
本平台采用分层分布式结构进行设计,即站控层、网络层和设备层,详细拓扑结构如下:

图1典型微电网能量管理系统组网方式
5.1实时监测
微电网能量管理系统人机界面友好,应能够以系统一次电气图的形式直观显示各电气回路的运行状态,实时监测光伏、风电、储能、充电站等各回路电压、电流、功率、功率因数等电参数信息,动态监视各回路断路器、隔离开关等合、分闸状态及有关故障、告警等信号。其中,各子系统回路电参量主要有:相电压、线电压、三相电流、有功/无功功率、视在功率、功率因数、频率、有功/无功电度、频率和正向有功电能累计值;状态参数主要有:开关状态、断路器故障脱扣告警等。
系统应可以对分布式电源、储能系统进行发电管理,使管理人员实时掌握发电单元的出力信息、收益信息、储能荷电状态及发电单元与储能单元运行功率设置等。
系统应可以对储能系统进行状态管理,能够根据储能系统的荷电状态进行及时告警,并支持定期的电池维护。
微电网能量管理系统的监控系统界面包括系统主界面,包含微电网光伏、风电、储能、充电站及总体负荷组成情况,包括收益信息、天气信息、节能减排信息、功率信息、电量信息、电压电流情况等。根据不同的需求,也可将充电,储能及光伏系统信息进行显示。

图1系统主界面
子界面主要包括系统主接线图、光伏信息、风电信息、储能信息、充电站信息、通讯状况及一些统计列表等。
5.1.1光伏界面


图2光伏系统界面
本界面用来展示对光伏系统信息,主要包括逆变器直流侧、交流侧运行状态监测及报警、逆变器及电站发电量统计及分析、并网柜电力监测及发电量统计、电站发电量年有效利用小时数统计、发电收益统计、碳减排统计、辐照度/风力/环境温湿度监测、发电功率模拟及效率分析;同时对系统的总功率、电压电流及各个逆变器的运行数据进行展示。
5.1.2储能界面

图3储能系统界面
本界面主要用来展示本系统的储能装机容量、储能当前充放电量、收益、SOC变化曲线以及电量变化曲线。

图4储能系统PCS参数设置界面
本界面主要用来展示对PCS的参数进行设置,包括开关机、运行模式、功率设定以及电压、电流的限值。

图5储能系统BMS参数设置界面
本界面用来展示对BMS的参数进行设置,主要包括电芯电压、温度保护限值、电池组电压、电流、温度限值等。

图6储能系统PCS电网侧数据界面
本界面用来展示对PCS电网侧数据,主要包括相电压、电流、功率、频率、功率因数等。

图7储能系统PCS交流侧数据界面
本界面用来展示对PCS交流侧数据,主要包括相电压、电流、功率、频率、功率因数、温度值等。同时针对交流侧的异常信息进行告警。

图8储能系统PCS直流侧数据界面
本界面用来展示对PCS直流侧数据,主要包括电压、电流、功率、电量等。同时针对直流侧的异常信息进行告警。

图9储能系统PCS状态界面
本界面用来展示对PCS状态信息,主要包括通讯状态、运行状态、STS运行状态及STS故障告警等。

图10储能电池状态界面
本界面用来展示对BMS状态信息,主要包括储能电池的运行状态、系统信息、数据信息以及告警信息等,同时展示当前储能电池的SOC信息。

图11储能电池簇运行数据界面
本界面用来展示对电池簇信息,主要包括储能各模组的电芯电压与温度,并展示当前电芯的电压、温度值及所对应的位置。
5.1.3风电界面


图12风电系统界面
本界面用来展示对风电系统信息,主要包括逆变控制一体机直流侧、交流侧运行状态监测及报警、逆变器及电站发电量统计及分析、电站发电量年有效利用小时数统计、发电收益统计、碳减排统计、风速/风力/环境温湿度监测、发电功率模拟及效率分析;同时对系统的总功率、电压电流及各个逆变器的运行数据进行展示。
5.1.4充电站界面


图13充电站界面
本界面用来展示对充电站系统信息,主要包括充电站用电总功率、交直流充电站的功率、电量、电量费用,变化曲线、各个充电站的运行数据等。
5.1.5视频监控界面

图14微电网视频监控界面
本界面主要展示系统所接入的视频画面,且通过不同的配置,实现预览、回放、管理与控制等。
系统应可以通过历史发电数据、实测数据、未来天气预测数据,对分布式发电进行短期、超短期发电功率预测,并展示合格率及误差分析。根据功率预测可进行人工输入或者自动生成发电计划,便于用户对该系统新能源发电的集中管控。

图15光伏预测界面
系统应可以根据发电数据、储能系统容量、负荷需求及分时电价信息,进行系统运行模式的设置及不同控制策略配置。如削峰填谷、周期计划、需量控制、防逆流、有序充电、动态扩容等。
具体策略根据项目实际情况(如储能柜数量、负载功率、光伏系统能力等)进行接口适配和策略调整,同时支持定制化需求。


图16策略配置界面
应能查询各子系统、回路或设备*时间的运行参数,报表中显示电参量信息应包括:各相电流、三相电压、总功率因数、总有功功率、总无功功率、正向有功电能、尖峰平谷时段电量等。

图17运行报表
应具有实时报警功能,系统能够对各子系统中的逆变器、双向变流器的启动和关闭等遥信变位,及设备内部的保护动作或事故跳闸时应能发出告警,应能实时显示告警事件或跳闸事件,包括保护事件名称、保护动作时刻;并应能以弹窗、声音、短信和电话等形式通知相关人员。

图18实时告警
应能够对遥信变位,保护动作、事故跳闸,以及电压、电流、功率、功率因数、电芯温度(锂离子电池)、压力(液流电池)、光照、风速、气压越限等事件记录进行存储和管理,方便用户对系统事件和报警进行历史追溯,查询统计、事故分析。

图19历史事件查询
应可以对整个微电网系统的电能质量包括稳态状态和暂态状态进行持续监测,使管理人员实时掌握供电系统电能质量情况,以便及时发现和消除供电不稳定因素。
1)在供电系统主界面上应能实时显示各电能质量监测点的监测装置通信状态、各监测点的A/B/C相电压总畸变率、三相电压不平衡度*和正序/负序/零序电压值、三相电流不平衡度*和正序/负序/零序电流值;
2)谐波分析功能:系统应能实时显示A/B/C三相电压总谐波畸变率、A/B/C三相电流总谐波畸变率、奇次谐波电压总畸变率、奇次谐波电流总畸变率、偶次谐波电压总畸变率、偶次谐波电流总畸变率;应能以柱状图展示2-63次谐波电压含有率、2-63次谐波电压含有率、0.5~63.5次间谐波电压含有率、0.5~63.5次间谐波电流含有率;
3)电压波动与闪变:系统应能显示A/B/C三相电压波动值、A/B/C三相电压短闪变值、A/B/C三相电压长闪变值;应能提供A/B/C三相电压波动曲线、短闪变曲线和长闪变曲线;应能显示电压偏差与频率偏差;
4)功率与电能计量:系统应能显示A/B/C三相有功功率、无功功率和视在功率;应能显示三相总有功功率、总无功功率、总视在功率和总功率因素;应能提供有功负荷曲线,包括日有功负荷曲线(折线型)和年有功负荷曲线(折线型);
5)电压暂态监测:在电能质量暂态事件如电压暂升、电压暂降、短时中断发生时,系统应能产生告警,事件能以弹窗、闪烁、声音、短信、电话等形式通知相关人员;系统应能查看相应暂态事件发生前后的波形。
6)电能质量数据统计:系统应能显示1min统计整2h存储的统计数据,包括均值、*值、*值、95%概率值、方均根值。
7)事件记录查看功能:事件记录应包含事件名称、状态(动作或返回)、波形号、越限值、故障持续时间、事件发生的时间。

图20微电网系统电能质量界面
应可以对整个微电网系统范围内的设备进行远程遥控操作。系统维护人员可以通过管理系统的主界面完成遥控操作,并遵循遥控预置、遥控返校、遥控执行的操作顺序,可以及时执行调度系统或站内相应的操作命令。

图21遥控功能
应可在曲线查询界面,可以直接查看各电参量曲线,包括三相电流、三相电压、有功功率、无功功率、功率因数、SOC、SOH、充放电量变化等曲线。

图22曲线查询
具备定时抄表汇总统计功能,用户可以自由查询自系统正常运行以来任意时间段内各配电节点的发电、用电、充放电情况,即该节点进线用电量与各分支回路消耗电量的统计分析报表。对微电网与外部系统间电能量交换进行统计分析;对系统运行的节能、收益等分析;具备对微电网供电可靠性分析,包括年停电时间、年停电次数等分析;具备对并网型微电网的并网点进行电能质量分析。

图23统计报表
系统支持实时监视接入系统的各设备的通信状态,能够完整的显示整个系统网络结构;可在线诊断设备通信状态,发生网络异常时能自动在界面上显示故障设备或元件及其故障部位。

图24微电网系统拓扑界面
本界面主要展示微电网系统拓扑,包括系统的组成内容、电网连接方式、断路器、表计等信息。
可以对整个微电网系统范围内的设备通信情况进行管理、控制、数据的实时监测。系统维护人员可以通过管理系统的主程序右键打开通信管理程序,然后选择通信控制启动所有端口或某个端口,快速查看某设备的通信和数据情况。通信应支持ModbusRTU、ModbusTCP、CDT、IEC60870-5-101、IEC60870-5-103、IEC60870-5-104、MQTT等通信规约。

图25通信管理
应具备设置用户权限管理功能。通过用户权限管理能够防止未经授权的操作(如遥控操作,运行参数修改等)。可以定义不同级别用户的登录名、密码及操作权限,为系统运行、维护、管理提供可靠的安全保障。

图26用户权限
应可以在系统发生故障时,自动准确地记录故障前、后过程的各相关电气量的变化情况,通过对这些电气量的分析、比较,对分析处理事故、判断保护是否正确动作、提高电力系统安全运行水平有着重要作用。其中故障录波共可记录16条,每条录波可触发6段录波,每次录波可记录故障前8个周波、故障后4个周波波形,总录波时间共计46s。每个采样点录波至少包含12个模拟量、10个开关量波形。

图27故障录波
可以自动记录事故时刻前后一段时间的所有实时扫描数据,包括开关位置、保护动作状态、遥测量等,形成事故分析的数据基础。
用户可自定义事故追忆的启动事件,当每个事件发生时,存储事故Q10个扫描周期及事故后10个扫描周期的有关点数据。启动事件和监视的数据点可由用户随意修改。

6结束语
本文所提出的基于储能电表的充电站可以有效减小充电站体积,减少充电站安装、制造成本,促进车网间有效互联。此方案在应用测试中取得了很好的示范作用,具有很大的推广价值。电网可以通过基于储能电表的充电站直接和EV建立通信获取充电数据,为EV有序充电、V2G(Vehicle-toGrid)等技术的应用打下了基础。在未来的研究中,将进一步优化电路提高该新型充电站性能,研究一个电表连接多个充电站的形式改善结构。
【参考文献】
【1】王超.周竹菁.张嘉昊.基于储能电表的充电站研究与应用.
【2】冯玉婷.2020年全球电动汽车销量突破300万辆[J].新能源科技,2021(3):15-18.
【3】杨玮婷.基于阶梯储能的单相智能电表设计[D].包头:内蒙古科技大学,2020.
【4】开云网页版登录入口高校综合能效解决方案2022.5版.
【5】开云网页版登录入口企业微电网设计与应用手册2022.05版.
上一篇:光伏储能系统在不同配电网中的应用