
产品分类
更新时间:2024-04-08
浏览次数:568胡冠楠
开云官方端网站登录入口电气股份有限公司 上海嘉定
摘要:配电房环境监控系统大多存在设备离线造成实时性变差,容易早接线复杂、易出故障、维护麻烦等问题,设计一种易于接线和维护的统一接口十分必要。本文以STC12C5A60S2单片机为核心研制了一种配电房环境监控系统主机,以I/O和RS485通信等形式采集配电房各种开关量模拟量输入,控制各种对象,同时采用标准RJ45接口设计了统一接口。应用结果表明,采用单片机进行主机设计并采用RJ45接口解决了上述配电房环境监控系统存在的问题,具有很好的推广价值。
关键词:配电房;环境监控;主机
1引言
各行各业的配电房安全稳定运行直接关系到用户用电可靠性和稳定性。配电房分布面广、设备量大、运行环境复杂、运维管理困难,人工巡检耗时且存在监控盲区容易漏巡和误巡。随着物联网技术的不断成熟和发展,信息化技术在电力配电房环境监控系统中得到越来越广泛的应用。通过IEC104规约远程实时监控配电房各种环境参数,高效排查解决隐患并形成记录,无需人工定期巡检,运维效率高[3]。
目前许多环境监控系统采用工控机或者触摸屏作为上位机。其RS485通信口通过485隔离器与带有通信功能的开关量输入输出模块通信,采集开关量输入、控制开关量输出。同时,通过RS485通信线与带有通信功能的六氟化硫氧气模块、温湿度模块通信采集相关环境参数。所有采集数据在本地显示或者通过联网上传到平台供运维人员使用。此类系统存在两个主要问题:(1)当相关485设备模块离线时,上位机轮询会造成采集实时性变差。(2)接口未规范统一:采用接线端子外接各种开关量输入输出以及485外设,安装调试也较容易造成线路接错,容易出故障,并且维护麻烦。
为解决上述问题,本文提出一种采用单片机的环境监控主机,通过单片机采集外部设备数据,工控机与单片机通信进行监控,同时,主机采用统一的RJ45网络接口,解决了因外设掉线引起采集延迟,接线复杂易错、维护困难等问题。
2环境监控系统组成
配电房环境监控主要完成如表1所示的环境参数采集(模拟量和开关量)及输出控制。
表1配电房常见环境监控参数及控制对象

图1配电房环境监控系统框图
配电房环境监控系统组成如图1所示。根据表1所示的采集参数和控制对象,结合实际配电房环境监控需求,采用单片机设计配电房环境监控系统主机,通过I/O口采集烟雾、水浸、红外入侵等开关量输入并控制风机、照明、水泵、空调等对象,通过485通信采集六氟化硫氧气、温湿度等模拟量输入,并将参数通过485通信传给LED屏显示,通过485通信实现触摸屏上参数显示、对象控制和报警记录。同时,通过485通信与工控机连接,工控机与远程平台联网,实现环境参数数据的上传,以及控制命令的下发。工控机可实现视频监控系统、门禁系统的远程监控。
3监控主机硬件设计
配电房环境监控系统主机以单片机为核心,根据采集参数和控制对象,设计了12路光耦隔离输入,8路光耦隔离继电输出,2个RS485通信电路。

图2配电房环境监控系统主机
3.1开关量输入输出电路
主机采用STC12C5A60S2单片机作为处理器。该单片机共有32个I/O口。基于STC12C5A60S2单片机的主机集成光耦隔离输入、光耦隔离继电器输出电路,无另行购买,节约成本,采集和控制的实时性更好。主机共设计了12路开关量光耦隔离输入,8路开关量隔离继电器输出(其中4路采用RJ45接口用于直接控制空调控制器,4路通过接线端子外接接触器控制照明、水泵、风机等)。
开关量隔离输入电路及对应RJ45接口如图3所示。烟雾、水浸、入侵等开关量输入传感器的共同点是有四根线:供电12VDC的正极、供电12VDC的负极、公共端(一般接12VDC正极)、常闭触点,统一采用RJ45的568B线序。两两双绞的作为一个功能,预防其中一根断路造成故障,具体功能分配如图3左侧所示。

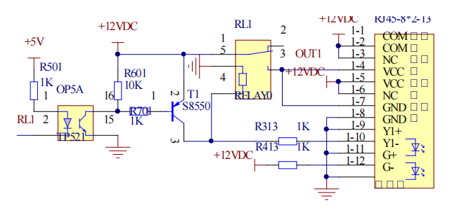
图4开关量隔离继电输出电路及对应RJ45接口
3.2RS485通信电路
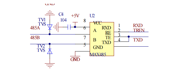
监控系统主机共有两个485通信电路,一个与上位机(工控机)通信,另一个通过八路485隔离中继器与从机通信。STC12C5A60S2单片机共有2个串口,符合系统两个485的通信需求。图5为监控系统主机的485通信电路1电路图。该通信电路采用STC12C5A60S2单片机的串口1(RXD、TXD),隔离中继器的485通信电路2电路图类似,不同点在于采用单片机的串口2(RXD2、TXD2)。

图5监控系统主机485通信电路1电路图3.3RS485通信接口
六氟化硫氧气模块、温湿度模块、上位机USB转485转换器、触摸屏、LED屏等均采用RS485通信。为了统一采用RS45接口,线序采用568B标准。具体功能对应的线序定义如下:供电12VDC的正极采用蓝白/蓝、12VDC的负极采用棕白/棕、通信线A采用橙白/绿白、通信线B采用橙/绿,共形成橙白/橙、绿白/绿2对A、B双绞线,抗干扰能力有效提升。
4监控主机软件设计
4.1软件设计总体思路
配电房环境监控系统主机软件设计采用模块化设计思路,主要分为:开关量输入采集任务、开关量输出控制任务、环境监控联动控制任务和基于Modbus-RTU协议的四个通信任务:模拟量输入采集、LED屏显示、触摸屏从机通信、工控机主机通信。多任务各自独立又相互协同,确保输入采集的正确性和输出控制的可靠性。
所有开关量输入输出和模拟量输入等均由单片机进行采集或者控制。上位机是与单片机直接通信,因此,即使六氟化硫氧气模块等485设备离线或损坏,也不会造成采集参数实时性下降。
4.2开关量输入任务
在硬件上采用光耦隔离抗干扰的设计基础上,开关量输入采集任务在软件上设计采用软件防抖、滤波等技术,能够有效防止线路干扰引起烟雾、水浸、红外入侵等输入的误报警和输出控制的误动作,提高系统工作的可靠性。
4.3开关量输出控制任务
开关量输出控制任务是单片机根据工控机接收的远程控制命令或触摸屏下发的本地控制命令,进行照明、风机、水泵等开关输出控制。为了保证远程控制的安全性,在单片机控制输出任务加入约定的加密校验码(“控制密钥"),确保不因网络入侵而造成配电房的误动作。
4.4Modbus-RTU通信任务
模拟量输入采集、LED屏显示、触摸屏从机通信、工控机主机通信均采用标准Modbus-RTU通信协议。程序设计时,分为四个通信任务。
模拟量输入采集任务通过与六氟化硫氧气模块、温湿度模块的485通信,根据传感器通信协议,读取相应寄存器内的SF6、O2、温度、湿度等配电房模拟量环境参数。为了采集数据的可靠性,采用软件滤波方式进行抗干扰软件设计:每次采集15个数据,冒泡排序后取中间三个数据的平均值。此外,六氟化硫氧气模块需要定期进行校正。因此,需要在该任务添加校正程序,根据上位机发送的校正命令,根据六氟化硫氧气模块的校正协议进行通信校正。
LED屏显示任务是采用单片机将采集的SF6、O2、温度、湿度等参数通过Modbus-RTU协议,写入LED显示屏。为了提高通信效率,采用批量写入LED显示屏对应寄存器,从而实现在LED显示屏上滚动显示相关环境监控参数,正常数据采用绿色显示,异常数据采用红色显示。
触摸屏从机通信任务中,单片机作为主机,触摸屏作为从机,单片机通过Modbus-RTU协议批量将数据转发给触摸屏显示。同时定期读取触摸屏上照明、风机、水泵等控制按钮的状态,控制相关输出的标志位,从而在开关量输出控制任务中执行相关控制。
在工控机主机通信中,单片机作为从机,工控机作为主机通过Modbus-RTU协议采集单片机中已经采集的各种开关量、模拟量环境参数,通过IEC104电力规约上报电力公司物联网平台。同时,电力运维人员在APP或者PC端控制命令通过物联网平台下发到工控机,工控机通过Modbus-RTU协议向单片机下发控制命令,单片机根据命令控制相关输出的标志位,执行相关控制任务。
4.5联动控制任务
为了实现配电房环境参数和输出控制对象的联动,编写联动程序。联动程序可以与上位机或者触摸屏进行阈值等参数设置的交互,从而在原有远程测控的基础上,实现配电房环境参数的本地智能化联动控制。
当六氟化硫浓度到达某个阈值,自动开启风机排出六氟化硫气体;当温度湿度达到某个阈值,空调自动打开调节温度湿度;当水浸传感器监测到有淹水时,自动打开水泵进行排水。
以上相关报警信息也可以在配电室门上LED屏上实现实时报警显示,以防配电运维人员进入造成六氟化硫中毒等。
5开云官方端网站登录入口配电室环境监控系统
5.1概述
配电室综合监控系统包括智能监控系统屏、通讯管理机、UPS电源、视频监控子系统(云台球机、枪机)、环境监测子系统(温度、湿度、水浸、烟感)、控制子系统(灯光、空调、除湿机、风机、水泵)、门禁监控子系统(读卡器、开门按钮、磁力锁)、安防监控子系统(双鉴检测器)。
5.2应用场所
适用于轨道交通,工业,建筑,学校,商业综合体等35kV及以下用户端供配电自动化系统工程设计、施工和运行维护。
5.3系统结构

5.4系统功能
5.4.1实时监测
能够显示配电室设备的运行状态,实时监测配电室环境参数信息,实时显示有关故障、告警等信息。

5.4.2数据查询
在人机界面中,可以直接查看配电室中各个设备的运行数据。

5.4.3曲线查询
可以直接查看各电参量曲线。

5.4.4运行报表
查询配电室内设备的运行数据报表。

5.4.5实时告警
具有实时告警功能,系统能够对配电室温度、湿度、有害气体、设备故障或通信故障等事件发出告警。

5.4.6历史事件查询
能够对产生的所有事件记录进行存储和管理,方便用户对系统事件和进行历史追溯、查询统计、事故分析。

5.4.7用户权限管理
设置了用户权限管理功能,可以定义不同级别用户的登录名、密码及操作权限。

5.4.8网络拓扑图
支持实时监视并诊断各设备的通讯状态,能够完整的显示整个系统网络结构。

5.4.9遥控功能
可以对整个配电系统范围内的设备进行远程遥控操作。

5.5系统硬件配置
名称 | 型号 | 图片 | 功能 |
系统 | ACREL-2000E |
| Acrel-2000E配电室综合监控系统,可实现开关柜运行监控、高压开关柜带电显示、母线及电缆测温监测、环境温湿度监测、有害气体监测、安防监控,可对灯光、风机、除湿机、空调控制等设备进行联动控制。实现动力环境各数据的检测与设备控制,优化动力环境,避免运行环境的失控导致配电设备运行故障,保证维护人员安全,延长设备使用寿命,实现配电动力环境的分布式远程管理。 |
智能通信管理机 | Anet-2E4SM |
| 通用网关,2路网口,4路RS485,可选配1路LORA,带电告警功能,支持485,4G从模块扩展。 |
主机 | Acrel-2000E/A |
| 数据采集、状态监测、设备控制、报警事件记录查询,可以根据采集到的设备数据或状态联动启动风机、声光报警器、空调、水泵等设备。 |
Acrel-2000E/B |
| 参数设置、通信管理、图形绘制、状态监测、设备控制、视频监控和回放、报警事件记录查询、报警图片和视频查询功能。 | |
Acrel-2000E/M |
| 参数设置、通信管理、图形绘制、状态监测、设备控制、视频监控和回放、报警事件记录查询、报警图片和视频查询功能。立柜式安装。 | |
Acrel-2000E/G |
| 参数设置、通信管理、图形绘制、状态监测、设备控制、视频监控和回放、报警事件记录查询、报警图片和视频查询功能。立柜式安装 | |
环境监测硬件 | RS-WS-NO1-8 |
| 用于配电房温度和湿度。工作电源:AC/DC85~265V工作温度:-40.0℃~99.9℃工作湿度:0%RH~99%RH |
BRJ-307 |
| 光电式烟雾传感;电源正极(DC12V):+12V,继电器输出:常开触点 | |
RS-SJ-N01R01-2 |
| 接触式水浸传感器,监测变电所、电缆沟、控制室等场所积水情况,工作电源:DC10-30V工作温度:-20℃~+60℃工作湿度:0%RH~80%RH响应时间:1s继电器输出:常开触点 | |
环境监测硬件 | T35-II-5.6 |
| 风量4800,带温控器,带消声段,电机变频 |
AT8002 |
| 常开型;感应距离:30-50mm材质:锌合金,银灰色电度干接点输出 | |
DS-2DC6120BY-A |
| 视频监控 | |
ARTU-KJ8 |
| 8路开关量输入,8路继电器输出 |
6应用与总结
配电房环境监控系统主机采用STC12C5A60S2单片机进行设计,接口统一,采用1U机柜,接线美观整齐,如图6中间所示。

图6配电房环境监控系统主机应用实物图
本文所设计的配电房环境监控系统主机共有12路开关量隔离输入RJ45接口(可任意接入烟雾、水浸、红外入侵等传感器),8路开关量输出控制(其中4路为空调控制RJ45接口,另外4路为风机、照明、水泵等控制接线端子接口),6路485通信RJ45接口(六氟化硫氧气模块、温湿度模块、LED模块各2个),1路触摸屏从机485通信RJ45接口,以及1个工控机主机485通信RJ45接口。主机真正实现了电路和接口的模块化、标准化设计,可靠性大大提升,故障率大大降低,接线整齐美观容易维护。
此外,工控机作为上位机与监控主机通信,通过网络或者4G数据流量,采用IEC104电力规约与物联网平台通信,实现远程测控。
参考文献
[1]袁路路.基于电力物联网的智能配电房状态监测与故障预警研究[硕士学位论文].华南理工大学,广州,2020
[2]杨士昉,杨仕友,费章君.基于IEC104规约的配电房运行状态监控系统开发.电工技术,2020(13):110-112,119
[3]张恒,陈军球,方振.智能电房环境监测系统研究.机电信息,2019(36):31,34
[4]国网浙江省电力有限公司嘉兴供电公司.一种基于电力物联网的分布式配电房环境监控系统:CN201911282250.8[P].2021-11-26.
[5]陈菊红,迟海,孟庆敏.智能配电台区配电房环境变量监测及关键技术.科学与财富,2018(19):189
[6]徐志保,罗建官,陈梦琴,郑锦峰,吴金斌.配电房环境监控系统主机研究与设计
[7]开云官方端网站登录入口企业微电网设计与应用手册2022.5版