
产品分类
更新时间:2024-04-02
浏览次数:695胡冠楠
开云官方端网站登录入口电气股份有限公司 上海嘉定
摘要:光伏电站,具体来说便是相连于电网并将电力输送给电网的光伏发电系统,是我国重点和全力发展的绿色能源项目。其中,监控自动化系统的接入,属于光伏电站应用中的重要部分。对于光伏区监控系统的探究,可以使光伏电站接入自动化系统有相应的提升,进而强化电站的运行效率和运维效率,进一步降低运维成本。
关键词:光伏监控系统;光伏电站运营;作用发展
一、光伏区监控系统概述
光伏电站,如图一所示。监控系统服务器属于光伏区逆变器、汇流箱、箱逆变一体机等各类电气设备的数据采集、存储、网络管理中心,并且也是光伏区数据采集传输系统关键的人机对话界面,可以显示设备图形和相关信息报表、记录时间顺序、显示故障报警状态、查询参数、操作控制命令解释以及下达等等。运维人员借助监控主机便可以针对电气设备的运行情况进行监测和操作控制,并将系统的维护管理、修改、软件系统诊断等工作同时完成。针对光伏区后台监控系统实施的维护工作,只可以在监控主机上开展,登陆保护有非常强的安全性。

在光伏电站接入自动化系统监控后台当中,应用的结构形式为开放式以及分层分布式,系统纵向包括站控层和间隔层。间隔层对电气单元当中设置的测控单元进行了使用,但站控层对功能分布结构进行使用,两层彼此之间的结构为单以太网。通信线缆,一般情况下,都会利用RS485屏蔽双绞线带铠光缆,可以对速率的增加给予保障,并使其有更理想的可靠性。有些项目为了将施工以及材料成本节约,会利用LET的通信方式。
(一)间隔层
间隔层需要将升压站设备的控制监视工作完成,每一个测控单元都可以针对相应的设备实时采集以及控制工作。间隔层的所有设备测控单元,都需要对相应的人机接口设备进行设置,如有必要会自行将就地监控功能完成。每个间隔设备都是独立性的,光伏场区间隔层测控单元会对一个光伏集中监控单元进行配置。
(二)站控层
通常根据用户要求,会对以下设备进行配置:1、需要对两台控制主机进行配置,共两套,并且要配置冗余。两台配置可以对分电站测数据以及光伏数据进行区分,进而使数据不会互相打扰;2、配置两套打印机,一套为A3,另一套为A4,可以对设备运行信息实时打印,使人工操作效率有所提升。
(三)网络设备
为了对网络通信需求给予满足,要结合需求对具体的传输介质转换设备进行配置,例如:传输介质转换设备、接口熔接设备等等。
二、光伏区域后台系统的功能
1、设备数据采集以及处理。光伏区监控系统针对光伏区逆变器、直流汇流箱箱、箱逆变一体机的遥测信号,报警以及遥信信号实时采集,可以对逆变器稳定的运转给予保障。其中,可以针对电站设备的所有运行情况开展集中监控,实施故障以及专家诊断等,使故障分析的准确性提升,并使处理故障的时间缩短,进而使设备检修质量和相应的生产安全性有所提升。借助统一管理和指挥生产运营工作,可以优化配置备品配件等相关资源,使其得到规范性管理。2、构建数据库。数据库具有数据存储功能,并且可以对运行报表进行保存。3、可开展控制以及调节。例如针对站内设备实施控制以及功能调节。4、可以防止误闭锁的操作。5、可以完成数据之间的通信。6、可针对系统实施诊断。7、可完成时钟对时工作。8、可以报文并开展记录以及分析工作。9、具有语音报警功能。10、仿真培训并开发软件。11、具有自恢复功能。
三、光伏区设备数据监视的作用
其一,实时对光伏区设备数据进行监控,可以使运维管理模式提升。1、主动性。对主动型的应用,是一种预防维护性措施,使运维计划有较强的前瞻性以及预防性,进而针对工作开展实时追踪。2、持续性。针对设备开展精细化管理,持续化以及科学化管。3、精细型。将运维流程实现标准化,对运维管理平台的完整构建,可以使运维定位以及管理更加准确。其二,针对专家资源开展集中配置,会将管理效率进一步提升。其三,相同种类的设备,在不同区域中可实现调度统一,使库存风险有所降低。其四,统一推广故障处理经验,可以使运维效率有相应的提升。
四、发展趋势分析
1、由之前的粗放式分散管理向智能集中化管理进行转变。其一,针对不同区域的电站实施统一管理;其二,集中配置专家资源,可以使管理效率提升。相同种类的设备在不同区域可以完成调度的统一性,并使库存风险有所降低,统一推广故障处理经验,可以使运维效率有相应的提升。2、单个电站运营商管理,如果有非常大的规模,那么要有非常高的精细化管理程度。在未来,需要完善的精细化管理包括:其一,分类数据力度,例如:逆变器级、组串级电流、组串级电压电流以及组件级别;其二,分类数据类型以及数据量,其中包括逆变器的运行情况以及告警、环境数据、电站和各关键节点、设备的健康数据等等;其三,逐步将大数据分析平台当中的各项业务系统进行融合,之前一体化的平台逐渐转变为大数据分析平台,可以使用户整体工作将管理电站作为核心内容,融合多业务系统,共享业务系统信息,还可以对关键信息安全要求给予满足。
五、开云官方端网站登录入口分布式光伏运维云平台介绍
5.1概述
AcrelCloud-1200分布式光伏运维云平台通过监测光伏站点的逆变器设备,气象设备以及摄像头设备、帮助用户管理分散在各地的光伏站点。主要功能包括:站点监测,逆变器监测,发电统计,逆变器一次图,操作日志,告警信息,环境监测,设备档案,运维管理,角色管理。用户可通过WEB端以及APP端访问平台,及时掌握光伏发电效率和发电收益。
5.2应用场所
目前我国的两种分布式应用场景分别是:广大农村屋顶的户用光伏和工商业企业屋顶光伏,这两类分布式光伏电站今年都发展迅速。
5.3系统结构
在光伏变电站安装逆变器、以及多功能电力计量仪表,通过网关将采集的数据上传至服务器,并将数据进行集中存储管理。用户可以通过PC访问平台,及时获取分布式光伏电站的运行情况以及各逆变器运行状况。平台整体结构如图所示。

5.4系统功能
AcrelCloud-1200分布式光伏运维云平台软件采用B/S架构,任何具备权限的用户都可以通过WEB浏览器根据权限范围监视分布在区域内各建筑的光伏电站的运行状态(如电站地理分布、电站信息、逆变器状态、发电功率曲线、是否并网、当前发电量、总发电量等信息)。
5.4.1光伏发电
5.4.1.1综合看板
●显示所有光伏电站的数量,装机容量,实时发电功率。
●累计日、月、年发电量及发电收益。
●累计社会效益。
●柱状图展示月发电量

5.4.1.2电站状态
●电站状态展示当前光伏电站发电功率,补贴电价,峰值功率等基本参数。
●统计当前光伏电站的日、月、年发电量及发电收益。
●摄像头实时监测现场环境,并且接入辐照度、温湿度、风速等环境参数。
●显示当前光伏电站逆变器接入数量及基本参数。

5.4.1.3逆变器状态
●逆变器基本参数显示。
●日、月、年发电量及发电收益显示。
●通过曲线图显示逆变器功率、环境辐照度曲线。
●直流侧电压电流查询。
●交流电压、电流、有功功率、频率、功率因数查询。

5.4.1.4电站发电统计
●展示所选电站的时、日、月、年发电量统计报表。

5.4.1.5逆变器发电统计
●展示所选逆变器的时、日、月、年发电量统计报表

5.4.1.6配电图
●实时展示逆变器交、直流侧的数据。
●展示当前逆变器接入组件数量。
●展示当前辐照度、温湿度、风速等环境参数。
●展示逆变器型号及厂商。

5.4.1.7逆变器曲线分析
●展示交、直流侧电压、功率、辐照度、温度曲线。

5.4.2事件记录
●操作日志:用户登录情况查询
●短信日志:查询短信推送时间、内容、发送结果、回复等。
●平台运行日志:查看仪表、网关离线状况。
●报警信息:将报警分进行分级处理,记录报警内容,发生时间以及确认状态。

5.4.3运行环境
●视频监控:通过安装在现场的视频摄像头,可以实时监视光伏站运行情况。对于有硬件条件的摄像头,还支持录像回放以及云台监控功能。

5.5系统硬件装置
5.5.1交流220V并网
交流220V并网的光伏发电系统多用于居民屋顶光伏发电,装机功率在8kW左右。

部分小型光伏电站为自发自用,余电不上网模式,这种类型的光伏电站需要安装防逆流保护装置,避免往电网输送电能。光伏电站规模较小,而且比较分散,对于光伏电站的管理者来说,通过云平台来管理此类光伏电站非常有必要,开云官方端网站登录入口在这类光伏电站提供的解决方案包括以下方面:

5.5.2交流380V并网
根据国家电网Q/GDW1480-2015《分布式电源接入电网技术规定》,8kW~400kW可380V并网,超出400kW的光伏电站视情况也可以采用多点380V并网,以当地电力部门的审批意见为准。这类分布式光伏多为工商业企业屋顶光伏,自发自用,余电上网。分布式光伏接入配电网前,应明确计量点,计量点设置除应考虑产权分界点外,还应考虑分布式电源出口与用户自用电线路处。每个计量点均应装设双向电能计量装置,其设备配置和技术要求符合DL/T448的相关规定,以及相关标准、规程要求。电能表采用智能电能表,技术性能应满足国家电网公司关于智能电能表的相关标准。用于结算和考核的分布式电源计量装置,应安装采集设备,接入用电信息采集系统,实现用电信息的远程自动采集。

光伏阵列接入组串式光伏逆变器,或者通过汇流箱接入逆变器,然后接入企业380V电网,实现自发自用,余电上网。在380V并网点前需要安装计量电表用于计量光伏发电量,同时在企业电网和公共电网连接处也需要安装双向计量电表,用于计量企业上网电量,数据均应上传供电部门用电信息采集系统,用于光伏发电补贴和上网电量结算。
部分光伏电站并网点需要监测并网点电能质量,包括电源频率、电源电压的大小、电压不平衡、电压骤升/骤降/中断、快速电压变化、谐波/间谐波THD、闪变等,需要安装单独的电能质量监测装置。部分光伏电站为自发自用,余电不上网模式,这种类型的光伏电站需要安装防逆流保护装置,避免往电网输送电能,系统图如下。

这种并网模式单体光伏电站规模适中,可通过云平台采用光伏发电数据和储能系统运行数据,开云官方端网站登录入口在这类光伏电站提供的解决方案包括以下方面:


5.5.310kV或35kV并网
根据《国家能源局关于2019年风电、光伏发电项目建设有关事项通知》(国发新能〔2019〕49号),对于需要国家补贴的新建工商业分布式光伏发电项目,需要满足单点并网装机容量小于6兆瓦且为非户用的要求,支持在符合电网运行安全技术要求的前提下,通过内部多点接入配电系统。
此类分布式光伏装机容量一般比较大,需要通过升压变压器升压后接入电网。由于装机容量较大,可能对公共电网造成比较大的干扰,因此供电部门对于此规模的分布式光伏电站稳控系统、电能质量以及和调度的通信要求都比较高。
光伏电站并网点需要监测并网点电能质量,包括电源频率、电源电压的大小、电压不平衡、电压骤升/骤降/中断、快速电压变化、谐波/间谐波THD、闪变等,需要安装单独的电能质量监测装置。

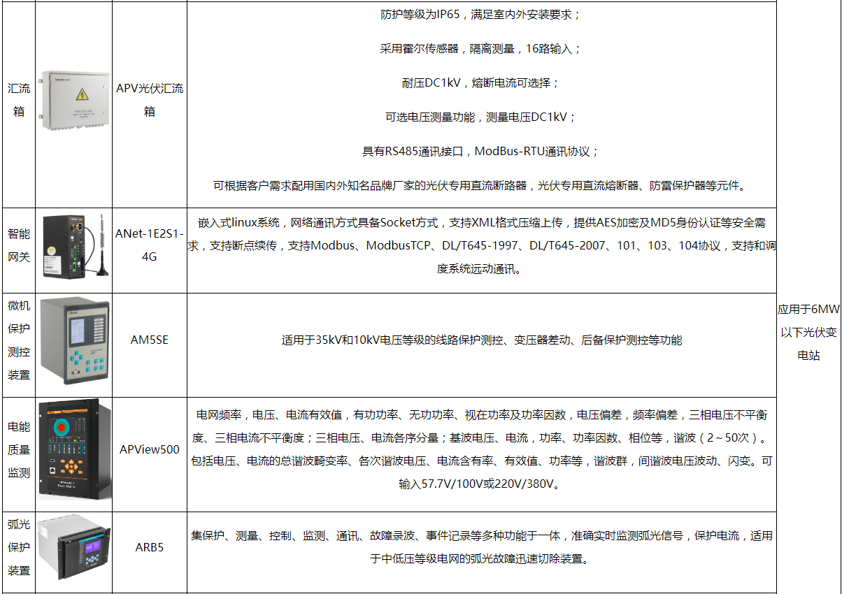
上图为一个1MW分布式光伏电站的示意图,光伏阵列接入光伏汇流箱,经过直流柜汇流后接入集中式逆变器(直流柜根据情况可不设置),最后经过升压变压器升压至10kV或35kV后并入中压电网。由于光伏电站装机容量比较大,涉及到的保护和测控设备比较多,主要如下表:




六、结语
总之,针对光伏电站光伏区信息接入研究的深入开展,效果和意义非常突出。因为光伏电站属于国家重点以及全力开发的绿色能源项目,实现光伏区监控系统在光伏电站运营的应用,可以将电站运行的管理效率的提升,强化生产运行管理水平,进而使生产运行以及相应的设备维护成本有所降低。
参考文献:
[1] 雷鹏.研究光伏区监控系统在光伏电站运营中的作用及发展趋势[J].新一代信息技术产业建设与研究,2020.46.074
[2] 徐艳华.光伏区监控系统在光伏电站运营中的作用及发展趋势[J].设备管理与维修,2020(22):120-122
[3] 开云官方端网站登录入口企业微电网设计与应用手册.2022.05版
[4] 分布式光伏发电监测系统解决方案.2021.09版