
产品分类
更新时间:2023-11-28
浏览次数:880胡冠楠
开云官方端网站登录入口电气股份有限公司 上海嘉定 201801
【摘要】:基于数字可寻址照明接口(DALI)的照明系统以其专业、灵活等特点在智能家居领域得到了普遍的重视,但由于DALI照明系统控制节点数的限制,其组网规模小限制了它的推广和应用;KNX/EIB总线作为楼宇自动化国际标准,凭借良好的互操作性和开放性,在智能楼宇控制领域取得了广泛应用;为了融合这两种系统的优势,设计一种KNX与DALI协议的转换网关,在分析DALI和KNX系统特点的基础上,完成了系统软硬件架构设计,实现了DALI协议和KNX协议的相互转换,并对网关性能进行了测试,达到了设计要求。
【关键字】:KNX协议;DALI协议;网关;智能照明;楼宇建设
0引言
数据可照明接口(digitaladdressablelightinginterface,DALI)作为一个开放的数字化智能照明控制系统,具有配置灵活、安全可靠和成本低等优点,可灵活的实现分组控制、场景设置以及状态反馈等功能,在灯光控制上具有专业、细致的特点,受到照明设备制造商的广泛支持,并已经成为国际电工委员会的标准。然而DALI系统由于受到规模的限制,一般应用于中小规模的照明控制中。为了发挥DALI系统在照明控制方面的优势,对DALI系统进行扩展势在必行。
KNX(Konnex,KNX)是住宅和楼宇控制标准,能对照明、遮阳、安防、监控等所有的家居和楼宇终端设备进行控制。KNX凭借良好的互操作性和开放性、完善的通信机制以及节能运行等方面的优势,在智能楼宇控制领域取得了广泛应用,目前已经成为我国楼宇控制的国家参考标准。
将DALI照明控制系统与KNX系统相结合,将DALI照明控制系统作为KNX楼宇控制系统的子系统,可以发挥各自的优势,进一步提高楼宇智能化水平,降低楼宇能耗。而KNX-DALI网关成为两种系统结合的关键。
1总体设计方案
DALI协议是一种异步串行通信协议,采用曼彻斯特编码方式,系统为主从式结构,*多可接入64个可寻址的DALI装置,可设置16个可寻址组和16种灯光场景,DALI总线的控制装置均通过短地址、组地址或广播地址进行照明控制。传输数据分为前向帧和后向帧,前向帧由主控制器发送给从控制器,后向帧是从控制器的反馈信息。
KNX总线协议遵循OSI模型协议规范,并进行了合理的简化,由物理层、数据链路层、网络层、传输层和应用层五层组成,KNX网络为采用域(Domain)、区(Zone)、线(Line)三层结构,是一个W全对等(peer-topeer)的分布式网络,总线上的设备具有同等地位。KNX设备具有物理地址(PA)和组地址(GA),物理地址用于拓扑结构的划分,组地址用于逻辑功能的划分。
KNX-DALI网关包含完整的KNX协议和DALI协议实现,并且完成KNX报文与DALI数据帧的互相转换。该网关主要实现KNX设备对DALI装置的控制及监测功能。
网关的总体结构如图1所示。
图1网关结构框图
该网关由KNX收发模块、收发控制器、DALI接口等组成。其中KNX收发模块主要负责接收和发送收发控制器的信号、监测总线电压以等;收发控制器需要运行KNX通信内核和DALI协议栈、存储系统及用户参数、完成协议转换等功能;DALI接口负责满足网关与DALI系统通信接口的电气特性要求。
KNX-DALI网关不仅是KNX系统中的一个KNX设备节点,也是DALI系统的一个DALI主机。网关工作过程为:当接收到KNX报文时,网关会解析该报文完成到DALI指令的转换,如果对应的是电弧功率控制指令,则在DALI总线空闲状态下,发送指令到DALI系统中,实现对DALI装置控制功能;如果是状态查询指令,网关会将保存的对应DALI装置状态信息组装成KNX报文发送到KNX控制设备中;另外,网关会周期地对DALI装置的状态进行查询,保存DALI装置的状态信息,如果DALI装置发生故障,网关会主动发起一次通信告知对应的KNX设备。
选择Atmel公司增强型的ATxmega32E5作为KNX-DA-LI网关收发控制器,ATxmega32E5是高性能、低功耗的8位AVR微处理器,采用先进的RISC结构,*高工作频率可达到32MHZ,高达64KB的FLASH程序存储区,4KB的RAM和1KB的EEPROM,由于具有USART等丰富的外设,可以方便功能的扩展。另外,还具有创新型的XMEGA自定义逻辑模块(XCL),该模块与USART结合使用,可以支持自定义通信协议。
KNX总线收发器选择西门子公司的FZE1066,FZE1066是用于KNX总线的收发模块,通信介质为双绞线,可以接收和发送比特流信号,提供直接同收发控制芯片连接的端口;转换电压,能够将KNX总线上的29V电压转化为5V电压供通信控制芯片使用;监测KNX总线的电压,并能为通信控制芯片提供上电复位和掉电保存信号。
2硬件设计
2.1KNX硬件平台设计
收发器模块FZE1066和KNX总线连接,并由串行端口与ATxmega32E5连接,通过硬件完成KNX报文的物理层信号处理。收发控制器的工作电源由KNX总线提供,通过FZE1066实现数据信号和能量的分离。
KNX硬件平台框图如图2所示。
图2KNX硬件框图
2.2DALI接口电路
DALI接口电路的设计要符合DALI电气规范,DALI使用双线差分驱动,要满足总线传输高电平时电压差在9.5~22.5V、传输低电平时电压差小于6.5V、总线电流小于250mA的电气参数规范。为了保证通信电路的稳定可靠,*好使用光电耦合器进行隔离。
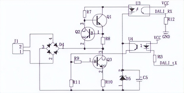
DALI通信电路的设计如图3所示
图3DALI通信电路
接收电路主要由D4、Q1、Q2、U3及D5组成,发送电路由D4、Q3及U4组成。其中DALIRX与DALITX连接在收发控制器的串口上,U3和U4为光电耦合器;D4为整流桥,实现将电压差转化为单向的直流电压;D5为稳压管,保证总线传输电压差符合DALI电气特性要求。
接收时,当总线传输高电平,D5为反向击穿状态,U3导通,RX为高;当总线传输低电平时,D5截止,U3不导通,RX为低。发送时,由TX来改变Q3的工作状态,从而改变总线传输的电平高低。
3网关软件设计
3.1网关软件架构
根据网关的设计要求,软件部分不仅包括对KNX及DA-LI协议栈的设计和实现,还包括协议间的转换功能。本系统的软件架构图如图4所示。
图4系统软件架构图
软件设计首先要考虑的是程序的结构和设计方法。本设计中,采用一种层次化的软件设计方法,即把整个软件分为三层:底层驱动层、协议层和应用层;底层驱动层完成和硬件相关的交互,协议层完成通信协议栈的设计,应用层则根据系统的功能要求定制功能。这种设计方法保证了各程序模块间的独立性和完整性,并且方便系统软件的移植和应用层功能的扩展。
KNX通信模块的硬件驱动层主要包括FZE1066收发器模块驱动,完成报文的发送和接收;通信协议层主要实现数据链路层、网络层以及传输层的相应功能,实现KNX报文的装配和分解;DALI通信模块的驱动层包括DALI接口底层驱动,通信协议层主要完成DALI指令的发送及解析、冲突检测、指令优先级配置等功能。KNX应用进程和DALI应用进程间的通信完成数据解析及转换等功能。
3.2协议转换的实现
3.2.1KNX协议转DALI协议的实现
KNX通信时采用了逐层调用的策略,每一层协议被调用时,都是先读取本层控制字信息,经过信息处理后,将数据提供给上层协议。
KNX协议转DALI协议流程图5如所示。
图5KNX转DALI流程图
网关从KNX总线上收到KNX报文数据后,将KNX报文按照物理层、数据链路层、网络层、传输层到应用层的顺序,逐层进行分解,得到应用协议控制信息(APCI)对应的服务类型及其后的用户数据并进行解析,将解析的结果转换为对应的DALI指令;当ATxmega32E5检测到DALI总线处于空闲状态时,按照DALI前向帧的数据格式发送到DALI总线上。经过分析,KNX设备对DALI装置的控制主要包括开关及调光操作,KNX报文与DALI指令间的对应关系如表1所示。
表1KNX报文与DALI指令对应关系
KNX报文 | DALI指令 |
开灯报文 | 指令5:回到*大功率等级 |
关灯报文 | 指令0:关断 |
调亮报文 | 指令1:调亮 |
调暗报文 | 指令2:调暗 |
定值调光 | 直接电弧功率控制指令 |
3.2.2DALI协议转KNX协议的实现
当KNX设备进行状态查询时,需要将DALI装置的状态信息反馈给对应的KNX设备,DALI协议转KNX协议流程图如图6所示。
图6DALI转KNX流程图
DALI装置的反馈信息包括DALI装置电弧功率等级和故障状态,网关通过指令160(查询实际电弧功率等级)和指令144(查询当前状态)来获取并进行保存。
KNX设备获取设备状态信息一般通过查询报文或数据请求报文实现,当接收到KNX设备对DALI装置的查询或者数据请求报文后,网关就会将保存的DALI装置的状态反馈信息告知对应的KNX设备。如果监测到DALI装置发生故障(灯故障、电源故障等),网关会主动发起一次通信告知对应的KNX设备。
4网关测试
为了测试开发的KNX-DALI网关的功能,设计了一个简单的测试系统,该系统由KNX系统与DALI系统组成,两个系统间由KNX-DALI待测网关连接。
系统主要包括ETS配置工具、KNX传感器节点、待测网关、电源供应和DALI调光器及灯具等。KNX节点设备通过KNX总线进行通信,通过ETS客户端对KNX节点设备进行配置;DALI系统中,所有的DALI装置和设备均挂在DALI总线上,DALI系统为主从式的结构,每次通信均有主机发起。
系统测试结构如图7所示。
图7系统测试框图
系统测试由一个KNX传感器节点来测试网关对KNX报文的发送和接收,利用PC机上的ETS配置工具配置KNX节点的物理地址和组地址,下载通信对象表、地址表和对象关联表,并对KNX报文进行监控。DALI系统由若干DALI装置(DALI调光器)和灯具组成,网关的供电由KNX总线提供。
当KNX传感器节点向网关发送开关或调光报文时,通过ETS工具可以监测到网关回复的确认报文,并且在DALI总线上监测到了对应的DALI前向帧数据,灯具执行开关或调光操作;当KNX传感器节点向网关发送查询报文时,网关会将对应的DALI装置的状态信息组装成KNX报文发送到KNX传感器节点上。当DALI装置出现故障时,网关可以及时的将故障信息反馈给KNX设备。
5开云官方端网站登录入口智能照明控制系统
5.1概述
ALIBUS智能照明产品采用RS485总线技术,技术成熟可靠,安全稳定。开关驱动器具备独立工作的能力,适用于一些中小型的项目;模块化设计,可以任意拼接扩展,同时预留I/O口以及Modbus接口,还可以满足与AcrelEMS企业微电网管理云平台进行数据交换。
5.2应用场所
适合于各类智能小区、医院、学校、酒店,以及体育场所、机场、隧道、车站等大型公建项目的照明控制需求。
5.3系统结构




6结束语
本文开发了一种基于KNX协议和DALI协议网关,该网关以ATxmega32E5作为收发控制器,以FZE1066作为KNX总线收发模块,构建了KNX-DALI协议转换网关的硬件平台,并在此平台上实现了KNX通信协议栈、DALI协议栈的设计,以及KNX协议与DALI协议间的转换。经过实验测试,实现了KNX报文到DALI指令间转换,验证了KNX-DALI网关所设计的功能,对DALI系统及KNX系统在国内的应用及推广具有借鉴意义。
参考文献:
[1].张玉杰,伍莹莹.基于KNX的地下停车场智能监控及车位引导系统[J].计算机测量与控制,2014:2789-2790.
[2].伍亚虎.KNX现场总线技术研究及其节点开发[D].北京:北京林业大学,2011.
[3].张玉杰,郑培.KNX-TCP/IP协议转换网关的设计与实现[J].自动化仪表,2014(12):49-52.
[4].韩俊玲.KNX总线通信内核研究与开发[J].仪器仪表标准化与计量,2012(1):34-37.
[5].林展鹏.智能照明系统USB--DALI网关研究[D].广州:广东工业大学,2014.
[6].开云官方端网站登录入口企业微电网设计与应用手册.2022年05版