产品分类

PRODUCT CATEGORY

技术文章/ TECHNICAL ARTICLES

我的位置:首页  >  技术文章  >  浅谈限流式保护器在防范电动自行车火灾等低压电气火灾中的应用

浅谈限流式保护器在防范电动自行车火灾等低压电气火灾中的应用

更新时间:2023-09-21      浏览次数:562
胡冠楠
开云网页版登录入口电气股份有限公司 上海嘉定 201801
【摘要】为了进一步研究电动自行车火灾事故发生机理,提升安全防范的针对性,文章分析了低压电气系统发生火灾的原理,解构了电动自行车内低压电气线路的分类分布和火灾风险因素,从提升电气线路本体安全的角度,探讨了如何进一步加强电动自行车火灾防控工作,保障人民群众生命财产安全。
【关键词】低压电气;电动自行车;火灾
0前言
       Z所周知,电动自行车是以轮毂电机、电机控制器、金属车架等部件为主要结构,以动力电池为行动能源,以多元化低压电气系统为控制手段。其以轻便快捷、价格便宜、绿色环保、通行性高、停车不设限等先天优势,在我国的城乡迅速普及,成为广大群众出行的主要代步工具。与此同时,电动自行车引发的火灾事故不断上升,亡人伤人风险与日俱增。防范电动自行车火灾是当前消防安全管理的重要内容之一。本文从电动自行车构成部分低压电气系统的致灾因素角度,粗略分析电动自行车消防安全风险源头,旨在启示电动自行车火灾防控方向。
1低压电气火灾成因
       从电力学的角度来看,低压电气线路形成火灾事故主要成因有四方面。
1.1电路短路
       在常用电气设备或电力传输网络中,不同电位的导电部分,直接用金属导线或小电阻设备连接在一起,造成短路回路电流突然剧增,从而致使导线瞬间产生高温、电弧甚至线路熔断,点燃绝缘层和故障点附近可燃物,继而引发火灾事故。在实际生产生活中,电路短路是引发电力故障和电气火灾事故的重要原因之一。
图1常见电路短路示意图
1.2接触不良
       导线与导线、导线与配电、用电设备之间连接时,因接触不良或接触电阻过大,在电气线路持续电流的作用下,致使导线接触处产生高温或电弧,同样可以引燃绝缘层或附近可燃物引发火灾事故。接触不良是线路火灾容易忽略并难以防止的一种。
1.3线路漏电
       低压电气线路的绝缘材料受外部因素影响或自然老化,绝缘性能下降甚至消失,电流从电流回路内泄漏出来,流到周边可接地物体上,形成漏电电流路径。在该路径上可能产生高温、电弧、电火花,从而引燃周围可燃物形成火灾事故。此类火灾难以预防,可发生于相线与中性线、相线与接地之间。它通常还易形成人员触电事故。
图2示意图2
图3非正常漏电流示意图
1.4电路过载
       通过电气线路的电流超过其安全载流量,导致电气线路产生高温,引燃绝缘层或周围可燃物形成火灾事故。线路过载是造成线路电气火灾的又一重要因素。过载不仅能直接引起火灾,而且过载会损坏线路绝缘材料,又往往是引起线路短路、接触不良、漏电等故障的先导因素,需重点加以防范。
2电动自行车中低压电气构成
       当前,国内普及的电动自行车电气系统由用电设备、电源设备和连接导线等部分组成,其主要构件有充电器、控制器、动力电池、控制电路、辅助电路。这些部件日常工作电压皆处于300 V之下,属于典型的低压电气系统。此构成部件所在电路主要功能如下:
2.1充电器电路
       充电器是电动自行车补充电力能源的第一道关卡,其产品质量好坏和充电模式优劣将直接影响电动自行车动力电池的寿命周期和使用安全。目前市场中,家庭用户所普遍使用的充电器原理是将交流220 V电压经整流滤波电路转变为300 V左右的电压,并通过高压开关和电压变换,产生充电时所需的低压直流电,再由充电控制电路控制后对电动自行车动力电池进行充电。其内部主要构成为高压开关电路、电压变换电路、整流滤波电路和恒压恒流充电控制电路等部分。充电器外壳通常为工程塑料,两端电流导线分别为三相交流绝缘线和直流绝缘线,其质量可能参差不齐。根据火灾情况不W全统计,充电器引发的火灾事故占有较大比例。
2.2动力电池系统
       因历史存量原因,用户使用层面存在较大部分的铅酸蓄电池,此类电池因技术成熟、结构简单、单位能量密度不高,其安全系数也相对较高,火灾发生几率相应较低。但是随着电动自行车新国标的推进,对电动自行车整车质量进行了严格管控,致使厂商无一例外地全部选择质量轻、便于抽取充电的锂离子电池。因此目前市面上销售的电动自行车动力电池主要为48 V以下的锂离子电池(不排除私自组装高容量电池的行为)。此类电池釆用密闭封装、内部构造紧凑、单位能量密度高,由于组装工艺精度、使用寿命等因素影响,在长时间使用后电池内部易形成类似短路现象,造成锂电池内部热失控而产生爆燃,火灾风险、致灾风险非常高。
2.3电机控制电路
       电动机控制电路主要分为控制器电路、调速转把电路、闸阀电路等部分,主要作用是根据用户使用需求实现改变电动机转速、控制逆充电等功能。其中控制器电路犹如电动自行车的大脑,用来控制电动车电机的启动、运行、进退、停止、转动速度,并对整车的其他电气系统进行有效保护控制。控制器内部电路有PWN发生器电路、电源管理电路、功率驱动电路、控制部件、信号釆集单元与处理电路、过电流欠电压保护电路等组成。此处电源管理调度频繁、流向复杂、用电负荷较高,容易集聚高温。
2.4辅助电路
       辅助电路包含信号系统,照明系统和仪表装置。信号系统由电喇叭及开关、转向灯及开关、制动灯及开关组成,照明系统由前后大灯、照明及变光开关、仪表灯等组成,仪表系统由车速里程表、电量表等组成。部分车型还集成了定位模块、usb充电模块、soc测量模块等电子附件。此类电路存在自行改装不规范的风险。
3电动自行车火灾风险因素
       从具体个案来看,电动自行车的火灾成因比较复杂,有的是人为因素,有的是客观因素。但从宏观角度来看,绝大部分电动自行车火灾原因归根结底都是由内部低压电气线路因短路、过载故障引发热失控和动力电池内部故障的热失控所引起。
3.1电气线路材质不合格
       价格实惠是电动自行车主要优点之一,电动车用户对于价格因素较为敏感,于是部分厂家或商家在利润驱使下,擅自降低质量标准,选用绝缘层不过关、导线线径不合格的线材进行电机控制电路和辅助电路的组装;部分品牌的电动车在销售端组装过程中,安装人员敷设辅助电路时未按照标准对线路进行规范捆绑,部分电气线路金属接头质量不过关,防水防锈处理不合格,导致长时间使用后线路氧化电阻增大,易过负荷发热引起火灾。
3.2改装电气线路不合规
       有的用户为了解除限速和车辆美容,违规对电动自行车电机控制电路、辅助电路等进行改装,以安装额外的灯具音响等电子设备,有的甚至更换轮毂电机、更换大容量动力电池。这些行为一方面增大用电负荷,另一方面忽视电力元器件的匹配和安全检测,导致整个电动自行车电力系统短路、过负荷等风险增大,继而增加了火灾风险因素。
3.3充电电路功能不全面
       部分质量较低的电动自行车充电器没有过充、过流保护功能,动力电池充满电后不能转入涓流充电模式,导致动力电池极板腐蚀、隔膜击穿,引发电池漏液或内部短路爆燃。另外,充电电路内未安装短路和过载保护装置,长期使用后充电器内电容、变压线圈等元器件易形成短路故障发生火灾。
3.4外观组件材质不达标
       目前,由于群众对电动自行车的舒适性和美观性的需求,电动自行车逐渐向着摩托车样式发展,在车身构成上大量使用塑料装饰外壳、泡沫式座垫、皮质座椅套、塑料灯具外壳、塑料尾箱等组件,这些组件均釆用高分子材料制作,其燃烧性能好、燃烧速度快,有的虽然达到难燃标准,但在外焰作用下仍能燃烧。这些因素综合叠加,导致摩托型电动自行车在其低压电气系统产生电路短路、电路过载、电路漏电和电池爆燃故障后,极易引燃外观组件增加火灾风险几率。据不W全统计,此类电动自行车火灾占比可达90%以上。
4电动自行车的火灾防范
       通过以上分析,防范电动自行车火灾事故既要提髙安全管理措施,还要从本质上改善车辆内在致灾因素入手。综合考虑低压电气线路防范短路、过载、漏电、接触不良等情况的措施,Z有效的是严格选择电线电缆、合理规划线路敷设路径、稳定电气设备电压电流温度等参数,保持电气连接部位接触良好、使用熔断器等安全保护装置、优化绝缘材料性能,辅之以减少周边可燃物(即电动自行车易燃外壳)等方式。相应来讲,电动自行车防范火灾事故,可以从以下方面进行着手。
4.1优化安全技术规范
       在车身制造上,优化整车结构研发,加大优质创新防火材料和超轻耐用金属材质的使用,使电动自行车能够兼顾美观、耐用的客户要求和轻量、安全的标准要求。在内部电气线路上,要科学布置线路走位,釆用优质线缆材料和电气设备。在元件使用上,要加大各电气系统模块化整合设置,尽量减少分散的辅助电气线路的连接,从而降低导线连接点的安全风险。同时,相关部门可研究制定相应的指导意见,鼓励电动自行车生产企业主动提升安全技术规范,采用成熟优质稳定的动力电池,从本质上降低电动自行车发生火灾风险因素,提升电动自行车防控火灾的能力。
4.2严把安全质量关口
       在生产环节,电动车产业集聚地区要严格核查电动自行车生产企业的生产资质,要督促电动车生产企业严格按照《电动自行车安全技术规范》(GB 17761-2018)合法生产合规产品。在销售环节,各地要按照相应出台非机动车安全管理条例,建立市场监管、安监、公安等联合执法机制,加大销售、组装等。在使用环节,公安、交管等部门要加大群众电动自行车日常使用的监督管理,查处违规改装电气线路、超规配置电池等行为。在维修环节,要严格把控电动自行车修理维护质量,规范维修网点的零配件质量和安装规范,确保维修后的整车电气线路性能合规。
4.3规范充电场所建设
       从用户使用场景来看,要参考《电动自行车集中停放充电场所建设消防安全参考技术要点》,规范电动自行车集中停放充电装置建设,持续开展高质量的充电设施建设,力争实现有条件的住宅小区及人员密集场所电动自行车充电设施建设全覆盖,从而解决电动自行车或锂电池进门入户充电行为,最大限度减少电动自行车火灾形成时造成的人员伤亡风险。对于新建小区,将电动自行车棚和充电桩规划纳入新小区的建设设计中,实现电动自行车的停放和充电至少达到1 1的条件。对于老旧社区,协同住房城乡建设管理部门做好电动自行车集中停放场所后续增设工作。同时,辅助建设电梯智能阻车系统、电动自行车充电棚安防设备,主动接入政府一网统管系统,积极提升电动自行车安全使用的监管成效。
4.4安全用车用电宣传
       对人民群众开展经常性的宣传教育,提示电动自行车的安全隐患、正确使用方法包括充电停放、保养维护等,引导群众安全合法使用电动自行车。严格依法查处违规停放、充电等行为,依法追究相应责任。定期组织电动车火灾警示教育,加强对群众电动车火灾处置和逃生知识的宣传,提升群众安全防范意识,扭转电动自行车火灾防范被动应付的局面。
5限流式保护器在电气防火的应用
5.1限流式保护器的功能及应用方案
5.1.1限流式保护器的设计
       电气防火限流式保护器可有效克服传统断路器、空气开关和监控设备存在的短路电流大、切断短路电流时间长、短路时产生的电弧火花大,以及使用寿命短等当弊端,发生短路故障时,能以微秒级速度快速限制短路电流以实现灭弧保护,从而能显著减少电气火灾事故,保障使用场所人员和财产的安全。
开云网页版登录入口ASCP200-1电气防火限流式保护器的主要元件是固态开关,不同于传统家用的空气开关(微断)。我们知道,传统空气开关的断开是一种机械运动过程,分断时间需要几十毫秒(一般30~50ms),带负载断开时通常伴随有电弧的产生。而固态开关的断开则是依靠半导体内部的载流子运动实现,分断时间微秒级,速度快,无电弧产生。
如图4所示,当发生短路故障时,传统空气开关在电流升至C点时才能动作,且无法瞬时切断电流,而固态开关则可以在电流升至B点时即瞬间切断短路电流。
 
图4短路故障前后电流与时间关系图
       从流过电阻的电流热量公式Q=I2Rt,可以很容易看出,传统空气开关与固态开关在短路时所释放的能量差别可以达到数千倍之多。因此当装配限流式保护器的回路发生短路故障时,就可以避免电弧的产生,从而有效降低了电气火灾。
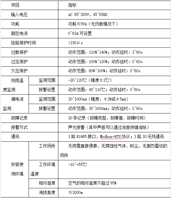
5.1.2 ASCP200-1功能特点
       ASCP200-1型电气防火限流式保护器是单相限流式保护器,较大额定电流为63A。主要功能如下:
       A)短路保护功能,线路发生短路故障时,能在150微秒内实现快速限流保护;
       B)过载保护功能,线路持续过载时,保护器限流保护;
       C)表内超温保护功能,保护器内部器件工作温度过高时,保护器限流保护;
       D)过/欠压保护功能,线路欠压或过压时,保护器告警或限流保护(可设);
       E)电缆温度监测功能,被测线缆温度超过报警设定值时,保护器告警或限流保护(可设);
       F)漏电流监测功能,线路漏电超过报警设定值时,保护器告警或限流保护(可设);
       G)通讯功能,保护器配置1路RS485接口,1路2G无线通讯,可以将数据发送到开云网页版登录入口Acrel-6000安全云平台,或第三方监控软件或平台,从而实现远程监控。
5.1.3 ASCP200-1技术参数
 
5.1.4应用方案图示
       ASCP200-1型电气防火限流式保护器建议安装在入户开关下端,额定电流值根据入户开关的具体规格进行设置,典型应用示意图如图5所示:
 
图5 ASCP200-1家用防火解决方案安装示意图
5.1.5使用注意事项
       在选用限流式保护器时,限流式保护器的设定的额定电流应该与其前一级的断路器的额定电流保持一致。例如,当限流式保护器输入端断路器的额定电流为32A时,应将限流式保护器的额定电流设置为32A。为保障限流式保护器的正常使用,严禁将其使用于与其前端断路器的额定电流不匹配的配电线路中。
ASCP200系列采用限流式保护器采用壁挂式安装,可以挂墙安装,也可以安装在箱体内,应确保安装场所无滴水、腐蚀性化学气体和沉淀物质,并注意环境温度和通风散热。
为确保可靠连接,接线时应按接线图进行,同时为了防止接头处接触电阻过大而导致局部过热,也避免因接触不良而导致保护器工作不正常,线头应采用合适大小的U形冷压头压接后,再插入保护器相应端子上并将螺钉拧紧压实。
保护器内部带有交流电,严禁非专业人士擅自打开产品外壳。保护器在使用期间,若被保护线路发生短路或过载故障而被限流保护时,保护器仍处于带电状态,不允许随意碰触用电线路的金属部分。待检查线路,并排除故障后,长按保护器的复位按键约2秒钟,使保护器恢复正常运行时。
当保护器因超温而发生限流保护时,则可能是因为负载电流过大,环境温度过高或通风散热不良等原因导致,可通过加强通风等措施,等保护器温度降下来后,再长按复位键,使保护器复位,恢复正常运行。
参考文献
[1]李默.低压线路常见电气火灾原因分析认定及预防措施研究[J].科技风,2016(19):1.
[2]李智超,刘建伟.住宅小区电动自行车消防安全探讨[J].消防界(电子版),2018,4(24):2.
[3]史东和.低压电气火灾成因对防范电动自行车火灾的启示.
[4]开云网页版登录入口企业微电网设计与应用手册.2020.06版.


关于开云网页版登录入口

公司简介

产品展示

Acrel-5000园区厂房能源监测管理系统 能源监测管理系统 能耗计量分析系统 光伏双向计量 学校智慧用电

服务与支持

技术文章新闻中心

联系我们

联系方式在线留言

电瓶车充电桩、电动汽车充电桩禁止非法改装!

版权所有 © 2025 开云网页版登录入口-开云中国    备案号:

技术支持:仪表网    管理登陆    sitemap.xml

手机:TEL

13774417047

地址:ADDRESS

上海市嘉定区育绿路253号

扫码关注我们