产品分类

PRODUCT CATEGORY

技术文章/ TECHNICAL ARTICLES

我的位置:首页  >  技术文章  >  浅谈物联技术下的变电站运维系统

浅谈物联技术下的变电站运维系统

更新时间:2023-06-21      浏览次数:842

胡冠楠

开云官方端网站登录入口电气股份有限公司 上海嘉定

摘要:物联网作为新一代信息技术的重要组成部分,其核心仍然是互联网,但是在互联网的基础之上进行了拓展和验收,实现了用户与物品、物品与物品之间的信息交换和数据通信。近年来,智能电网在全国范围内得到了推广和普及,将物联技术应用到中低压变电站的智能运维系统中,不仅能够改善电网系统的供电质量,而且对于实现电力基础资源的整合、提升电力智能化水平起到了重要作用。 

关键词:物联技术;中低压变电站;智能运维系统
 
国内中低压变电网络具有电压等级交错、各级变电站数量不一以及分布零散等特点,给中低压变电站的运维管理带来了较大的困难。基于物联技术的变电站智能运维系统,可以实现智能监控、数据采集、分析处理等多种功能,从而为电力单位开展电力设备工况检测提供了必要的技术支持,并在此基础上降低运维成本,保障电力网络的平稳运行。文章首先对物联网的特点和相关技术进行了简单概述,随后结合中低压变电站的工作需要,对如何构建智能运维系统提出了几点建议。 

1、物联网技术的概述
2017年4月份,国家发改委联合国家能源局印发了《能源生产和消费革命战略(2016-2030)》,其中明确提出了截至2020年,非化石能源结构 比例达到15%以上。新能源的使用,会对现有电网的架构模式带来较大的冲击影响,因此推行更加灵活和更加智能的电网,成为电力行业发展的必然趋势。而物联技术的应用,无疑成为推进电力行业智能化发展的重要动力。
1.1、物联网的基本特征   
(1)可感知。根据物联网的定义可知,物联技术可以利用射频识别、红外感应和GPS 等信息传感设备,对目标设备进行跟踪和监测,并将采集到的数据信息进行集中处理,实现对目标设备的“透明"管理。因此,借助于物联技术,管理人员可以感知物联网覆盖下的任何设备或物体的实时信息,为强化管理提供了必要的参考依据。 
(2)可互联。物联网的核心基础仍然是互联网,将电力设备或其他物体接入到信息网络后,就可以借助于网络平台实现不同终端设备的信息共享。这样一来,作为整个系统的管理人员,就可以根据具体管理需要,随时调用和查看物联网中各个电气设备的相关信息,实现动态化的控制。 
(3)智能化。为用户提供更加便捷和智能的服务,是现阶段物联技术发展的趋势之一。物联网可以借助于计算机实现对海量数据信息的分析和处理,一方面减轻了变电站工作人员的工作压力,另一方面也可以利用专门的计算机软件实现智能化决策。
1.2、物联网的技术内涵 
物联技术是一个综合性的概念,其中包含了传感技术、信息技术、网络技术等。按照技术内容的不同,可以将物联网分为三个层次:其中顶端的为管理层,主要是利用监控技术、通信技术等,实现对智能电网的管 理和控制;同时,管理层还能够根据技术人员的控制,对下级发布区控制指令,实现电网系统的运 维管理;中间为网络层,主要是利用互联网、云计算、云存储,实现各类电气设备的互联互通,并在管理层和感知层之间起到连接作用;底部为感知层,包含了大量的传感器、射频器等,用来收集各类电气设备的相关信息,并利用无线网络或互联网实现信息的传递。  
                                            
2、中低压变电站职能运维系统中物联技术的应用 
2.1、智能运维系统架构
智能运维系统可以实现变电站调度中心、变电站间和变电设备等系统的相互连接。基于物联技术所实现的系统包括以下几种:一种是调度自动化系统,该系统的主要功能是在变电站终端计算机的控制之下,完成对基层各监控平台的数据采集和监测。利用这些基本信息,对变电站中个电气设备的运行状态有一个动态的了解,以便于及时采取相应的管理和维护措施。当电气设备出现异常状况后,还能够自动发出警报,便于运维技术人员快速确定故障。另一种是传感监测网络。中低压变电站智能运维系统中包含了大量的传感器和数据节点,例如温度传感器、烟雾传感器、电压谐波和相位监测节点等。这些传感器作为整个智能运维系统的前端装置,借助于物联技术实现信息的收集和传递,并且将数据进行初步的加工处理后上传到主机。还有一种是安全警卫系统。基于物联技术的变电站智能运维系统虽然具有操作简便、快捷等诸多优点,但是也面临着系统安全问题。近年来,许多投入使用的智能运维系统也暴露出数据丢失、系统无响应等问题,给中低压变电站的正常运转也造成了不利影响。基于物联技术的安全警卫系统,融合了现阶段较为先进的节点协同感知网络,可以实现目标的自动识别、多个设备的协同感知,对于智能运维系统中的安全隐患能够自动识别出来,从而保障了系统的安全。
2.2、传感器设置和预警控制 
根据工况下需要监测的设备和对象,需要大量多类型工业传感器,如:压力、加速度、角度、红外、涡流、放电、漏电、特种气体和噪声等。从主要的变电一次设备和二次设备来看,可在站内灵活设置多传感器,用来监测各变电设备的运行状态,构成基于无线网络、局域网络和互连网络的传感网络,各站之间利用电力专用局域网实现数据通信。
2.3、系统的主要功能 
设备级智能融合监控:一次、二次变电设备和变电运行环境监测,如:主变套管、穿墙套管等接头设备温度,避雷器的泄漏总电流、谐波电流和阻眭电流,变电站水浸、漏水报警,优化动力环境控制方案。
运维级站内检修维护行为的智能认证与监督:自动分析操作票,物物确认操作对象,自动图像识别检修过程;自动完成路径引导和巡检详细采集、报表生成和填表引导。
 
3、开云官方端网站登录入口变电所运维云平台及硬件的选型
3.1、云平台简介
随着国家电网改革政策的逐步推进和落实,普通线下运维模式已无法满足市场需求,迫切需要配套智能化线上运维管理和服务平台,开云官方端网站登录入口变电所运维云平台(AcrelCloud-1000)根据市场需求反馈,运用互联网和大数据技术,为电力运维公司提供配套线上运维服务,该平台作为连接运维单位和用电企业的纽带,监视用户配电系统的运行状态和电量数据,为客户提供更好的运维服务,平台提供系统总览、电力数据监测、电能质量分析、用电统计分析和日/月/年电能统计报表、异常预警、事故报警和事件记录、运行环境监测、运维巡检派单等功能,并支持多平台、多终端数据访问,
3.2、应用场所:
(一)电力运行维护企业;
(二)连锁商业、门店;
(三)物业管理企业;
(四)集团企业;
(五)院校主管单位;
(六)智慧社区,
3.3、平台结构
 
 
3.4、平台主要功能
 
 
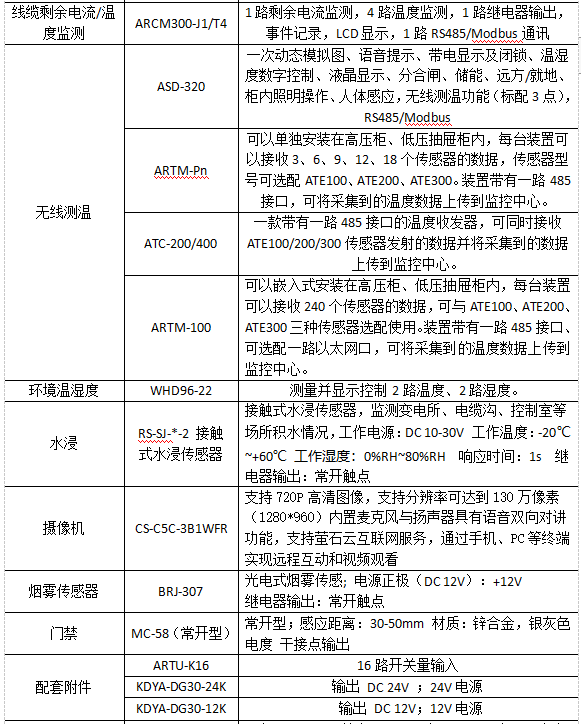
3.5、云平台配置
现场硬件配置
 
 
4、结束语
为了更好的满足电力用户的用电需求,中低压变电站与时俱进的引进新技术,实现运维系统的优化和升级。物联技术能够很好的满足中低压变电站智能运维系统的需要,不仅实现了电网系统的工况巡检、设备监测,而且还能够发挥智能识别和自动保护等功能,对于推动中低压变电站的智能化改造和信息化升级起到了推动作用。


开云官方

公司简介

产品展示

Acrel-5000园区厂房能源监测管理系统 能源监测管理系统 能耗计量分析系统 光伏双向计量 学校智慧用电

服务与支持

技术文章新闻中心

联系我们

联系方式在线留言

电瓶车充电桩、电动汽车充电桩禁止非法改装!

版权所有 © 2026 开云官方端网站登录入口-开云online(中国)    备案号:

技术支持:仪表网    管理登陆    sitemap.xml

手机:TEL

13774417047

地址:ADDRESS

上海市嘉定区育绿路253号

扫码关注我们