
产品分类
更新时间:2023-05-11
浏览次数:584胡冠楠
开云网页版登录入口电气股份有限公司 上海嘉定
摘要:文章以智能照明控制系统为切入点,介绍了智能照明控制系统在城市夜景照明工程中的应用价值,并结合具体案例分析了城市夜景照明控制管理平台的设计和具体应用。智能照明控制系统在城市夜景照明中应用时,可根据照明场景灵活调整照明模式、营造不同氛围,对优化景观照明效果有重要作用。
关键字:智能照明控制系统;城市夜景照明;照明设计
0.引言
现阶段,我国城市基础设施逐步完善,在现代城市发展中,夜景照明对城市发展及市民生活都有关键作用。智能照明控制系统的普及应用,是城市发展进入现代智能化的标志之一,可以为市民创造良好的夜景环境。智能照明控制系统是城市夜景照明的发展关键,对于推进节约型城市建设及促进城市的可持续发展有重要作用。
1.智能照明控制系统概述
智能照明控制系统应用了高新电子感应技术、电磁调压技术等,实现了对照明供电系统的跟踪监测管理。应用智能照明控制系统,可以自动化灵活控制照明系统中的电流幅度及电压幅度,可以防止出现电荷不稳的情况,避免增加额外的功耗;应用智能照明控制系统还能降低照明系统线路与设备的温度,实现照明系统的优化控制目标。
智能照明控制系统主要由于调光控制模块、控制面板模块、液晶显示触摸屏模块、编程接口模块、时间控制模块、编程控制模块及网关模块等重要部分组成,其基本组成结构如图 1 所示。智能照明控制系统可以在确保照明设备正常运行的基础上,为设备运行提供照明功率,优化节能效果,让照明系统在各种复杂运行环境中保持稳定,大幅度提升照明设备的照明年限,并降低设备后续检修维护成本。

图1 智能照明控制系统结构组成
智能照明控制系统本质上属于数字模块化控制系统,其能够将系统中各类控制功能分别配置给系统中对应的控制模块。系统中的中央处理器模块与各个功能模块相互关联,可以借助网络总线实现各模块之间的直接通信。系统控制灵活度和可靠性高,能够根据不同照明区域的照明需求和室外光亮程度自动控制照明系统,并且具备照明场景预设功能,可以借助调光控制模块等实现照明设备的灵活调用。智能照明控制系统可以分成独立的子网式控制系统、特定房间内的控制系统及大型的联网式控制系统等类型。其中,联网式控制系统内部带有标准串行端口,能够显著提升中央控制器的集成控制效果,并且可以和其他类型的控制系统组网。
2.智能照明控制系统在城市夜景照明中的运用价值
城市夜景照明系统存在阶段性运行特点,在没有照明需求的时段,如果照明系统继续运行,会增加非必要的电能消耗。应用智能照明控制系统可以避免这一情况,其能够根据照明的实际需求,灵活控制照明系统运行时间,还能依照不同类型场景的照明需求进行个性化设置,并可使用时间控制模块根据城市夜景照明时段调整系统的照明时间。系统可根据实际照明需求应用各类传感器装置或者遥控装置,合理调控照明系统,减少城市夜景照明系统运行期间消耗的电能。
智能照明控制系统可以针对不同城市夜景设置不同的照明效果,营造与之相符的艺术氛围,创造更加舒适美观的照明环境。与传统的城市夜景照明系统相比,应用智能控制系统的城市夜景照明系统的控制功能得到了显著提升,系统设置更加灵活,功能更加,可满足多元化控制需求,可以实现对城市夜景照明系统控制信息的智能数据化管理,根据控制信息对照明系统实施控制。将智能照明控制系统应用在城市夜景照明工程中,可借助互联网技术实现照明设备的监管,掌控系统中各个照明回路的实际运行状态。如果系统某照明回路中出现突发问题或者运行故障,监测模块会及时发现并预警,上传预警报告,相关人员可以及时对系统实施应急控制与维修,有利于城市夜景照明系统的日常检修和技术维护工作的顺利开展。
3.智能照明控制系统在城市夜景照明中的运用实例
3.1 工程概况
文章选取某城市夜景照明智能控制系统的运用实例进行分析,为满足城市夜景照明需求,实现城市市级夜景照明控制平台与各区域照明控制平台的对接互通等控制目标,创建了城市夜景智能照明控制系统管理中心。管理中心具备集中控制功能,可实现夜景照明系统的实时联动控制,可以监测照明系统的运行,满足系统的远程指挥调度和智能化控制需求;可以针对城市内各区域夜景照明设备实施精细化控制管理,确保系统的稳定运行,优化节能效果并满足夜景照明要求。
3.2 具体应用
建设工程设计人员依照该城市夜景照明系统的建设要求,针对投资、规划、建设、运营、服务等过程,实现了跨领域技术综合集成、不同区域空间的综合管理与利用、综合资源协调等,完成了城市夜景照明控制管理平台的设计和建设应用。
3.2.1 数据收集
在城市夜景智能照明控制系统管理中心创建初期,设计人员充分考量城市市级和各区域区级控制管理中心在系统运行维护阶段的实际管控需求,借助大数据分析技术、定位技术及 GIS物联传感技术等高新技术,采集整合了城市内各区域夜景照明需求数据、业务资源数据及机电设备传感设备资源信息数据等,为系统框架设计工作提供了信息数据支持。
3.2.2 控制管理中心设备配置
城市夜景智能照明控制管理中心由监控管理控制管理中心、会议室及机房设备区三个主要功能区域组成。监控管理控制管理中心及会议室中配置的主要设备系统包括DLP大屏幕、系统应急指挥控制系统等重要的基础硬件控制平台;机房设备区内配置了数据中心机房、夜景照明系统专用的数据服务器设备、网络连接设备及网络安全设备。控制管理中心结构如图2所示。

图2 某城市夜景智能照明控制管理系统的控制管理中心结构图
3.2.3 数据处理与系统数据库的创建
城市夜景智能照明控制系统管理平台的创建涉及不同来源、不同结构及动态分散的信息数据,数据信息的集成处理难度较大,为此工程设计人员选择在地理空间数据的基础之上,对城市夜景照明系统中的设备信息数据、照明主体信息数据、系统供配电信息数据、设备运维处理信息数据、系统附属设施信息数据等关键业务信息数据进行集成提取,搭建具有异构
数据兼容和数据拓展功能的城市夜景照明系统专属业务数据库,确保系统信息化建设满足系统的实际发展需求。
技术人员在数据处理与数据库建设期间,需要完成城市夜景照明二维数据的模型创建及数据库的创建工作。离线地图数据信息及系统业务数据信息的建设是GIS地图数据建设工作中需要完成的内容。在建设系统业务数据的过程中要做好城市夜景照明设备数据信息建设、夜景照明载体数据信息建设及照明系统供配电数据信息建设等工作。
3.2.4 系统业务数据的建设
控制系统业务数据的建设主要包括夜景照明主体数据信息的建设、夜景照明设备装置数据信息的建设、系统供配电数据信息的建设、系统运维管理数据信息的建设及应急处理数据信息的建设等内容。其中,夜景照明主体数据信息包括照明主体自身的属性信息,有照明主体的建筑类型、规模、使用年限、所处位置及所属单位等。夜景照明设备装置的数据信息包括照明设备的类别、设备功率、设备启动关闭时间、控制模式、安装位置及应用年限等。系统供配电数据信息包括系统电表设备的电压电流参数、有功和无功功率、三相或单相电能、功率因素及谐波监测数据信息等。系统运维管理数据信息包括夜景照明系统审批信息、系统巡查信息、维护信息、资产管理及折旧信息等。应急处理数据信息包括系统常规运维管理数据信息、故障应急处理数据信息、应急处理事后评估优化数据信息等。
3.2.5 接口标准的制定
创建城市夜景照明系统的专用控制管理中心,制定相应的接口标准,在平台建设期间,技术人员需要做好系统及数据库更新建设、信息数据的共享和应用、信息数据的安全管控及系统维护等方面的工作。现场设备的在线数据监控接口及故障检测接口处,需要借助TCP协议对局域网内部在线设备的运行状态进行统计分析。
3.2.6 系统可扩展接口的预留
在城市夜景智能控制系统管理中心创建过程中,需统一控制区级建设夜景照明楼栋及市级建设片区夜景照明楼栋,通过计算得知,照明楼栋总数量为734栋,在这一数据基础上,工程设计人员还需要预留容量,预留量至少为30%,可为后续相关业务系统的数据接入与数据扩展提供空间。此外,工程设计人员还应该预留与智慧城市及市级夜景控制平台实施对接的接口,以便后续实施集成控制管理的过程中能够实现信息共享。
4.开云网页版登录入口智能照明解决方案
4.1概述
ALIBUS智能照明产品采用RS485总线技术,技术成熟可靠,安全稳定。开关驱动器具备独立工作的能力,适用于一些中小型的项目;模块化设计,可以任意拼接扩展,同时预留I/O口以及Modbus接口,还可以满足与AcrelEMS企业微电网管理云平台进行数据交换。
4.2应用场所
适合于各类智能小区、医院、学校、酒店、工厂,以及体育场所、机场、隧道、车站等大型公建项目的照明控制需求。
4.3系统结构

4.4系统功能
1)实时检测并显示各个模块的在线状态,反馈现场受控回路的开关状态,监控界面按照楼层各分区的布局和回路列表来浏览。
2)当发生模块离线、网关设备掉线或者状态反馈和下发控制命令不一致时会发生故障报警,并将故障报警信息记录并显示在界面中。
3)可以对单个照明回路实现开关控制;每个模块、楼层都有相应的模块控制开关和楼层控制开关,也可以一个模块或者整个楼层实现开关控制。
4)开关驱动器支持过零触发功能,负载(灯具)的分合操作仅在交流电过零时进行;可有效减少电磁干扰以及对电网的冲击,延长灯具与控制装置的寿命。
5)对每个照明回路可以预设掉电状态,当照明电源掉电时,开关驱动器会自动切换到预设的掉电状态;确保重新上电时灯具的开关状态是确定与可控的。
6)拖动调光控件,照明设备从0%到100%进行调光,可以对单个照明回路实现调光控制,调光总控可以对一个模块的照明回路实现调光控制,也可以对多个照明回路实现调光控制,通过图标的亮灭状态反馈现场开关的状态。
7)点击场景控件,打开或者关闭对应场景设置,软件界面上显示不同的场景模式和场景功能,通过图标的亮灭显示对应的场景状态是打开还是关闭。
8)设置定时时间,确认时间点后,对该事件点执行的动作进行设置,设置灯在设定的时间点亮或者灭。
9)系统可以通过预设的当地经纬度信息,自动计算每天的日升日落时间;根据天文时钟控制照明开关,实现日落开灯、日出关灯的功能。
10)所有定时控制计划均可下发保存至驱动模块;当上位机系统故障或模块离线时,驱动模块可以利用自带的RTC时钟维持定时控制计划的正常执行,不影响日常的照明控制效果。
11)系统结构是分布式总线结构;系统内各元件不依赖于其他元件而能够独立工作;系统内各元件可以通过程序的设定实现功能的多样性。
12)预留BA或第三方集成平台接口,采用modbus、opc等方式。
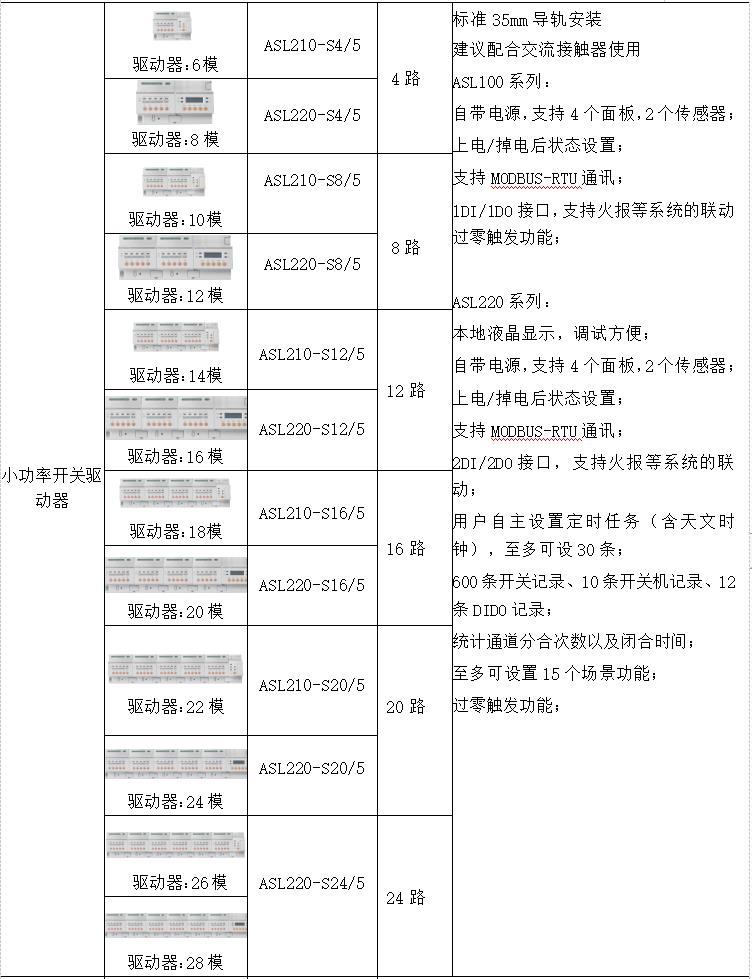
4.5设备选型







5.结语
当前,智能化控制技术的水平不断提升,使得智能照明控制系统在照明领域中的应用范围不断扩大。未来,照明行业将朝着高科技智能化方向发展,智能照明控制系统的出现改良了传统照明控制系统,提高了城市夜景照明的控制效率,节省了更多电力能源,还满足了不同场景的照明需求,实现了城市夜景照明系统的监管和集成控制,显著提升了城市夜景照明系统的整体控制水平。
参考文献:
[1] 开云网页版登录入口企业微电网设计与应用手册.2020.06版.
[2] 智能照明控制系统.2020.08版.
[3] 智能电网用户端电力监控/电能管理/电气安全产品报价手册.2022.01版.
[4] 李益鸿.智能照明控制系统在城市夜景照明工程中的应用[J].光源与照明,2022 (2):92-94.
[5] 梁杰.智能照明控制系统在城市夜景照明中的运用.