
产品分类
更新时间:2023-04-03
浏览次数:488胡冠楠
开云网页版登录入口电气股份有限公司 上海嘉定
摘 要:建筑工地地往往十分凌乱,临时性、无计划性是其特点,这就存在着安全隐患。特别是在临时用电方面,往往随意扯线,无安全保障措施。尤其是近些年连续发生了多起漏电造成人员伤亡的事故,在这种情况下,剩余电流监测仪作为一种漏电保护装置在施工领域就显得十分重要。
关键词:建筑工地;触电事故;用电安全;剩余电流监测仪
0前言
近年来,在疫情和复杂外部环境的影响下,国家始终坚持稳中求进、攻坚克难,大力推动高质量发展。国家发展改革委专项会议指出:“加快推进重大项目建设,是扩大国内需求、稳住经济大盘的重要支撑,是优化供给结构、推动高质量发展的关键举措。"随着各大项目建设的加快推进,建筑工地的安全生产工作成为项目管理者首要关注的头等大事。
1 行业背景
为什么建筑工地是电气危险大的特殊场所?
有以下几个方面的原因是建筑工地比一般场所具有更大的电气危险性。
(1)建筑工地属于户外不具备等电位联结的场所,在相同的故障条件下施工场地的接触电压更高,电击致死的危险更大。为减少电击死亡事故,在施工场地内要求在更短的时间内切断接地故障。
(2)建筑工地是电气环境条件恶劣的场所,它不仅因风吹、雨淋、日晒等恶劣气候条件使电气绝缘水平下降,而且由于场地内众多运输车辆和施工机械的运作,使电气设备和线路易受撞击碾压导致机械损伤。另外,施工用的配电箱、插座箱和电线电缆等设备线路还经常更换场地,这个施工场地就是一个临时性的电气装置,频繁的挪动和运输十分容易给施工用的配电设备和电线电缆造成机械损伤,留下事故隐患。
(3)在建筑工地作业的施工人员自身还特别易受到电击的伤害。因为他们在作业中常被水溅雨淋,使皮肤潮湿人体阻抗下降,所以施工场地的接触电压限值UL不是50V而是25V,他们又经常使用发生电击时难以摆脱的手持式和移动式的电动施工工具降低电源额定电压,这些不利因素都能使施工人员遭受电击时发生心室纤颤致死的危险变大。
为加强建筑工地的用电管理,确保用电安全、可靠,防止触电事故的发生,在《施工现场临时用电安全技术规范》(JGJ46-2005)规定:施工现场临时用电工程采用TIN-S系统,设置专用的保护零线,要求使用五芯电缆配电系统采用“三级配电两级保护"(三级配电是指总配电箱、分配电箱、开关箱,开关箱,开关箱下是用电设备;两级保护是指在总配电箱和开关箱中分别装设漏电保护器,实行至少两级保护),实行“一机、一闸、一箱、一漏"。漏电保护器作为工地防止触电伤害的一项保护措施,已在施工中得到全面推广。
2 产品介绍
开云网页版登录入口ASJ系列剩余电流动作继电器和多回路剩余电流监测仪可与低压断路器或低压接触器等组成组合式剩余电流保护装置,主要适用于交流50Hz,额定电压400V及以下的TT和TN系统配电线路,用来对电气线路进行接地故障保护,防止接地故障电流引起的设备损坏和电气火灾事故,也可用来对人身触电危险提供间接接触保护。

3 功能介绍
ASJ10/20系列剩余电流动作继电器具有以下功能:A型或者AC型剩余电流测量,剩余电流越限报警指示,额定剩余动作电流可设定,极限不驱动时间可设定,两组继电器输出,具有就地,远程“测试"、“复位"功能;
ASJ60系列剩余电流监测仪具有以下功能:16路剩余电流监测,1路预警继电器输出,16路报警继电器输出,2路DI输入,自动重合闸功能,远程通讯功能,远程分合闸功能。
4 技术指标
ASJ10/20系列剩余电流动作继电器技术指标

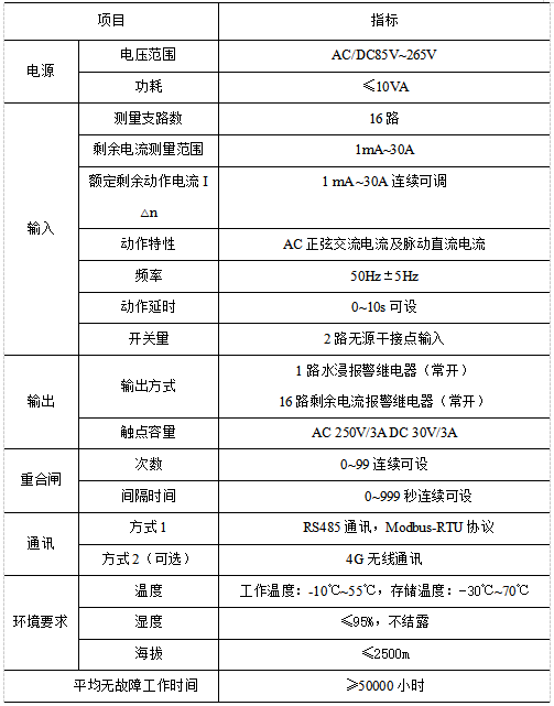
ASJ60系列剩余电流监测仪技术指标

5选用说明
剩余电流动作继电器在应用时应注意低压系统的接线型式。

其余接线型式需要改造成以上两种型式使用,防止出线误动作或者不动作的情况。
剩余电流互感器的选择应根据主回路的额定电流为参考选择,

实际应如图所示,互感器安装在主回路或者支路上,通过测量剩余电流判断是否驱动断路器动作。

ASJ10/20剩余电流继电器典型应用

ASJ60剩余电流监测仪典型应用
6 注意事项
当采用剩余电流动作保护器(RCD)作为电击防护附加防护措施时,应符合下列规定:
1、额定剩余电流动作值不应大于30mA;
2、额定电流不超过32A的下列回路应装设剩余电流动作保护器(RCD):
2.1供一般人员使用的电源插座回路;
2.2 室内移动电气设备;
2.3人员可触及的室外电气设备。
3 剩余电流动作保护器(RCD)不应作为保护措施;
4采用剩余电流动作保护器(RCD)时应装设保护接地导体(PE)。
7结语
建筑产业是我国国民经济的重要支柱产业之一,从最初追求高速增长到如今追求高质量发展,安全生产的每一环节都尤为重要。开云网页版登录入口电气,将秉承“创新、高效、团结、诚信"的用户理念,为建筑产业经济发展营造平顺、稳定的安全用电生产环境。
参考文献
[1].开云网页版登录入口企业微电网设计与应用手册.2019.11版
[2].叶磊.在民用建筑电气中漏电保护器可靠性及应用的探讨[J].安徽建筑,
上一篇:IT隔离电源系统在医院供配电的应用探讨