胡冠楠
开云官方端网站登录入口电气股份有限公司 上海嘉定
摘要:提出加强应急电源管理、开展电能质量治理、提升配电系统柔性安全水平,有针对性地进行医院各类人员用电安全培训,消除医院用电安全隐患的对策。
关键词:医院用电,柔性安全,供电智慧树
0前言
为保障北京市医疗系统用电安全,北京市医管中心和北京市医院后勤管理质控中心多次组织行业专家和专业单位,对北京市三十多家三级以上医院进行了为期三年的用电安全隐患排查。这些安全隐患问题以《北京市医院用电安全隐患分析》和《医疗场所电气火灾分析》为题发表后,引起了北京市医疗系统各级负责供配电的领导和工作人员高度重视,许多单位还多次组织行业专家和专业单位共同探讨,围绕提高重要医疗场所供电保障能力和大型医疗设备电能质量献计献策,提出许多切实可行的医院用电安全隐患消除对策。其中一部分建议,作者在参与北京市地方标准DB11/T527-2021《配电室安全管理规范》的修订过程中已将其采纳。
1从应急电源设计入手,提高重要医疗场所供电保障能力
1.1对UPS/EPS安装位置进行规划设计
某医院在初期规划时UPS/EPS系统采用分布式安装,并设计了各UPS/EPS机房位置。但在系统BIM仿真后,发现分布式无法实现。系统提示:400kg/m2的楼板承重设计载荷无法安装手术室和抢救室UPS,其主机自身差不多有1吨,配套电池更是重达数吨,楼板加固处理起来难度很大。医院负责运维的领导也指出,作为一家大型医疗场所分布式安装UPS/EPS管理难度大,需配备UPS/EPS的抢救室、手术室、ICU、RCU、CCU、NCU、导管介入室、DSA及消防系统分布在不同医技科室,位置分散造成运维人员不足,同时也会增加管理难度。经各方专家会商决定,在人员密度和危险度较低的停车场,建设由电池、电池管理系统(BMS)、储能变流器(PCS)及智能化管理系统组成的储能电站。
据医院特殊需要,储能电站进行了特殊设计:在储能变流器(PCS)后串接滤波模块,保证了医疗设备的供电质量;储能电站容量设计为供电负荷的1.5倍,保证重要负荷的“n+1"安全冗余;电池管理系统(BMS)将电池分为五个模组,根据应用环境可自动选择工作模式,使储能电站同时兼具不间断供电、应急供电和用电调峰的功能;为防止切换过程中产生的“闪变",模组切换开关并接了电容。
储能电站建成后实现了“平战结合"。既可用电调峰、节省用电成本,还可进行不间断供电和应急供电。首先实现了UPS/EPS系统的全部功能,即为ICU、EICU、NICU、住院手术室、门诊手术室、DSA、检验科、信息中心机房、弱电井道和消防保卫系统提供应急电源和不间断电源;其次,通过调节峰谷用电时间节约近三分之一的用电费用;再次利用智能化管理系统节省了近半数人力;另外,储能电站容量大又可以较长时间供电,故可省掉原来计划购买应急发电机的开支。
1.2UPS和EPS不能混用
在医疗场所,既有为重要医疗场所提供应急保障的UPS系统,也有根据消防部门要求建设的EPS系统。两者功能、适用场合和安全等级不同,但笔者在许多医院发现UPS和EPS混用滥用的现象。UPS和EPS的主要区别如下:UPS电源一般用于医院智能性电子负载,如医疗设备、电脑、服务器等。EPS一般用于消防保安设备,应急照明和事故照明等;UPS根据所保护的设备要求而设计,有三大功能:稳定供电电压和频率、克服电压暂降、过滤电源谐波。EPS根据消防规范要求设计,以消防应急类的一级负荷为目标,功能是提供独立回路的供电系统。EPS能够提供应急电源,只能实现持续供电、没有改进设备供电质量的功能。
EPS电源与UPS电源两者都具有电子旁路、维修旁路及逆变三种工作模式。在功能上的区别是:EPS电源具有持续供电功能,平时采用旁路供电,市电停电时才转为逆变供电。UPS电源平时处于在线状态,失去市电后继续供电、但会发出告警;UPS电源逆变后直接供应负载,冗余较小、发热量低、无须阻燃、不需要互投功能。EPS电源在失电后才连接负载,逆变器冗余大,对有变频启动的电机负荷、机壳和导线瞬时发热量变大,需要有阻燃措施,同时要配置多路互投功能,方便与消防联动。
1.3工频UPS和高频UPS不能选错
目前,UPS从结构上通常分为工频和和高频。二者从原理、结构和应用场合都有本质的不同,根据不同的负荷设备,慎重选择。工频UPS基于变压器,即升压隔离变压器。此外还包括可控硅整流器、逆变器和旁路电路。因其整流器和变压器工作频率均为50Hz,与电网频率一致,所以叫工频UPS。高频UPS无变压器,升降压基于电池电压变换器,此外还包括高频整流器、逆变器和旁路电路。高频UPS相比传统的工频UPS,由于整流频率在10kHz以上,甚至高达上百kHz而得名。许多数据中心服务器要求零地电压小于1V,如果选择高频UPS,由于引入的整流器零线是正负母线的中性点,整流器和逆变器的高频谐波在零线上耦合,零地电压被谐波叠加升高,负载端零地电压也因此升高,从而使服务器无法正常工作。
UPS的对外干扰一般有两种,一种是听得到的机械噪声、一种是听不到的电噪声。工频UPS会产生这两种噪声,以可控硅整流器产生的谐波为主体,电噪声会影响机器的稳定度,也会对电力系统的其它设备造成干扰;变压器铁芯和散热风扇产生的机械噪声影响人的身心健康,降低工作效率。高频UPS的工作频率在20kHz以上,这个频率范围是人耳听不见的,不会产生环境噪音;高频UPS的功率因数可达0.99以上,无功功率很小,不会对其他设备产生干扰。对于影像设备,如果选用工频UPS,就会由于出现无法消掉的横带干扰,最终使医疗影像设备无法正常工作。
综上分析,对医疗场所,除医院信息系统机房和相关设备选用工频UPS外,其余都应配置高频UPS。
2采取专项治理,提升大型医疗设备供电质量
2.1消除闪络,减少精密医疗设备的损坏
消除闪络的方法主要有UPS(不间断电源)、STS(静态切换开关)、SVC(静止无功补偿器)、AVC(自动无功补偿器)、CVT(谐振变压器)、MG(电动机发电机组)、TCR(变压器分接头调节器)和DVR(动态电压恢复器)等。
根据医疗场所的特点,推荐使用电容储能式动态电压恢复器(DVR)。它采用电容作为储能单元。闪络发生时DVR处于逆变供电模式,电容的能量经DVR转换为标准电压源给负载供电。供电恢复正常范围内时,DVR处于旁路模式,电网直接给负载供电,同时DVR从输出侧获取能量给电容充电。这种电容储能式DVR可智能跟踪电压暂降,保护策略完善。采用直流电容进行稳压,性能上比传统的电池元件更加稳定,寿命也更长,维护成本与维护工作量也大为减少。系统供电电压正常时,DVR处于旁路状态,只有发生电压暂降时启动补偿机制。只有在此时装置核心部分才被唤醒,这种特殊的工作机制可大幅度的提高设备整体的寿命。
IEEEStd1668对额定电压低于1kV用电设备的电压暂降耐受能力测试进行了规定,在采购精密医疗设备时,应当要求设备厂家依据中国电源学会团体标准TCPSS1008-2020《低压电气设备电压暂降及短时中断耐受能力测试方法》提交测试报告,并依据测试结果采取相应的设备保护措施。
2.2治理谐波,使医疗设备运行安全
目前谐波治理方法按技术手段可分为无源滤波(PF)和有源滤波(APF);按治理策略又可分为高压母线治理、低压母线治理和就地治理。
有源滤波(APF)是利用现代控制论的方法,根据输出端数据反馈的结果,智能调节器采用一系列智能算法,自动在系统中产生一个大小相同、相位相反的谐波分量注入系统,以此抵消系统中的谐波成分,达到消除谐波的目的。APF治理策略有高压母线治理(在变压器的上端,高压(10kV)母线上治理谐波)和低压母线治理(在变压器的下端,低压母线上治理谐波),它能迅速补偿或者抵消所需的谐波成分,实现快速治理谐波的目的。
作为有源补偿装置,不仅可跟踪负载产生的谐波电流,而且可对外来侵入的谐波电流进行跟踪补偿。由于医疗场所谐波源主要是大型医疗设备,它们既怕谐波干扰,又产生大量工作谐波,采用智慧型APF来抑制谐波。这种有源滤波器能够自动检测、自动补偿,不受谐波频率的制约;在治理谐波的过程中不影响功率因数。对于谐波频段不固定的大型医疗设备,部署一台智慧型APF单机就可对抗2~51次全频谐波电流,消除谐振对供电系统的危害。
无源滤波(PF)治理策略是就地治理,主要用于消除重点谐波源设备的谐波危害。对MRI、CT、伽玛刀等大型医疗设备,在其供电电源入口处装设HTHF(设备级无源谐波滤波器)或专用隔离变压器,既可防止这些医疗设备工作时产生的谐波注入电网,又可降低其他谐波源对该医疗设备的影响。
消除医疗场所谐波方法是找到源头,治标先治本。一方面要降低电网和医疗设备的谐波分量,另一方面要提高医疗设备自身的抗谐波干扰能力。目前在医疗场所的谐波治理策略中,是将非线性负载在设备端转变成线性负载,既能防止医疗设备产生的谐波外窜,又能保证医疗设备不受外来谐波干扰,这也是目前理想化的谐波治理策略。
3加强针对性培训,提高医院用电管理水平
由于医疗单位对供电安全和供电质量的特殊要求,进行经常性的针对性培训,这对提升各类人员的业务水平和工作责任心尤为重要。医疗系统电力安全培训可在增强重要医疗场所供电保障能力、促进供电质量的提高以及利用供电智慧树进行电力故障仿真等方面发力,从而进一步保障医疗供电系统安全。
首先,培训可增强重要医疗场所供电保障能力。根据国家规定,医院的抢救室、手术室、ICU、RCU、CCU、NCU、导管介入室、DSA属于2类医疗场所,即最重要的医疗场所,断电故障会直接危及患者生命。这些场所接入两路以上市电电源,同时配备UPS(不间断电源)和应急发电机作为后备电源,这就是通常所说的“四重保障"。大多数医疗单位在硬件上都满足要求,但由于这些应急保障设备使用者与维护者的水平不足及责任心不够,降低了这些重要医疗场所的供电保障能力。要想提升重要医疗场所的供电保障能力,不断加强培训,通过培训努力提高使用单位的UPS管理水平,提高应急发电机维保单位的责任心,并提高运维人员对互投装置的故障辨析能力。
其次,培训可加强医疗设备供电质量控制。医院的大型医疗设备,如PET-CT、核磁共振、DR系统、CR、工频X光机、推车式B型超声波诊断仪、体外冲击波碎石机、高压氧舱和直线加速器等对供电质量的要求很高,但由于医院的供电质量存在严
重问题,直接影响着医疗设备的正常运行。通过针对性培训,可让医院用电的管理者和大型医疗设备的使用者认识到供电质量的重要性,学会排查由于供电质量问题对大型医疗设备的干扰和破坏。最终实现以下目标:消除闪络,保护精密医疗设备;减少谐波,保障大型医疗设备正常运行;处理三相不平衡,延长医疗设备的使用寿命。
为提高医院供电系统的整体安全,应着力加强的培训工作,积极发挥电力安全培训作用,保障医疗供电系统安全,保障医疗系统提供医疗服务的及时性和稳定性,推动其承担为患者生命保驾护航的重要使命,构筑更加健康的首都医疗生态圈。
4推行柔性管理,提高医院供配电系统的整体安全
医院普遍存在用电环境复杂、用电设备种类繁多和用电管理专业人员匮乏的问题。因此有必要构建医院供配电柔性安全体系,即通过柔性安全的技术手段实现以下目标:运行状态的可视性、运行逻辑的自发现、运行过程的可控性和运行故障的自修复。
4.1坚持科学评估,实现运行状态的可视性
4.1.1确定医院供配电可靠性指标体系
在边界条件确定上,指标体系以医院中的重要医疗场所和大型医疗设备供电为核心,以四重保障能力和电能质量为重点,定义各项指标仿真态势及逼近公式确定边界约束条件。在参数选择上,指标体系立足于北京市医院供配电系统现状,对数据进行有效性校验,识别典型业务数据及故障数据,提取医院供配电系统的基本特征,最终选择了五类采样节点和六类输入接口。
4.1.2建立医院供配电可靠性评估模型
采用人工神经网络方法,也就是通过人工智能算法模仿人类神经网络的思维逻辑,并进行简化、抽象和模拟,利用各元节点和轴突之间的相互传导来处理信息,从而形成由节前神经元、神经元、节后神经元、树突和轴突构成数学模型。这种模型呈现链式结构,具有环境应激处理特性、知识网格存储特性、数据冗余容错特性和自我社会仿真特性等。
医院供配电可靠性评估模型通过潮流计算等方法,对于正在运行的供配电系统,可判断重要医疗场所的四重保障能力和大型医疗设备的电能质量,如果有风险就会自动提醒医院采取措施,调整运行方式。对于正在改扩建的医院供配电系统,若将该模型与BIM系统结合,可为设计市电供电方案和电气设备选型提供依据。该模型还可为定值计算、继电保护调试、电力故障仿真等提供数据支撑。医院供配电可靠性评估模型的输出为:医院供配电可靠性指标、重要医疗场所供电保障能力指标和大型医疗设备供电质量评价指标。
4.1.3完善缴费渠道架设以及缴费服务布点
进行节点级设计是确定元节点类型,区分出节前元节点、元节点和节后元节点。元节点主要承担组合和转移的功能。组合功能是对节点信号进行组合,组合过程中要对节点输入进行简单加权;转移功能是对节点信号进行输出实现,转移变换由节点的转移因子决定。例如,对于重要医疗场所这种元节点,供配电四重保障能力的组合和转移主要通过ATS(自动转换开关)来实现。
进行结构级设计是建立传入树突和传出轴突组件,实现元节点的连接。首先确定模型的层数和各层节点数量,通过传入树突和传出轴突实现元节点的连接。根据连接方式可分为馈入连接和馈出连接,馈入连接的上一层的元节点只与传入树突连接,元节点之间不直接连接,医院中核磁和PET-CT等大型医疗设备属于此种;馈出连接的各层元节点都可接入多重馈入,医院中手术室和急救室等重要医疗场所属于此种。
进行训练级设计是选择学习训练算法,确定阈值、边界条件、初始值以及模型的终止条件。我们已完成了样本训练,即提供供电系统实际运行的输入和输出数据作为训练样本。目前正进行知识学习方式,即在样本训练的基础上,利用人工智能的方法,利用输入的动态信息建立数学模型,并利用模型的反馈调节功能对输入信息自动调整连接权值或阀值。
完成以上工作后,医院供配电管理部门就可坚持经常性评估,实现运行状态的可视性。
4.2建立供电智慧树,实现医院供配电运行逻辑的自发现
医院供电智慧树可解决医院供电线路不清的问题。它用节点矩阵描述了医院供配电系统各节点顺序关系,用矢量矩阵描述了各节点的位置关系。因此,供电智慧树模型可表明各层节点和邻近节点的连接关系,如果底层节点负荷已知,利用逆向推衍可方便求出邻近节点的负荷。供电智慧树通过现场分支测试,建立供电树的拓扑分层模型,最终在管理平台上直观展示完整的供配电拓扑结构和设备参数。利用供电智慧树算法,可快捷侦测各汇聚点的负荷指向及各节点负荷的组成情况;可方便地展示供电系统中的拓扑结构,并将各分散的负荷有机地整合成完整的供电系统。
供电智慧树在医院供配电系统运行中也发挥了重要作用。正常运行时能监视供电系统各支路负荷情况,并通过改变供配电系统的运行方式,实现负荷合理分配;在故障发生后能将故障分区管理,防止医院出现大面积停电,并在恢复供电时帮助管理人员编写送电指导文件,帮助操作人员进行仿真模拟演练,避免误操作。供电智慧树的实现算法将配电网的物理结构和运行参数有机地结合,实现了从智能配电到智慧用电的飞跃。由于图纸和技术资料的缺失,许多医院无法编制针对重要医疗场所和大型医疗设备的供电应急演练方案,无法进行电力故障仿真。利用供电智慧树拓扑结构自动形成的功能,还可将其作为供电系统分析和电力故障仿真演练的重要工具。
4.3监测断路器的健康状态,实现运行过程的可控性
医院供配电系统中,断路器占医院配电系统资产总额的70%~80%。而80%以上的电力故障也是由断路器引发,核心断路器一旦发生故障就会造成大面积突然停电,直接威胁患者生命。目前,通过大数据技术可实现断路器健康状态监测,即根据智能监测平台采集的断路器平均负荷、操作次数和触头磨损等参数,通过建模,自动生成设备健康状况曲线,及时给出小修、大修和退役等维护提示,实现了断路器健康状态在线监测。
断路器健康状态监测通过运行数据采集积累,利用线性回归算法科学计算出断路器全寿命周期曲线,可让运维人员及时了解断路器的目前状态,提醒运维人员提前进行预防性维护。通过断路器健康状态监测,运行维护工作可真正实现从“事故后抢修"到“事故前预防"的飞跃;可有效预防恶性安全事故。通过及时监测断路器的每次动作,根据系统故障预警,职能部门可及时组织有效检查,将故障消灭在萌芽阶段;可为优化医疗设备的运行方式提供数据支持。在医院,通过监测断路器的运行情况,所采集的大量断路器运行数据反应了医疗设备运行规律,可籍此查找医疗设备故障的原因。如某医院手术室中的高频电刀工作状态不稳且经常损坏,通过调取该回路断路器健康状态发现大量奇次谐波,谐波治理后高频电刀工作状态恢复稳定。
断路器健康状态在线监测通过自动评估断路器的性能可实现科学的计划检修。断路器健康状态正常时不发生报警,没有必要进行例行维修;断路器健康状态不正常时会立即发出预警信息,通知运行维护人员及时检修,此种方法可避免过度检修或检修不足。如果坚持对断路器进行周期性状态评估和预防性维修,可将配电维修由“被动维修"变成“主动预防",就可有效提高配电系统安全水平。
5开云官方端网站登录入口AcrelEMS-MED医院能源管理平台
5.1平台概述
AcrelEMS-MED医院能源管理平台充分结合《医疗建筑电气设计规范》《绿色医院建筑评价标准》、《医院建筑能耗监管系统建设技术导则》等行业规范、根据医院用户需求以及能源管理部门要求,采集分析能源、能耗、能效数据,监测以电能质量、智慧用电相关指标以及其他用能指标,并与国家能源政策与用能模式改革结合。能够辅助医院后勤管理人员进行能源供应系统及设备的运行管理工作,帮助医院管理层实时掌握医院的能耗情况,为医院能源信息化建设和节能管理提供了良好的技术平台。
5.2平台组成
开云官方端网站登录入口医院能源管理系统建立基于云平台的“监、控、维"一体化的能源管理系统,从数据采集、设备控制、数据分析、异常预警、运维派单、系统架构和综合数据服务等方面的设计,帮助医院后勤管理部门了解医院能源运行情况,关注消防和电气安全,及时预警异常情况,提高运维效率。它集成了10KV/O.4KV变电站电力监控系统、变电所运维云平台,配电房综合监控系统,能耗管理系统,智能照明控制系统,智慧消防平台,电气火灾监控系统,消防设备电源监控系统,防火门监控系统,消防应急照明和疏散指示系统,充电桩管理系统,电能质量治理解决方案,医疗隔离电源解决方案。
5.3平台拓扑图

5.4平台子系统
5.4.1医院电力监控解决方案
电力监控系统实现对变压器、柴油发电机、断路器以及其它重要设备进行监视、测量、记录、报警等功能,并与保护设备和远方控制中心及其他设备通信,实时掌握供电系统运行状况和可能存在的隐患,快速排除故障,提高医院供电可靠性。
电力监控系统主要针对开闭所和10/0.4kV变电所,对高压回路配置微机保护装置及多功能仪表进行保护和监控,对0.4kV出线配置多功能计量仪表,用于测控出线回路电气参数和用能情况。同时对医院重要设备如柴油发电机、无功补偿装置、有源滤波装置、UPS、隔离电源系统状态进行监测。

5.4.2医院变电所运维云平台解决方案
AcrelCloud-1000电力运维云平台采用多功能电力传感器、无线通信、边缘计算网关及大数据分析技术,通过智能网关采集现场数据并存储在本地,再定时向云平台推送数据。平台采集的数据包括变电所回路电气参数和变压器温度、环境温湿度、浸水、烟雾、视频、门禁等信息,有异常发生10S内通过短信和APP发出告警信号。平台通过手机APP下发运维任务到人员手机上,并通过GPS跟踪运维执行过程进行闭环,提高运维效率,即时发现运行缺陷并做消缺处理。

5.4.3医院配电房综合监控系统解决方案
Acrel-2000E配电室综合监控系统,可实现开关柜运行监控、高压开关柜带电显示、母线及电缆测温监测、环境温湿度监测、有害气体监测、安防监控,可对灯光、风机、除湿机、空调控制等设备进行联动控制。实现动力环境各数据的检测与设备控制,优化动力环境,避免运行环境的失控导致配电设备运行故障,保证维护人员安全,延长设备使用寿命,实现配电动力环境的分布式远程管理。

5.4.4医院能耗管理系统解决方案
对建筑各类耗能设备能耗数据进行实时测量,对采集数据进行统计和分析。能够合理的确定各科室建筑能耗经济指标及绩效考核指标,发现能源使用规律和能源浪费情况,提高人员主动节能的意识。
① 搭建医院智慧能源管理系统的基本框架,对各个用能环节进行实时监测;
② 排碳数据化:通过系统可实现建筑单位内人均能耗分析(包括水、电、能量),实现低碳办公数据化;
③ 区域能效比:实现建筑单位内区域能耗对比,方便能耗考核;
④ 同期能效比:实现同年、同期、同一区域能耗对比,方便节能数据分析;
⑤ 能耗评估管理:按照能源消耗定额标准约束值、标准值、引导值进行分析单位面积能耗和人均能耗指标;
⑥ 能耗竞争排名:各个科室能耗对比,实现能耗排名,增强全院工作人员的节能意识;
⑦ 对能耗的使用数据进行综合的分析、统计、打印和查询等功能,并根据能耗监测管理系统的需要可选择不同样式报表的打印。为能耗运营管理部门提供可靠的依据;
⑧ 能耗数据采集,随时查询,并根据采集数据进行统计分析,监测异常能源用量,对能源智能仪表故障进行报警,提高系统信息化、自动化水平。
5.4.5医院智能照明控制系统解决方案
医院人流比较密集,科室较多,照明用电在医院电能消耗中约占到15%左右。所以合理使用照明控制系统,在提升医生和患者的体验情况下大程度使用自然光照明,通过感应控制做到人来灯亮,人走灯灭或保持地强度照明,尽量解决照明用电。
ASL1000智能照明控制系统可以实现场景控制、时间控制、区域控制、光照度感应控制以及红外感应控制等多种控制方式,能有效避免公共区域的照明浪费,还可以帮助医院管理照明。
系统在配电箱内的模块主要有总线电源、开关驱动器、IP网关、耦合器、干接点输入模块等。这些模块使用35mm标准导轨安装。
安装在控制现场的模块主要有光照度传感器、红外传感器和智能面板。有人经过可以设定红外感应控制亮灯,人离开后在设定的时间内熄灯,智能面板等手动控制设备,可实现自动控制、现场控制和值班室远程控制相结合。
5.4.6医院智慧消防平台解决方案
智慧消防云平台基于物联网、大数据、云计算等现代信息技术,将分散的火灾自动报警设备、电气火灾监控设备、智慧烟感探测器、智慧消防用水等设备连接形成网络,并对这些设备的状态进行智能化感知、识别、定位,实时动态采集消防信息,通过云平台进行数据分析、挖掘和趋势分析,帮助实现科学预警火灾、网格化管理、落实多元责任监管等目标。实现了无人化值守智慧消防,实现智慧消防“自动化"、“智能化"、“系统化"需求。从火灾预防,到火情报警,再到控制联动,在统一的系统大平台内运行,用户、安保人员、监管单位都能够通过平台直观地看到每一栋建筑物中各类消防设备和传感器的运行状况,并能够在出现细节隐患、发生火情等紧急和非紧急情况下,在几秒时间内,相关报警和事件信息通过手机短信、语音电话、邮件提醒和APP推送等手段,就迅速能够迅速通知到达相关人员。

5.4.7医院电气火灾监控系统解决方案
电气火灾监控系统作为火灾自动报警系统的预警子系统,由电气火灾监控主机、电气火灾监控单元、剩余电流式电气火灾探测器以及测温式电气火灾探测器组成,通过现场总线构成一套完整的预防电气火灾的监控系统,数据可集成至企业消控室监控系统。
医院电气火灾监控系统以建筑为单位设置,采集数据后上传至值班室监控主机,实现对建筑电气安全预警。现场设置的传感器监测配电系统回路的漏电电流和线缆温度,异常时实时发出报警信号,重点关注门诊楼、住院楼、医技楼等区域漏电或者电缆发热等问题。

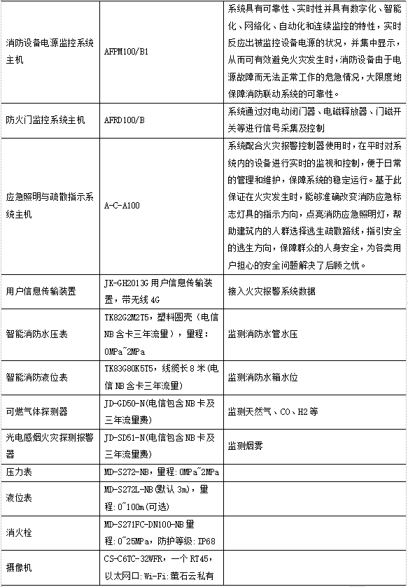
5.4.8医院消防设备电源监控系统解决方案
医院消防安全非常重要,消防设备比较多,消防设备电源监控系统主要功能就是用于监测消防设备的工作电源是否正常,保障在发生火灾时消防设备可以正常投入使用。
消防设备电源监控监控系统采用消防二总线,以建筑为单位设置区域分机采集消防设备电源状态,区域分机通过二总线接收多台传感器的电压、电流信息和开关状态信息,以此实现对消防设备电源工作状态的实时监视。

5.4.9医院防火门监控系统解决方案
医院防火门数量比较多,由于部分区域经常有人走动,常开常闭防火门数量都不少,防火门监控系统的作用就是监测防火门开闭状态,在发生火灾后自动关闭常开防火门,防止烟雾扩散。防火门监控系统采用消防二总线将具有通信功能的监控模块相互连接起来,用于监测和控制防火门状态,当防火门发生异常位置信号时,防火门监控器能发出故障报警信号,指示故障报警部位并保存故障报警信息。发生火灾时,关闭事故区域所有常开防火门,防止烟雾向安全区域扩散。

5.4.10医院消防应急照明和疏散指示系统解决方案
医院人员流动性强,密度大,消防比较复杂,一旦发生火灾,疏散指示系统非常重要。消防应急照明和指示系统可以和火灾报警系统联动,提供应急照明和疏散路径指示,指引人群快速找到疏散出口,并可以一键选择疏散应急预案,提升人员逃生概率。

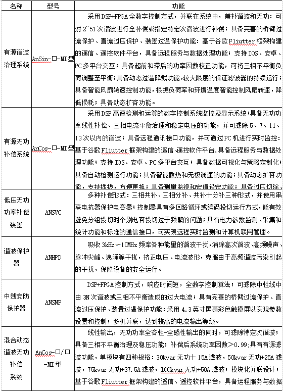
5.4.11医院有源谐波治理系统解决方案
都是谐波源,比如X光机、CT机等都会产生大量谐波,谐波使电能的生产、传输和利用的效率降低,使电气设备过热、产生振动和噪声,并使绝缘老化,使用寿命缩短,甚至发生故障或烧毁。谐波可引起电力系统局部并联谐振或串联谐振,使谐波含量放大,造成电容器等设备烧毁。谐波还会引起继电保护和自动装置误动作,使电能计量出现混乱。对于医院的精密化验设备可能会产生干扰。
为了消除配电系统谐波对医院设备的影响,方案配置AnSinI有源滤波器,滤除电网2~31次谐波干扰。
AnSinI系列有源电力滤波装置,以并联方式接入电网,通过实时检测负载的谐波和无功分量,采用PWM变流技术,从变流器中产生一个和当前谐波分量和无功分量对应的反向分量并实时注入电力系统,从而实现谐波治理和无功补偿。
5.4.12医院充电桩系统解决方案
医院停车场有电动汽车和电动自行车,均需要提供充电桩。充电桩管理系统通过物联网技术对接入系统的充电桩站点和各个充电桩进行不间断地数据采集和监控,解决物业、用电管理部门的充电桩使用、监控问题。电动自行车充电可采用投币、扫码充电方式,电动汽车支持IC卡和扫码充电方式。远程充电桩系统可实时远程完成启动充电、强制停止、单价设置等控制指令,用户可通过APP、微信、支付宝小程序扫描二维码,进行支付后,系统发起充电请求,控制二维码对应的充电桩完成电动汽车的充电过程。同时对各类故障如充电机过温保护、充电机输入输出过压、欠压、绝缘检测故障等一系列故障进行预警;能够远程控制,提供财务报表和数据分析等功能。
5.4.13医院医疗隔离电源解决方案
《民用建筑电气设计规范》14.7.6.3条明确规定:在电源突然中断后,重大医疗危险的场所,应采用电力系统不接地(IT系统)的供电方式。同时《医院洁净手术部建筑技术规范》GB50333-2002中规定:2类医疗场所在维持患者生命,外科手术和其他位于患者周围的电气装置均应采用医用IT系统。如:抢救室(门诊手术室)、手术室、心脏监控治疗室、导管介入室、血管照影检查室等。
开云官方端网站登录入口电气股份有限公司的医疗隔离电源解决方案是针对医疗Ⅱ类场所的供电需求而开发设计的,能够很好的满足各类手术室和重症监护室对电源安全性和可靠性的要求,并符合国家相关标准。
5.5相关平台部署硬件选型清单
5.5.1电力监控系统硬件配置
5.5.2变电所运维云平台硬件配置
5.5.3电房综合监控系统硬件配置方案
5.5.4能耗管理系统硬件配置方案
5.5.5智能照明控制系统硬件配置方案
5.5.6智慧消防平台硬件配置方案
5.5.7电气火灾监控系统硬件配置方案
5.5.8消防设备电源监控系统硬件配置方案
5.5.9防火门监控系统硬件配置方案
5.5.10消防应急照明和疏散指示系统硬件配置方

5.5.11有源谐波治理系统硬件配置方案
5.5.12充电桩运营收费平台硬件配置方案
5.5.13医疗隔离电源解决方案硬件配置方案
6结束语
随着智能配电系统的推广和普及,智能配电系统的自愈控制将成为从根本上消除用电安全隐患的重要手段。智能配电系统在实现了运行状态的可视性,运行逻辑的自发现和运行过程的可控性之后,就可实现运行故障的自修复,即智能配电系统的自愈控制。自愈控制是指配电系统追求的目标,即配电系统能自行分析并处理运行故障。如果是预案已有的故障,无需现场检修,就可通过自愈控制指令将出现问题的状态直接恢复到预先设定的正常状态。
智能配电网的自愈控制主要包含了信息采集、诊断、决策、执行4个过程。其中信息采集的关键是对数据系统进行有效性校验,提取数据特征,识别典型业务数据与故障预警数据,排除干扰数据;诊断和决策将依据采集的信息,利用智能决策方法对整个配电网运行状态进行快速实时评估。如果是配电系统状态出现问题系统就立即进行处理,以保障安全供电,防止事故发生;执行是对决策命令的实现,它建立在完备的预案体系和配套的备用装备基础之上。